Формула Бернулли.
ПЛАН ЛЕКЦИИ
Формула Бернулли
Частные случаи формулы Бернулли
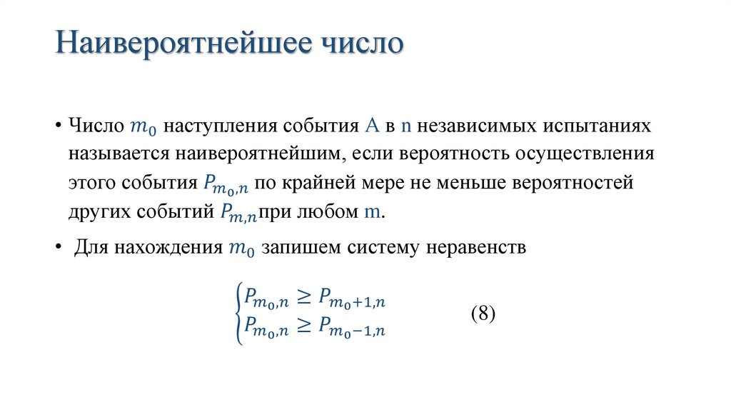
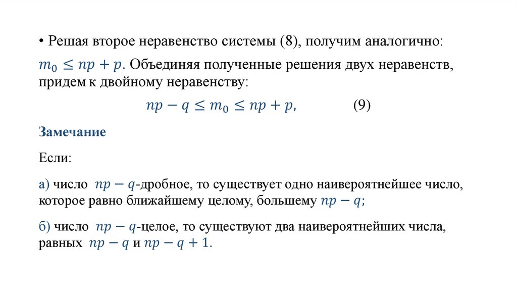
Наивероятнейшее число
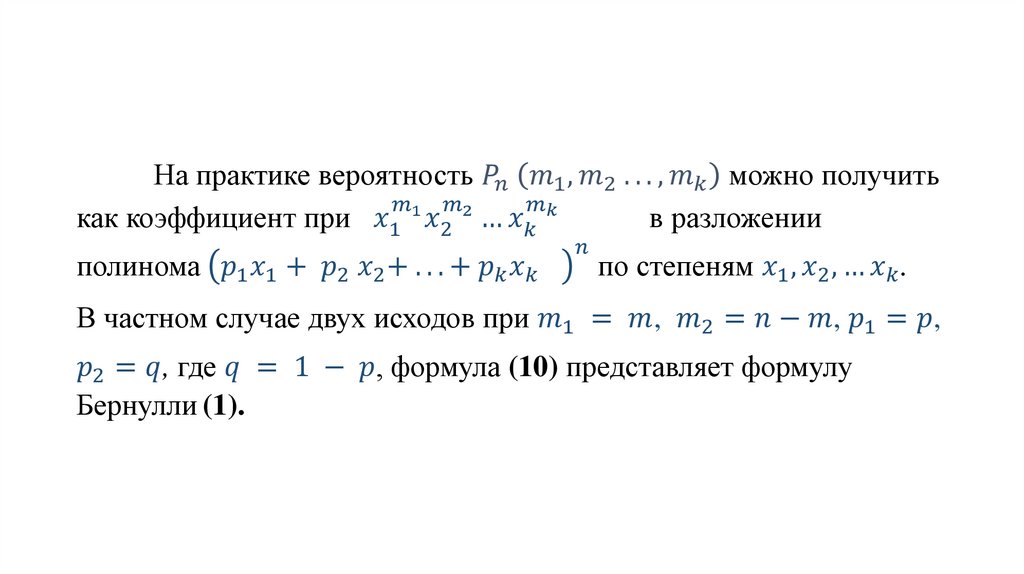
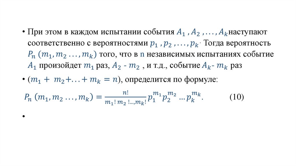
Полиномиальная схема
1.19M
Категория: МатематикаМатематика

Формула Бернулли

1. Формула Бернулли.

2. ПЛАН ЛЕКЦИИ

1.Формула Бернулли.
2.Наивероятнейшее число
3. Полиномиальная схема

3. Формула Бернулли

Если вероятность наступления события А в каждом
испытании не меняется в зависимости от исходов других,
то такие испытания называются независимыми
относительно события А.
Если независимые повторные испытания
проводятся при одном и том же комплексе условий, то
вероятность наступления события А в каждом испытании
одна и та же.
Описанная последовательность независимых испытаний
получила название схемы Бернулли

4.

Последовательные
испытания
называются
независимыми, если вероятность осуществления любого
исхода в n-м по счету испытании не зависит от реализации
исходов предыдущих испытаний.
Простейшим классом повторных независимых испытаний
является последовательность независимых испытаний с
двумя исходами («успех» и «неуспех») и с неизменными
вероятностями «успеха» (р) и «неуспеха» (1-p=q ) в
каждом испытании (схема испытаний Бернулли).

5.

Теорема. Если вероятность
English     Русский Правила