День 10 Транспортная логистика
Вопросы дня
1. Материально-техническая база транспорта.
Материально-техническая база транспорта.
1. Материально-техническая база транспорта.
1. Материально-техническая база транспорта.
1. Материально-техническая база транспорта.
1. Материально-техническая база транспорта
1. Материально-техническая база транспорта
1. Материально-техническая база транспорта
2. Транспортные тарифы и правила их применения
2. Транспортные тарифы и правила их применения
2. Транспортные тарифы и правила их применения
2. Транспортные тарифы и правила их применения
2. Транспортные тарифы и правила их применения
2. Транспортные тарифы и правила их применения
2. Транспортные тарифы и правила их применения
2. Транспортные тарифы и правила их применения
2. Транспортные тарифы и правила их применения
2. Транспортные тарифы и правила их применения
Практическое занятие
Практическое занятие
Практическое занятие
Практическое занятие
Практическое занятие
Практическое занятие
125.58K
Категория: МенеджментМенеджмент

День 10 Транспортная логистика

1. День 10 Транспортная логистика

ДЕНЬ 10
ТРАНСПОРТНАЯ ЛОГИСТИКА

2. Вопросы дня

ВОПРОСЫ ДНЯ
1. Материально-техническая база транспорта.
2. Транспортные тарифы и правила их
применения
2

3. 1. Материально-техническая база транспорта.

1. МАТЕРИАЛЬНО-ТЕХНИЧЕСКАЯ БАЗА
ТРАНСПОРТА.
Материально-техническая база транспорта
включает:
транспортные средства (вагонный парк, флот,
подвижной состав);
технические устройства и сооружения (станции,
депо, порты);
ремонтные предприятия;
путевое (дорожное хозяйство);
средства связи.
3

4. Материально-техническая база транспорта.

1. МАТЕРИАЛЬНО-ТЕХНИЧЕСКАЯ БАЗА
ТРАНСПОРТА.
Железнодорожный транспорт
Вагонный парк состоит из пассажирских и
грузовых вагонов.
Грузовые вагоны подразделяются на
универсальные:
крытые вагоны,
полувагоны.
платформы,
цистерны;
специализированные - изотермические,
цементовозы,
кислотные.
Каждый тип вагона характеризуется грузоподъемностью,
вместимостью, массой тары, длиной и др
4

5. 1. Материально-техническая база транспорта.

1. МАТЕРИАЛЬНО-ТЕХНИЧЕСКАЯ БАЗА
ТРАНСПОРТА.
Водный транспорт
В зависимости от назначения различают суда:
транспортного (суда, предназначенные для
перевозок грузов и пассажи-ров),
специализированного (контейнеровозы,
танкеры, лесовозы и др.)
вспомогательного флота.
5

6. 1. Материально-техническая база транспорта.

1. МАТЕРИАЛЬНО-ТЕХНИЧЕСКАЯ БАЗА
ТРАНСПОРТА.
Основные показатели, характеризующие речные и
морские суда
Водоизмещение;
Грузоподъемность;
Длина;
Ширина;
Высота борта;
Осадка
6

7. 1. Материально-техническая база транспорта.

1. МАТЕРИАЛЬНО-ТЕХНИЧЕСКАЯ БАЗА
ТРАНСПОРТА.
Основные показатели, характеризующие речные и
морские суда
Различают виды плавания:
малый каботаж – в пределах одного или двух
смежных морских бассейнов;
большой каботаж – между портами одной и той
же страны, лежащими в разных морских
бассейнах;
заграничные морские перевозки – между
государственным и иностранными портами.
7

8. 1. Материально-техническая база транспорта

1. МАТЕРИАЛЬНО-ТЕХНИЧЕСКАЯ БАЗА
ТРАНСПОРТА
Основными формами организации перевозок на
морском транспорте является
линейное и трамповое судоходство.
Линейное судоходство – суда работают по
расписанию на строго определенных регулярных
линиях.
Трамповое рейсовое судоходство –
зафрахтованные суда работают на различных
направлениях в зависимости от наличия грузов,
конъюнктуры фрахтового рынка.
8

9. 1. Материально-техническая база транспорта

1. МАТЕРИАЛЬНО-ТЕХНИЧЕСКАЯ БАЗА
ТРАНСПОРТА
Автомобильный транспорт.
Подвижной состав состоит из:
автомобилей;
тягачей;
прицепов;
полуприцепов.
Различают автомобили по грузоподъемности:
особо малой - 0,5 т.; малой - от 0,5 до 2т.;
средней - от 2 до 15 т.; особо большой - более 15
т.
9

10. 1. Материально-техническая база транспорта

1. МАТЕРИАЛЬНО-ТЕХНИЧЕСКАЯ БАЗА
ТРАНСПОРТА
Автомобильный транспорт.
Различают автомобили по грузоподъемности:
особо малой - 0,5 т.;
малой - от 0,5 до 2т.;
средней - от 2 до 15 т.;
особо большой - более 15 т.
10

11. 2. Транспортные тарифы и правила их применения

2. ТРАНСПОРТНЫЕ ТАРИФЫ И ПРАВИЛА ИХ
ПРИМЕНЕНИЯ
Расчеты за услуги, оказываемые транспортными
организациями, осуществляются с помощью
транспортных тарифов.
Тарифы – система ставок, по которым взимается
плата за транспортные услуги.
Тарифы формируют доходы транспорта и
являются при этом транспортными издержками
потребителя товарных услуг.
11

12. 2. Транспортные тарифы и правила их применения

2. ТРАНСПОРТНЫЕ ТАРИФЫ И ПРАВИЛА ИХ
ПРИМЕНЕНИЯ
Тарифы включают в себя:
платы, взыскиваемые за перевозку грузов;
сборы за дополнительные операции, связанные
с перевозкой грузов;
правила исчисления плат и сборов.
12

13. 2. Транспортные тарифы и правила их применения

2. ТРАНСПОРТНЫЕ ТАРИФЫ И ПРАВИЛА ИХ
ПРИМЕНЕНИЯ
Транспортные тарифы являются формой цены
на продукцию транспорта.
Их построение должно обеспечивать:
транспортному предприятию - возмещение
эксплуатационных расходов и возможность
получения прибыли;
покупателю транспортных услуг - возможность
покрытия транспортных расходов.
13

14. 2. Транспортные тарифы и правила их применения

2. ТРАНСПОРТНЫЕ ТАРИФЫ И ПРАВИЛА ИХ
ПРИМЕНЕНИЯ
Системы тарифов на различных видах
транспорта:
Железнодорожный транспорт.
Общие тарифы - основной вид тарифов. С их
помощью определяется стоимость перевозки
основной массы ГРУ-зов.
Исключительные тарифы - устанавливаются
с отклонением от общих тарифов в виде
специальных надбавок или скидок. Могут быть
повышенными или пониженными.
Распространяются, лишь на конкретные грузы.
14

15. 2. Транспортные тарифы и правила их применения

2. ТРАНСПОРТНЫЕ ТАРИФЫ И ПРАВИЛА ИХ
ПРИМЕНЕНИЯ
Системы тарифов на различных видах транспорта:
Железнодорожный транспорт.
Льготные - применяются при перевозке грузов для
определенных целей, а также грузов для самих железных
дорог.
Местные - устанавливают начальники отдельных
железных дорог. Железная дорога взимает с
грузополучателей и грузоотправителей сборы за выполнение
силами железной дороги следующих операций:
за хранение,
взвешивание или проверку веса груза;
подачу или уборку вагонов, их дезинсекцию;
экспедирование грузов,
погрузочно - разгрузочные работы.
15

16. 2. Транспортные тарифы и правила их применения

2. ТРАНСПОРТНЫЕ ТАРИФЫ И ПРАВИЛА ИХ
ПРИМЕНЕНИЯ
Системы тарифов на различных видах транспорта:
Железнодорожный транспорт
Основные факторы, от которых зависит размер платы
при перевозке грузов по железной дороге:
Вид отправки. по - вагонный, контейнерный,
малотоннажный и мелкая отправка
Скорость перевозки.
Расстояние перевозки.
Тип вагона - универсальный, специализированный
или изотермический , цистерна или платформа.
Принадлежность вагона или контейнера.
16
Количество перевозимого груза

17. 2. Транспортные тарифы и правила их применения

2. ТРАНСПОРТНЫЕ ТАРИФЫ И ПРАВИЛА ИХ
ПРИМЕНЕНИЯ
Системы тарифов на различных видах
транспорта:
Автомобильный транспорт.
сдельные тарифы на перевозку грузов;
тарифы на перевозку грузов на условиях
платных авто тонно - часов;
тарифы за повременное пользование
грузовыми автомобилями;
тарифы из по километрового расчета;
тарифы за перегон подвижного состава;
договорные тарифы.
17

18. 2. Транспортные тарифы и правила их применения

2. ТРАНСПОРТНЫЕ ТАРИФЫ И ПРАВИЛА ИХ
ПРИМЕНЕНИЯ
Системы тарифов на различных видах транспорта:
Автомобильный транспорт.
На размер тарифной платы оказывают влияние следующие факторы:
расстояние перевозки;
масса груза;
объемный вес груза, характеризующий возможность
использования грузоподъемности автомобиля.
(По этому показателю все перевозимые автомобильным
транспортом грузы подразделяют на четыре класса)
грузоподъемность автомобиля;
общий пробег;
время использования автомобиля;
тип автомобиля;
район, в котором осуществляется перевозка, а также ряд
других факторов.
18

19. 2. Транспортные тарифы и правила их применения

2. ТРАНСПОРТНЫЕ ТАРИФЫ И ПРАВИЛА ИХ
ПРИМЕНЕНИЯ
Системы тарифов на различных видах
транспорта:
Речной транспорт.
тарифы на перевозки грузов;
сборы за перегрузочные работы и другие,
связанные с перевозками;
услуги определяются пароходствами
самостоятельно с учетом конъюнктуры рынка.
19

20. 2. Транспортные тарифы и правила их применения

2. ТРАНСПОРТНЫЕ ТАРИФЫ И ПРАВИЛА ИХ
ПРИМЕНЕНИЯ
Системы тарифов на различных видах
транспорта:
Морской транспорт
оплата за перевозку грузов осуществляется либо
по тарифу - если груз следует по направлению
устойчивого грузового потока, либо по фрахтовой
ставке - когда при выполнении перевозки работа
грузовых судов не связана с постоянными
районами плавания.
20

21. Практическое занятие

ПРАКТИЧЕСКОЕ ЗАНЯТИЕ
Задача 1. На складах 2-х грузоотправителей
для отправления на одну и ту же станцию
назначения имеется 2 вида изделий: А - с
объемным ве-сом 0,3 т/м3 и Б - с объемным
весом 3 т/м3. Железная дорога под пере-возку
этих грузов может предоставить 60 вагонов
грузоподъемностью 50 т. Определите, сколько
изделий А и Б можно завезти на станцию для
комбинированной погрузки в 60 вагонов.
Полезный объем вагона равен 89,4 м3.
21

22. Практическое занятие

ПРАКТИЧЕСКОЕ ЗАНЯТИЕ
Задача 2. Для перевозки 60 т промышленных
грузов используется четы-рехосный крытый вагон
грузоподъемностью 62 т, вместимость вагона равна
90 м3, объем груза в вагоне - 62 м3, масса тары
вагона - 22 т.
Определить:
коэффициент использования грузоподъемности
вагона – γ ;
коэффициент вместимости вагона – КВМ ;
коэффициент тары в вагоне – КТ ;
погрузочный коэффициент тары вагона – КПТ ;
коэффициент удельного объема вагона – КО/УД ;
коэффициент удельной грузоподъемности вагона –
КГР/УД.
22

23.

Решение:
Коэффициент использования грузоподъемности вагона ( γ)
равен:
γ = МГР / qВ = 60 / 62 = 0 ,97 ,
где МГР – масса груза в вагоне, т ;
qВ – грузоподъемность вагона, т.
Коэффициент вместимости вагона (КВМ ) равен :
КВМ = VГР / Vв = 62 / 90 = 0,69 ,
где VГР – объем груза в вагоне, м3 ;
Vв - вместимость вагона, м3.
Коэффициент тары в вагоне (КТ) равен:
КТ = МТ / qВ = 22 / 62 = 0,35 ,
где МТ – масса тары вагона, т.
Погрузочный коэффициент тары вагона (КПТ) равен :
КПТ = МТ / МГР = 22 / 60 =0,36.
Коэффициент удельного объема вагона (КО/УД) равен :
КО/УД = Vв / qВ = 90 / 62 = 1, 45 м3/ т
Коэффициент удельной грузоподъемности вагона (КГР/УД.)
равен
КГР/УД. = qВ / Vв = 62 / 90 = 0,68 т / м3.
23

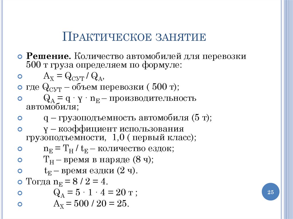
24. Практическое занятие

ПРАКТИЧЕСКОЕ ЗАНЯТИЕ
Задача 3. Определить количество
автомобилей для перевозки 500 т груза первого
класса, если известно, что для перевозки
используется автомобиль грузоподъемностью 5
т, время в наряде ТН = 8 ч, время, затраченное
на одну ездку – 2 ч.
24

25. Практическое занятие

ПРАКТИЧЕСКОЕ ЗАНЯТИЕ
Решение. Количество автомобилей для перевозки
500 т груза определяем по формуле:
АХ = QСУТ / QА,
где QСУТ – объем перевозки ( 500 т);
QА = q ∙ γ ∙ nЕ – производительность
автомобиля;
q – грузоподъемность автомобиля (5 т);
γ – коэффициент использования
грузоподъемности, 1,0 ( первый класс);
nЕ = ТН / tЕ – количество ездок;
ТН – время в наряде (8 ч);
tЕ – время ездки (2 ч).
Тогда nЕ = 8 / 2 = 4.
QА = 5 ∙ 1 ∙ 4 = 20 т ;
АХ = 500 / 20 = 25.
25

26. Практическое занятие

ПРАКТИЧЕСКОЕ ЗАНЯТИЕ
Задача 4. Грузоподъемность автомобиля равна
5 т, количество ездок, совершенных
автомобилем, равно 6; коэффициент
использования грузоподъемности - 1,0. Какова
производительность автомобиля?
26

27. Практическое занятие

ПРАКТИЧЕСКОЕ ЗАНЯТИЕ
Задача 5. Известно, что объем перевозки
равен 20 т, грузоподъемность автомобиля - 5 т,
а коэффициент использования
грузоподъемности - 0,8. Какое количество ездок
сделает автомобиль на маршруте?
27
English     Русский Правила