Повторные независимые испытания
Поставим задачу:
Формула Бернулли. Формула Бернулли названа в честь выдающегося швейцарского математика Якоба Бернулли. Я. Бернулли (1654 –
Вывод формулы Бернулли.
Если n=3, а m=1,
Если n = 3, m=2
В общем случае для события : А появилось m раз в n опытах обозначим:
В этой сумме слагаемых столько, сколькими способами можно из n опытов выбрать m, т.е.
Следовательно,
или
Пример.
Если требуется узнать, что в n испытаниях событие А наступит:
Локальная формула Лапласа.
Лаплас (1749-1827) – выдающийся французский математик, физик и астроном, известен работами по небесной механике,
- четная функция:
Пример.
Интегральная формула Лапласа.
Формула Пуассона.
Пуассон (1781-1840) – знаменитый французский физик и математик.
Вывод формулы Пуассона.
Пуассоновский поток событий.
Стационарность
Свойство отсутствия последействия
Свойство ординарности
Простейшим или пуассоновским потоком называется поток событий, который обладает свойствами стационарности, отсутствия
Пример.
775.50K
Категория: МатематикаМатематика

Повторные независимые испытания

1. Повторные независимые испытания

Если производится несколько испытаний, причем
вероятность наступления события А в каждом испытании
не зависит от исходов других испытаний, то такие
испытания называются независимыми относительно
события А.
Пусть при некотором испытании вероятность появления
события А равна р.
Пусть производится n таких испытаний, вероятность
появления события А в каждом испытании одна и та же: p.

2. Поставим задачу:

• Найти Pn (m) вероятность того, что среди n
испытаний событие А появится ровно m раз.
• Пример 1. Бросается монета. Событие А –
выпадение герба. P10 (3) среди 10-ти бросаний
герб выпадет 3 раза.
• Пример 2. Производится выстрел по мишени.
Событие А – мишень поражена.
P100 (35) вероятность поражения мишени
35 раз из 100 выстрелов.

3. Формула Бернулли. Формула Бернулли названа в честь выдающегося швейцарского математика Якоба Бернулли. Я. Бернулли (1654 –

1705) – профессор
математики Базельского университета, один из основателей теории
вероятностей и математического анализа.

4. Вывод формулы Бернулли.

В каждом испытании событие А может появиться с
вероятностью p и не появиться с вероятностью q=1-p.
Pn (m) ?
Если n=2, а m=1
и события: A1 - появление А в первом опыте,
A1 не появление А в первом опыте,
A 2 появление А во втором опыте,
A 2 не появление А во втором опыте, то
B A1 A2 A1 A 2
Событие В состоит в том, что А появилось 1 раз в 2-х
опытах.
.

5. Если n=3, а m=1,

и события: A1 появление А в первом опыте,
A1 не появление А в первом опыте,
A 2 появление А во втором опыте,
A 2 не появление А во втором опыте,
A 3 появление А в третьем опыте,
A 3 не появление А в третьем опыте, то
событие B1 : А появилось 1 раз в трех опытах
будет:
B1 A1 A 2 A3 A1 A 2 A3 A1 A 2 A3 .

6. Если n = 3, m=2

событие B2 : А появилось 2 раза в трех опытах
будет:
B2 A1 A 2 A3 A1 A 2 A 3 A1 A 2 A 3 .

7. В общем случае для события : А появилось m раз в n опытах обозначим:

В общем случае для события Bm : А появилось
m раз в n опытах обозначим:
A1
появление А в первом опыте,
A1
не появление А в первом опыте,
A2
появление А во втором опыте,
A 2 не появление А во втором опыте,
.........................
A n появление А в n - ом опыте,
A n не появление А в n - ом опыте,

8.

B m A1 A 2 A3 A m A m 1 A n
A1 A 2 A3 A m A m 1 A m 2 A n
A1 A 2 A3 A n m A n m 1 A m 2 A n .

9. В этой сумме слагаемых столько, сколькими способами можно из n опытов выбрать m, т.е.

m
n
C .

10. Следовательно,

P(Bm ) Pn (m) P(A A A A A A
1
2
3
m
m 1
n
A1 A 2 A3 A m A m 1 A m 2 A n
A1 A 2 A3 A n m A n m 1 A m 2 A n )

11. или

p q
m
n m
p q
m
n m
p q
m
n m
m m
n m
C
p
q
.
n
m m
n m
Pn (m) C n p q .

12. Пример.

• Какова вероятность, что в трех испытаниях событие
А наступит два раза, если вероятность наступления
события А в каждом испытании равна 0,4 ?
Решение.
P3 (2) C (0,4) (0,6)
2
3
2
3 2
3 2
0,16 0,6 0,288.
1 2

13. Если требуется узнать, что в n испытаниях событие А наступит:

• 1). Не более к раз: Pn (m k ) Pn (0) Pn (1) Pn (2) Pn (k ).
• 2). Более к раз: Pn (m k) Pn (k 1) Pn (k 2) Pn (k 3) Pn (n).
Pn (m k) Pn (m k) 1.
• 3). Не менее к раз:
Pn (m k) Pn (k) Pn (k 1) Pn (k 2) Pn (n).
• 4). Менее к раз:
Pn (m k) Pn (0) Pn (1) Pn (2) Pn (k 1).
Pn (m k) Pn (m k) 1.

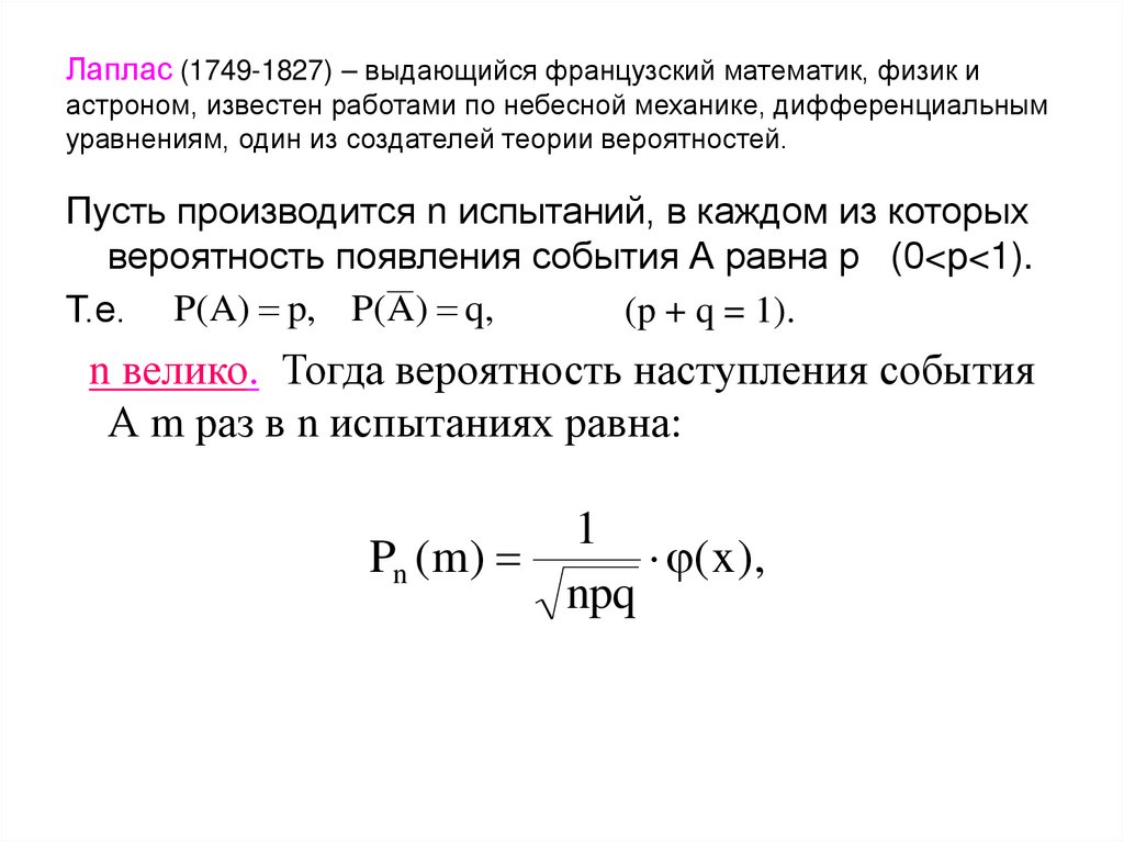
14. Локальная формула Лапласа.

15. Лаплас (1749-1827) – выдающийся французский математик, физик и астроном, известен работами по небесной механике,

дифференциальным
уравнениям, один из создателей теории вероятностей.
Пусть производится n испытаний, в каждом из которых
вероятность появления события А равна р (0<p<1).
Т.е. P(A) p, P(A) q,
(p + q = 1).
n велико. Тогда вероятность наступления события
А m раз в n испытаниях равна:
1
Pn (m)
( x ),
npq

16.

• где
1
( x )
2
x2
e 2 ,
m np
x
.
npq
Эта формула тем точнее, чем больше n
• (это асимптотическая формула).
• Составлены таблицы для ( x ) .

17. - четная функция:

( x ) - четная функция: ( x ) ( x )
( x )
4
2
2
4
x
Если x 5, ( x ) 0 .

18. Пример.

• Найти вероятность того, что событие А наступит ровно 80
раз в 400 испытаниях, если в каждом испытании
вероятность появления события А равна 0,2.
Решение.
n = 400; m = 80; p = 0,2 ; q = 1 – p = 1 – 0,2 = 0,8
m np 80 400 0,2
x
0 ; (0) 0,3989
npq
400 0,2 0,8
( (0) нашли по таблице).
P400 (80)
Тогда
1
0,3989 0,0491.
400 0,2 0,8

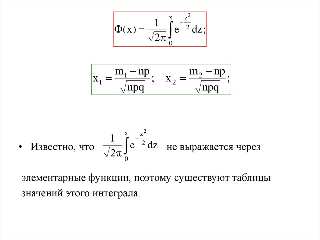
19. Интегральная формула Лапласа.

• Ищем вероятность того, что в n повторных независимых
испытаниях событие А появится не менее m1 и не более
m 2 раз. Вероятность появления события А в каждом
испытании одинакова и равна р.
Т.е. надо найти: Pn (m1 m m 2 ).
Тогда
Pn (m1 m m 2 ) ( x 2 ) ( x1 ),

20.

x
1
( x )
2 0
z2
e 2 dz ;
m1 np
m 2 np
x1
; x2
;
npq
npq
x
• Известно, что
1
2 0
z2
e 2 dz
не выражается через
элементарные функции, поэтому существуют таблицы
значений этого интеграла.

21.

( x )
- Функция Лапласа
Фx
0.5
( x ) функция нечетная, т.е. ( x ) ( x )
4
3
2
1
1
2
3
4
0.5
( x ) функция нечетная, т.е. ( x ) ( x ).
( x ) 0,5 для x 5
x

22. Формула Пуассона.

Пусть производится n испытаний, в каждом из
которых вероятность появления события А равна
р.
Если n велико, то используем локальную формулу
Лапласа для определения вероятности наступления
события А m раз в n опытах. Но эта формула
непригодна, если вероятность события А в одном
опыте мала: p 0,1 .
В этом случае ( n – велико, р – мало и np 10 )
используют формулу Пуассона.

23. Пуассон (1781-1840) – знаменитый французский физик и математик.

24. Вывод формулы Пуассона.

n (n 1) (n m 1)
m m n m
1
Pn (m) C n p q
1 2 m
n n
m
т.к. n имеет большое значение, вместо Pn (m)найдем
,
lim Pn (m).
n (n 1) (n m 1)
1
lim Pn (m) lim
1 2 m
n n
n
n
m
n m
n
n m
n
m
m
n n 1 n 2
n
m
1
1 1
lim
n n n n
n
n n
m!

25.

n
m
m
1
2
m 1
lim 1 1 1 1
1 1
n n n
m! n n n
n
m
m
n
lim 1 lim 1
m! n n
m! n n
Pn (m)
e
m!
m
e
m!
m
- формула Пуассона.

26. Пуассоновский поток событий.

• Потоком событий называется последовательность
событий, которые наступают в случайные моменты
времени.
• Примеры: поступление вызовов на АТС, приход клиентов
на предприятие бытового обслуживания,
последовательность отказов элементов.
• Свойства потоков.
• Стационарность, отсутствие
последействия и ординарность.

27. Стационарность

• Свойство стационарности состоит в том, что
вероятность появления k событий на любом
промежутке времени зависит только от числа k и от
длительности промежутка и не зависит от начала его
отсчета.
• Т.е. вероятности появления k событий на
промежутках одинаковой длительности равны между
собой.

28. Свойство отсутствия последействия

• Свойство отсутствия последействия характеризуется
тем, что вероятность появления k событий на любом
промежутке времени не зависит от того, появлялись
или не появлялись события в моменты времени,
предшествующие началу рассматриваемого
промежутка.
• Т.е. предыстория потока не сказывается на
вероятности появления события в будущем.

29. Свойство ординарности

• Свойство ординарности характеризуется тем, что
появление двух и более событий за малый
промежуток времени практически невозможно.

30. Простейшим или пуассоновским потоком называется поток событий, который обладает свойствами стационарности, отсутствия

последействия и ординарности.
• Интенсивностью потока называется
среднее число событий , которые появились
в единицу времени (площади, объема и т.д.)
Обозначим интенсивность потока 1.

31.

1 t среднее число событий за время t,
и вероятность появления m событий за время t
определяется формулой Пуассона:
m
Pt ( m)
e
m!
- это математическая модель простейшего потока
событий.

32. Пример.

Среднее число вызовов, поступающих на АТС за одну
минуту равно 2.
Найти вероятность того, что за 3,5 минуты поступит 5
вызовов. Поток вызовов предполагается простейшим.
Решение.
1 2; t 3,5; 1 t 7, m 5
m 7 5 7
P3,5 (5)
e e 0,1277.
m!
5!
English     Русский Правила