Лекция 7 Созылу мен буралу потенциалдық энергияның формулар(потенциалдық энергия - бұл ішкі күштердің жұмысы)
Жылжуы және иілу кезінде потенциалдық энергияның формулар
Толық потенциалдық энергияның формуласы
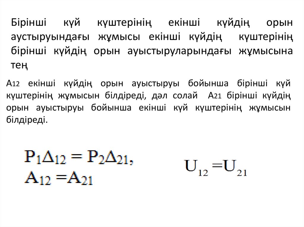
Жұмыстардың өзаралығы туралы теоремасы
Бірінші күй күштерінің екінші күйдің орын аустыруындағы жұмысы екінші күйдің күштерінің бірінші күйдің орын ауыстыруларындағы
Орын ауыстырулардың өзаралығы туралы теорема (егер Р1=Р2=1)
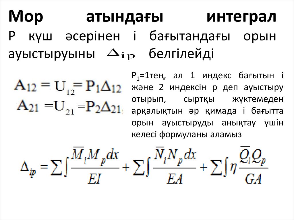
Мор атындағы интеграл Р күш әсерінен i бағытандағы орын ауыстыруыны белгілейді
Интеграл Мор арқылы орын ауыстыруды табу үшін алгоритм
381.27K
Категории: МатематикаМатематика ФизикаФизика

Созылу мен буралу потенциалдық энергияның формулалары (ішкі күштердің жұмысы). Дәріс 7

1. Лекция 7 Созылу мен буралу потенциалдық энергияның формулар(потенциалдық энергия - бұл ішкі күштердің жұмысы)

2
1 M кр dx
A
2 GI p

2. Жылжуы және иілу кезінде потенциалдық энергияның формулар

2
1 Q dx
A
2
GA
2
1 M dx
A
2 EI

3. Толық потенциалдық энергияның формуласы

М- иілу момент, Q – көлденен күш,
Nбойлык күш, Mкр- бүралу момент, EA- созылу
дефомацияның
каттылығы,
EI-иілу
дефомацияның каттылығы,
GA –жылжыу
дефомацияның каттылығы, Gip – бүралу
дефомацияның каттылығы.
2
2
M
1 кр dx
1 N dx
W
2 EА
2 GI p
2
2
1 M dx
1 Q dx
2 EI
2 GА

4. Жұмыстардың өзаралығы туралы теоремасы

Берілген жүйенің екі күйін қарастырамыз

5. Бірінші күй күштерінің екінші күйдің орын аустыруындағы жұмысы екінші күйдің күштерінің бірінші күйдің орын ауыстыруларындағы

жұмысына
тең
A12 екінші күйдің орын ауыстыруы бойынша бірінші күй
күштерінің жұмысын білдіреді, дәл солай А21 бірінші күйдің
орын ауыстыруы бойынша екінші күй күштерінің жұмысын
білдіреді.

6. Орын ауыстырулардың өзаралығы туралы теорема (егер Р1=Р2=1)

δ 12 = δ 21

7. Мор атындағы интеграл Р күш әсерінен i бағытандағы орын ауыстыруыны белгілейді

Мор
атындағы
интеграл
Р күш әсерінен i бағытандағы орын
ауыстыруыны i p белгілейді
Р1=1тең, ал 1 индекс бағытын і
және 2 индексін р деп ауыстыру
отырып,
сыртқы
жүктемеден
арқалықтын әр қимада і бағытта
орын ауыстыруды анықтау үшін
келесі формуланы аламыз

8.

,
,
,
,
Mp , Qp , Np берілген сыртқы күш әсерінен
иілу момент, көлденен кұш және бойлык
күштердің эпюралар.
Бірлік күштен пайда болатын ішкі күштер
белгеленген (жоғарда сызығы бар,
төменде индекс i кез келген қиманың
орын ауыстыруынын бағыты)

9. Интеграл Мор арқылы орын ауыстыруды табу үшін алгоритм

1. Берілген сыртқы күш әсерінен ішкі күштердің
эпюраларды тұрғызу керек.
2. Егер берілген жүйенің ізделіп отырған қимада орын
ауыстыруды анықтау қажет болса, онда берілген сыртқы
күштерді алынып тастап, бұның орнына жүйеге тек қана
бірлік күш қолданылады. Ол күш орын ауыстыруы
ізделіп отырған қимаға түсіріледі. Бірлік күштің бағыты
ізделіп отырған орын ауыстырудын бағытына сәйкес
келуі керек. Бірлік күш әсерінен иілу момент эпюрасы
бірлік эпюра аталады.
3. Сыртқы күштер эпюрасы бірлік күштін эпюрасымен
көбейтіледі.
English     Русский Правила