Конденсаторы
Общие сведения о конденсаторах
Несмотря на развитие микроэлектроники дискретные пассивные элементы не утратили своего значения.
Основные параметры конденсатора:
Следующие два параметра определяют рабочий диапазон частот конденсаторов:
Частотная зависимость импеданса реального конденсатора.
Вопрос о применении конденсатора решается, исходя из его электрических параметров и массогабаритных показателей. Для сравнения
Несколько характерных использований конденсаторов в электрических схемах.
2. Фильтрация переменной составляющей.
3. Энергонакопительный конденсатор.
Основные требования к используемым в конденсаторостроении диэлектрическим материалам.
В зависимости от материала рабочего диэлектрика все конденсаторы постоянной емкости делятся на классы:
Конденсаторы с неорганическим (керамическим) диэлектриком
Достоинства керамических конденсаторов:
Конденсаторы 1-го типа
Состав керамических диэлектриков конденсаторов 1-го типа
Краткая информация о твердых растворах
Зависимость ТКε (кривые 1, 2) и ε (кривые 1'; 2' ) от содержания CaTiO3 в системах: CaTiO3 – CaZrO3 (1;1') ; CaTiO3 –LaAlO3
Свойства и состав основной кристаллической фазы некоторых керамических материалов для конденсаторов 1-го типа
Конденсаторы 2-го типа.
Сегнетокерамика с РФП
Состав и свойства основной кристаллической фазы керамических материалов для конденсаторов 2-го типа.
Керамические материалы со сглаженной зависимостью ε(Т)
Состав и свойства основной кристаллической фазы керамических материалов с зонально-оболочечной структурой зерен для
Конденсаторы 3-го типа
Структуры с межзерновыми изолирующими слоями (МЗС)
Схема строения керамики с МЗС: 1 –сердцевина зерен, полупроводник; 2 – оболочка (диэлектрик).
Величина ε полупроводниковой керамики с МЗС может на порядок превышать ε традиционных материалов, используемых для изготовления
Характеристики различных типов конденсаторных структур на основе полупроводниковой керамики
Области применения керамических конденсаторов
Конструкции керамических конденсаторов
Многослойные керамические конденсаторы японской фирмы Murata – одного из мировых лидеров производства этого типа конденсаторов
Конденсаторы с органическим диэлектриком
Основные параметры высокомолекулярных органических конденсаторных диэлектриков
Пути улучшения характеристик конденсаторов с органическим диэлектриком.
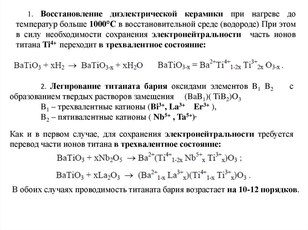
Данные в таблице характеризуют разницу в величине сглаживания паразитных синусоидальных пульсаций различных частот
3. Керамические конденсаторы способны выдерживать кратковременные высокие напряжения перегрузки, многократно превышающие
О применении конденсаторов с органическими диэлектриками
Области применения пленочных конденсаторов (самостоятельное ознакомление)
Сравнительная характеристика пленочных конденсаторов с органическим диэлектриком (самостоятельное ознакомление)
2.07M
Категория: ФизикаФизика

Конденсаторы. Общие сведения о конденсаторах

1. Конденсаторы

1

2. Общие сведения о конденсаторах


Различают активные и пассивные компоненты электронных схем.
• Активные
компоненты
способны
усиливать,
генерировать
или
преобразовывать входной электрический сигнал (электронные лампы,
транзисторы, интегральные микросхемы).
Пассивные
компоненты
предназначены
для
перераспределения
электрической
энергии (конденсаторы, резисторы, индуктивные
и
коммутационные элементы).
Конденсаторы и резисторы являются самыми распространенными
элементами электронной радиоаппаратуры : доля конденсаторов порядка 25%,
доля резисторов в схемах от 15 до 50 % , и, соответственно, эти компоненты
являются самыми массовыми изделиями электронной промышленности.
Конденсатор - устройство,
способное накапливать и отдавать
(перераспределять ) электрические заряды.
Конденсатор — система двух проводников, разделенных
диэлектриком или вакуумом. В простейшем варианте
конструкция конденсатора состоит из двух электродов в виде
пластин (обкладок).
2

3. Несмотря на развитие микроэлектроники дискретные пассивные элементы не утратили своего значения.

Причины:
1. Интегральная электроника не обеспечивает весь необходимый диапазон
номиналов емкостей ( емкость конденсаторов в интегральном исполнении не
превышает 0,1 мкФ). Аналогичная ситуация для резисторов высокого
сопротивления. Принципиальные трудности возникают в микроэлектронике и в
создании индуктивных элементов.
2. Дискретные пассивные элементы зачастую обладают большей точностью,
лучшей временной и температурной стабильностью параметров, чем элементы
интегральных схем.
3. Мировая промышленность выпускает обширную номенклатуру номиналов
дискретных пассивных элементов, которые вполне доступны потребителю и ниже
по стоимости, чем элементы интегральной электроники.
4. В последнее время габариты дискретных пассивных элементов значительно
уменьшились, благодаря разработке новых материалов, использованию в
производстве групповых технологий, а также связанному с развитием
микроэлектроники изменением номенклатуры изделий в пользу компонентов ,
рассчитанных на низкие напряжения и мощности.
Результат: на одну интегральную схему приходится от 2 до 5 дискретных
элементов. Вследствие общего роста производства радиоэлектронной аппаратуры
неуклонно растут и объемы производства дискретных пассивных элементов.
3

4.

Конденсатор – это устройство, предназначенное для получений
необходимых величин электрической емкости и способное накапливать и
отдавать (перераспределять) электрические заряды.
Важнейшая характеристика конденсатора – емкость, численно равная
заряду Q одной из обкладок при разности потенциалов U между
обкладками, равной 1 В:
C = Q/U.
В системе СИ: [C] = Фарад;
Емкость конденсатора зависит от величины ε рабочего диэлектрика,
конструкции конденсатора, геометрических размеров конденсатора.
Для плоского конденсатора:
С= εε0 S/d,
где ε0 = 8,85 х 10-12 Ф/м
4

5. Основные параметры конденсатора:

Сном. – номинальная емкость.
Uном. - рабочее напряжение, при котором конденсатор может работать в
заданных условиях в течение срока службы с сохранением параметров в допустимых
пределах.
Зависит от характеристик диэлектрика (в области не слишком высоких частот) и
конструкции конденсатора.
Uном. = kUпроб.;
k<1.
Электрическая прочность диэлектрика зависит от формы приложенного напряжения (постоянное, переменное гармоническое, переменное импульсное),
температуры и влажности среды, от площади соприкосновения с электродными
пластинами, от длительности эксплуатации.
tgδ - тангенс угла диэлектрических потерь;
tgδ харктеризует рассеяние электрической энергии
в конденсаторе, связанное с переходом этой
энергии в тепловую (нагревом конденсатора) и
рассеянием тепла в окружающей среде.
5

6.

Угол δ –это угол, дополняющий до 90° угол сдвига фаз между током и
напряжением в цепи конденсатора и отличный от нуля в силу наличия у
реального диэлектрика:
конечного сопротивления;
запаздывания
поляризации
диэлектрика
по
отношению
к
изменению внешнего поля;
отличного от нуля сопротивления обкладок и выводов.
Определяющими величину tgδ процессами в диэлектрике являются его
электропроводность и релаксационная (тепловая) поляризация.
Значение
tgδ при заданных внешних условиях зависит от свойств
диэлектрика и материала обкладок.
6

7.

Rиз. – сопротивление конденсатора постоянному току при приложении
определенного напряжения. Величина Rиз. конденсатора определяется,
главным образом, удельным объемным сопротивлением рабочего
диэлектрика (ρv).
Iут. –ток утечки, ток, проходящий через конденсатор при постоянном
напряжении
на
его
обкладках.
Величина
Iут.
определяется
изоляционными свойствами рабочего диэлектрика.
Измерение тока утечки проводят через 1-5 минут после подачи на
конденсатор номинального напряжения;
Различают «измеренные» и «истинные» значения Iут.
и Rиз. .
«Истинные» значения определяются в результате долговременной
выдержки конденсаторов под напряжением.
7

8.

Ка - коэффициент абсорбции. Диэлектрической абсорбцией называют
явление восстановления напряжения на обкладках после кратковременной
разрядки конденсатора, что обусловлено наличием релаксационной поляризации в
диэлектрике.
Ка определяется как отношение остаточного напряжения к напряжению зарядки
при оговоренных условиях измерения:
времени зарядки, (τ1);
времени, в течение которого
конденсатор был закорочен, (τ2);
времени прошедшего после этого, (τ3).
Величина Ка зависит от свойств диэлектрика и конструктивных особенностей
конденсатора. Ее важно учитывать в связи с использованием конденсаторов в качестве
накопителей энергии при работе в импульсных режимах, а также для обеспечения
электробезопасности
в
случае
применения
высоковольтных
конденсаторов,
отключенных от источника питания.
8

9. Следующие два параметра определяют рабочий диапазон частот конденсаторов:

Z - полное комплéксное сопротивление конденсатора (импеданс); это –
сопротивление конденсатора переменному синусоидальному току
определенной частоты, обусловленной наличием у реального конденсатора
наряду с емкостным, также активного и индуктивного сопротивлений.
fрез. - резонансная частота конденсатора, частота, при которой полное
сопротивление конденсатора минимально и является чисто активным.
Последовательная схема замещения конденсатора
IL
Импеданс, адмиттанс, иммитанс
а
Индуктивность конденсатора
зависит от его конструкции: формы и
размеров электродов и выводов, а
также
от
относительного
расположения выводов
9

10.

Активное сопротивление R в последовательной схеме замещения–
эквивалентное последовательное сопротивление (ЭПС).
ЭПС
зависит от удельного сопротивления диэлектрика,
материала обкладок, формы и размеров обкладок конденсатора,
частоты и температуры.
Индуктивность L зависит, в основном, от формы и размеров
конденсатора и расположения выводов.
Резонансная частота конденсатора:
На частотах ниже fрез конденсатор ведет себя как емкостной
элемент (с ростом f величина Z уменьшается), а на частотах выше fрез - как
индуктивность (с
ростом f величина Z возрастает). Как правило,
конденсаторы используются в области частот ниже резонансной, где их
индуктивность можно не учитывать.
10

11. Частотная зависимость импеданса реального конденсатора.

XC = 1/ωC
XL = ωL
ω = 2πf
С ростом частоты емкостное реактивное сопротивление
уменьшается, но лишь до тех пор, пока не приблизится к величине R,
определяющегося потерями в диэлектрике, сопротивлением контактов и
обкладок.
На резонансной частоте реактивная составляющая обращается в нуль, и
= R.
Выше резонансной частоты, за счет индуктивности выводов и
внутренней структуры конденсатора, импеданс растет.
11

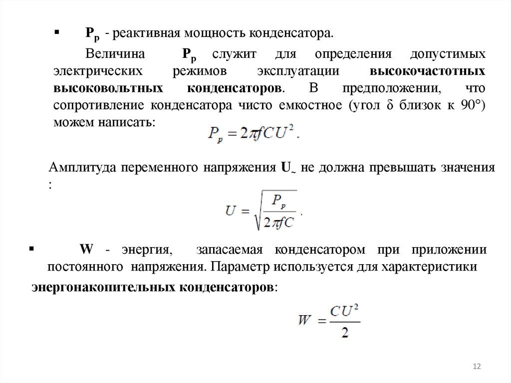
12.

Рр - реактивная мощность конденсатора.
Величина
Рр служит для определения допустимых
электрических
режимов
эксплуатации
высокочастотных
высоковольтных
конденсаторов.
В
предположении,
что
сопротивление конденсатора чисто емкостное (угол δ близок к 90°)
можем написать:
Амплитуда переменного напряжения U~ не должна превышать значения
:
W - энергия,
запасаемая конденсатором при приложении
постоянного напряжения. Параметр используется для характеристики
энергонакопительных конденсаторов:
12

13. Вопрос о применении конденсатора решается, исходя из его электрических параметров и массогабаритных показателей. Для сравнения

конденсаторов вводятся удельные характеристики,
представляющие собой отношение основных параметров конденсатора к
его объему V (или массе m).
Основные удельные параметры:
- удельная емкость:
- удельный заряд:
- удельная реактивная мощность
(для высокочастотных высоковольтных
конденсаторов:
- удельная энергия (для характеристики
энергоемких накопительных конденсаторов):
Е – напряженность электрического поля в диэлектрике
13

14. Несколько характерных использований конденсаторов в электрических схемах.

1. Разделительный конденсатор – препятствует прохождению
постоянного тока.
14

15. 2. Фильтрация переменной составляющей.

С учетом того, что емкостное сопротивление:
для выполнения указанных функций конденсатор должен обладать
большой емкостью и/или способностью работать на высоких частотах.
Кроме этого, конденсатор должен обладать довольно высоким
номинальным напряжением.
В данном случае конденсатор не только служит фильтром для
переменной составляющей тока, но и позволяет сгладить изменения
постоянного напряжения: любое резкое изменение напряжения не
проходит из цепи А в цепь В.
15

16. 3. Энергонакопительный конденсатор.

• Ключ К разомкнут – зарядка конденсатора, ключ К замкнут – конденсатор
разряжается на нагрузку.
• Для такого применения важным параметром является удельная энергия
конденсатора Wуд. и, соответственно, высокие диэлектрическая проницаемость и
электрическая прочность рабочего материала.
В случае индуктивной нагрузки и, соответственно, образования колебательного
контура в разрядной цепи будет протекать периодически или апериодически
меняющийся со временем ток в зависимости от соотношения С, L, R.
Для конденсаторов, предназначенных для использования в резонансных
колебательных контурах, принципиальное значение имеет малое значение tgδ
(высокая добротность контура) и высокая стабильность емкости в рабочем
диапазоне температур и частот.
16

17. Основные требования к используемым в конденсаторостроении диэлектрическим материалам.

• большая величина ε;
• малая величина tgδ;
• высокое сопротивление изоляции (малая величина тока утечки);
• высокая электрическая прочность:
- кратковременная, определяемая, как: Епр = Uпр/d (Uпр –
напряжение пробоя) и
- долговременная, определяемая с учетом снижения Епр.
диэлектрика вследствие деградационных процессов, в течение
гарантированного срока службы.
• высокая стабильность свойств диэлектрика в рабочем диапазоне
температур и частот;
• высокая временная стабильность функциональных свойств
диэлектрика.
• возможность получения диэлектрического материала в тонких слоях
на больших плоскостях поверхности обкладок.
17

18. В зависимости от материала рабочего диэлектрика все конденсаторы постоянной емкости делятся на классы:


Конденсаторы с неорганическим диэлектриком (керамика, стекло,
слюда);
Конденсаторы с органическим диэлектриком;
Конденсаторы с оксидным диэлектриком (тоже неорганические, но
конденсаторы на его основе обладают специфическими свойствами,
поэтому выделяем их в отдельную группу);
Конденсаторы с двойным электрическим слоем (ионисторы)- здесь
емкость реализуется без участия диэлектрика.
18

19. Конденсаторы с неорганическим (керамическим) диэлектриком


Рабочий диэлектрик: керамика .
• Электроды (обкладки) выполняются в виде тонкого слоя металла,
вжигаемого в диэлектрик или в виде тонкой металлической фольги. Материал
электродов: тугоплавкие благородные металлы – палладий, платина.
• Необходимость применения дорогостоящих металлов обусловлена тем, что в
процессе высокотемпературного обжига керамики с уже нанесенными
электродами или одновременного с обжигом керамики вжигания электродов,
производимого в воздушной среде, электроды из неблагородных металлов
окисляются и теряют высокую проводимость. Обжиг же в газовых средах,
защищающих электроды из неблагородных металлов от окисления (например, в
водороде, смеси СО-СО2) приводит, как правило, к существенной потере
керамикой изоляционных свойств.
• Керамические конденсаторы- наиболее массовый тип, доля их выпуска в
общем мировом выпуске – более 50%, а в абсолютном исчислении объем
производства керамических конденсаторов превышает 100 млрд. штук в год.
19

20.

• Керамический
материал
представляет
собой
сложную
многофазную систему, в составе которой различают кристаллическую,
стекловидную (аморфную) и газовую (газ в закрытых порах) фазы.
• Классическая технология производства керамики включает этапы:
подготовка смеси заданного состава, диспергирование частиц смеси
(размалывание и перемешивание), формовка керамического изделия
заданной формы, сушка и обжиг (спекание.)
Преимуществом керамики является возможность управляемого
получения заранее заданных характеристик путем изменения состава
массы и технологии производства.
20

21. Достоинства керамических конденсаторов:


большая электрическая прочность, малые потери
диапазоне частот и в больших интервалах температур.
возможность реализации широкой шкалы емкостей – от долей пФ до
сотен мкФ;
высокие и разнообразные эксплуатационные характеристики;
простота конструкции, не требующая
соответственно, низкая стоимость;
конструктивная совместимость с гибридными ИС, плоскими модулями,
приспособленность к прогрессивным высокопроизводительным методам
монтажа компонентов.
в
специального
широком
корпуса,
По назначению делятся на три типа
21

22. Конденсаторы 1-го типа

• используются в резонансных контурах и др. цепях радиоэлектронной
аппаратуры, где принципиально:
малые потери;
высокие временная и температурная стабильность емкости;
возможность работать и на низких и на высоких частотах.
• Общие требования к высокочастотной керамике: заданное значение ε; низкий
tgδ (на частоте 1 МГц tgδ≤ 5.10-4), высокое ρv (ρv > 1011 Ом·см).
• Классификационный признак конденсаторов 1-го типа - температурный
коэффициент емкости ТКС:
ТКС = (1/C)(dC/dT)
[град.-1 ]
• значение ТКС кодируется буквами П (плюс) и М (минус) в соответствии со
знаком ТКС и цифрой, обозначающей номинальное значение ТКС, выраженное в
миллионных долях град.-1 . Допустимое отклонение от номинального значения
устанавливается классом точности конденсатора.
22

23.

Примеры маркировки:
М2200, М1500, М750, М470, М330, М220, М150, М75, М47, М33, МП0, П33,
П110.
Пример: М75
ТКС = - 75•10-6 К-1
-
ТКС =ТКε +αl ; где
αl –температурный коэффициент линейного расширения диэлектрика.
Но для высокочастотной керамики : αl <10•10-6К-1 , поэтому:
ТКС ≈ ТКε – классификационный признак для высокочастотных
керамических материалов.
Необходимость
в
компенсации
температурных
зависимостей
параметров компонентов контуров требует наличия большого числа групп
конденсаторов 1-го типа по ТКС.
23

24. Состав керамических диэлектриков конденсаторов 1-го типа

• В качестве компонентов основной кристаллической фазы используются соединения
с упругими видами поляризации: электронной и ионной, обладающие небольшой
величиной ТКε – отрицательной и положительной, соответственно.
• Особенно интересны титаносодержащие соединения, кристаллизующиеся в
структуре рутила (TiO2), перовскита (CaTiO3, SrTiO3) и барийлантаноидного
тетратитаната (BaNd2Ti4O12), обладающие усиливающим электронную поляризацию
сильным внутрикристаллическим полем и, как следствие, сравнительно высокой ε (от
80 до 250). Естественно, за увеличение ε приходится «расплачиваться» повышением
ТКε).
• Индивидуальные соединения не позволяют реализовать
необходимых для конденсаторных диэлектриков значений ε и ТКε.
весь
диапазон
• Технические материалы основаны, как правило, на бинарных и более сложных по
составу твердых растворах или механических смесях указанных выше соединений с
различными значениями ε и ТКε.
• Если ТКε входящих в состав керамики соединений имеют противоположные знаки,
то удается достигать требуемого уровня температурной стабильности емкости. Для
решения такой задачи наибольшее применение получили твердые растворы:
CaSnO3 - CaZrO3 – CaTiO3;
близкая
CaTiO3 –LaAlO3 (со структурой перовскита)
BaNd2Ti4O12 – BaBiTi4O12;
к структуре перовскита).
BaNd2Ti4O12 – BaSm2Ti4O12 (структура,
24

25. Краткая информация о твердых растворах


В твердом растворе одно из входящих в состав веществ сохраняет присущую ему
кристаллическую решетку, а второе вещество, утратив свое кристаллическое
строение, в виде отдельных атомов распределяется в кристаллической решетке
первого, изменяя ее размеры (периоды).
Независимо от типа твердого раствора общим для них является то, что они
однофазны и существуют в интервале концентраций. Твердый раствор, который
состоит из двух компонентов, имеет один тип решетки и представляет одну фазу.
•При
образовании
твердого
раствора
замещения атомы растворенного компонента
замещают часть атомов растворителя в его
кристаллической
решетке.
Замещение
осуществляется в случайных местах, поэтому
такие растворы называют неупорядоченными
твердыми растворами.
•В твердых растворах внедрения атомы
растворимого элемента распределяются в
кристаллической
решетке
металларастворителя, занимая места в междоузлиях
между его атомами.
Кристаллическая
решетка
твердых растворов
а — замещения; б — внедрения
25

26. Зависимость ТКε (кривые 1, 2) и ε (кривые 1'; 2' ) от содержания CaTiO3 в системах: CaTiO3 – CaZrO3 (1;1') ; CaTiO3 –LaAlO3

При использовании в качестве диэлектрика
конденсатора керамических твердых растворов
существует
возможности
управления
величинами ε и ТКε путем изменения состава.
Зависимость ТКε (кривые 1, 2) и
ε (кривые 1'; 2' )
от содержания CaTiO3 в системах:
CaTiO3 – CaZrO3 (1;1') ;
CaTiO3 –LaAlO3 (2;2').
К перспективным системам следует отнести барийлантаноидные тетратитанаты
(например, BaNd2Ti4O12 - ВaBiTi4O12 ), образующие твердые растворы замещения в
широком диапазоне концентраций компонентов, что дает возможность получения
керамики с термостабильными свойствами и ε до 120.
26

27. Свойства и состав основной кристаллической фазы некоторых керамических материалов для конденсаторов 1-го типа

27

28. Конденсаторы 2-го типа.


Используются в цепях фильтрации, блокировки, где малые потери и
высокая стабильность емкости существенного значения не имеют. Их относят
к низкочастотным конденсаторам, хотя они могут работать и на высоких частотах.
Рабочий диэлектрик – сегнетокерамика с высокими значениями ε и
немонотонной температурной зависимостью ε. Следовательно здесь величина
ТКС не может быть использована в качестве классификационного признака.
Классификационным признаком для этих
температурная стабильность емкости (ТСЕ),
конденсаторов
является
ТСЕ = (∆С/C20°C)100% ,
где ∆С – допустимое изменение емкости в рабочем диапазоне температур.
Значение ТСЕ кодируется буквой Н и соответствующим группе по ТСЕ
числом: Н90, Н70, Н50, Н30, Н20.
На этой же основе классифицируют и сегнетокерамику для конденсаторов 2го типа.
Общие требования к сегнетокерамике:
заданное значение ε;
tgδ ≤ 3,5.10-2;
ρv > 109 Ом.см
28

29.


Основой сегнетокерамических материалов для конденсаторов 2-го типа являются
оксидные соединения, титанаты, цирконаты и ниобаты щелочных металлов.
В качестве основы технических материалов используют сегенетоэлектрики со
сглаженной зависимость ε(Т). Для ее получения используют эффект размытия
фазовых переходов, а получаемые материалы называют сегнетоэлектриками с
размытым фазовым переходом (РФП).
Для создания технических конденсаторных материалов наиболее часто
применяют твердые растворы BaTiO3 и несегнетоэлектрических соединений,
понижающих точку Кюри
Хотя такой подход является общим для всей конденсаторной сегнетокерамики,
подходы к получению материалов с максимально высокой ε (группа Н90) и
повышенной температурной стабильностью ε (группы Н50, Н30) имеют
особенности.
Для получения диэлектриков с максимальной ε создают однофазные твердые
растворы с РФП: твердые растворы бинарных систем: BaTiO3 – BaZrO3,
BaTiO3 – BaSnO3, BaTiO3 – CaSnO3, BaTiO3 – CaZrO3.
Наиболее высокие значения ε могут быть достигнуты в случае
крупнозернистого строения керамики, способствующего развитию доменной
структуры зерен и ослаблению механических напряжений, препятствующих
доменной поляризации.
29

30. Сегнетокерамика с РФП

2
а - зависимость температуры точки Кюри твердых растворов
BaTiO3 - SrTiO3 (1), BaTiO3 – CaZrO3 (2), BaTiO3 – BaSnO3 (3)
от концентрации компонентов.
б - схематическое изображение температурной зависимости ε
сегнетоэлектрика при неразмытом (1) и размытом (2) фазовых переходах.
30

31. Состав и свойства основной кристаллической фазы керамических материалов для конденсаторов 2-го типа.

Для всех указанных материалов характерно:
высокое значение ρv (ρv > 1011 Ом.см) и
значение tgδ ~ 0,01…0,02 при частоте 1 кГц.
31

32.

Керамика с зонально-оболочечной структурой зерна
• Однофазные твердые растворы с РФП не обладают высокой
температурной стабильностью ε в рабочем интервале температур
конденсатора.
• Для создания конденсаторной сегенетокерамики с повышенной ТСε
обеспечивают формирование в пределах каждого зерна двух фаз – титаната
бария с точкой Кюри 120°С и твердого раствора с РФП и точкой Кюри в
интервале (-10… + 10)°С.
• Вторая фаза представляет собой твердый раствор гетеровалентного
замещения титаната бария с добавками простых или сложных оксидов трех –
и пятивалентных металлов, ионы, которых замещают ионы Ba или Ti,
соответственно.
• Зерна такой керамики имеют зонально-оболочечную структуру: каждое
зерно состоит из центральной части – титаната бария и оболочки- твердого
раствора с РФП.
• Тот факт, что гетерогенная система реализуется в пределах одного
зерна, обеспечивает малые изменения ε в широком интервале температур.
32

33. Керамические материалы со сглаженной зависимостью ε(Т)

а – схема керамики с зонально-оболочечной структурой зерен;
б – схематичное изображение температурной зависимости материала:
1- титанат бария; 2 – твердый раствор с РФП; 3 – керамический материал с
зонально-оболочечной структурой зерен.
В настоящее время получены материалы с зонально-оболочечной структурой
зерен, отвечающие группе стабильности Н50 с ε ~ 3500 и группам Н30 и
Н20 с ε ~ 2500.
33

34. Состав и свойства основной кристаллической фазы керамических материалов с зонально-оболочечной структурой зерен для

конденсаторов 2-го типа.
Свойства спеченного керамического материала определяются не только
химическим составом его основной кристаллической фазы, но и
технологией приготовления керамической массы и обжига, определяющих
степень образования твердых растворов, соотношение фаз, размер зерен.
34

35. Конденсаторы 3-го типа

• работают в тех же цепях, что и конденсаторы 2-го типа, но имеют по
сравнению с ними меньшее сопротивление изоляции и большее значение
tgδ, что ограничивает их область применения низкими частотами;
• основным элементом служит полупроводниковая сегнетокерамика на
основе BaTiO3 c барьерными или оксидными слоями, получаемая в
результате обработки диэлектрической керамики;
• классифицируют конденсаторы 3-го типа так же, как конденсаторы 2-го
типа, то есть по параметру ТСЕ (температурная стабильность емкости):
ТСЕ = (∆С/C20°C)100%
• повышение
проводимости
керамики
до
уровня,
присущего
полупроводникам, достигается переводом части ионов переходного
металла Ti4+ в Ti3+ и «включением », в результате этого процесса,
прыжкового механизма электропроводности, состоящего в перескоках
носителей заряда между разновалентными ионами титана.
Осуществляется это несколькими технологическими методами.
35

36.

1. Восстановление диэлектрической керамики при нагреве до
температур больше 1000°С в восстановительной среде (водороде) При этом
в силу необходимости сохранения электронейтральности часть ионов
титана Ti4+ переходит в трехвалентное состояние:
2. Легирование титаната бария оксидами элементов B1 B2
с
образованием твердых растворов замещения (BaB1)( TiB2)O3
B1 – трехвалентные катионы (Bi3+, La3+ Er3+ ),
B2 – пятивалентные катионы ( Nb5+ , Ta5+),
Как и в первом случае, для сохранения электронейтральности требуется
перевод части ионов титана в трехвалентное состояние:
В обоих случаях проводимость титаната бария возрастает на 10-12 порядков.

37.

Рабочим диэлектриком конденсаторов 3-го типа служат образуемые в приповерхностной
области керамических заготовок или вокруг каждого зерна тонкие изолирующие слои, то есть
формируется гетерогенная система полупроводник –диэлектрик.
Существуют три типа структур на основе полупроводниковой керамики:
1.
Структуры с барьером Шоттки, где тонкие высокоомные слои образуются в
приповерхностной области заготовок полупроводниковой керамики в процессе вжигания в них
серебряных электродов.
Обедненный носителями барьерный слой образуется в полупроводнике п-типа, если работа
выхода электронов из полупроводника меньше, чем работа выхода из металла, что и реализуется
на практике. Электрическое поле возникающего на поверхности электрода отрицательного заряда
приводит к образованию в приповерхностной области слоев толщиной 1-3 мкм, обедненных
носителями
заряда
и
обладающих
высоким
сопротивлением.
Рабочие
напряжения
конденсаторов такого типа не превышают 3,2 В.
Толщина барьерного слоя
зависит также от величины и полярности приложенного
напряжения, соответственно, емкость конденсатора также будет зависеть от приложенного
напряжения,
что
является
недостатком
и
ограничивает
практическое
использование
конденсаторов с барьерным слоем.
37

38.

2. Структуры реоксидированного типа, получают посредством термического
окисления
на
воздухе
керамических
заготовок
восстановленной
полупроводниковой керамики при Т = (1000…1100)°С с образованием на
поверхности
керамической
заготовки
диэлектрических
слоев
BaTiO3
толщиной 10…50 мкм. Максимальное рабочее напряжение 50 В.
Эти
конденсаторы
отличаются
простотой
конструкции,
малыми
трудоемкостью и материалоемкостью при высоких значениях удельных
емкостей.
Однако,
технологический
процесс
недостаточно
стабилен,
зачастую
возникают участки с пониженным сопротивлением из-за наличия дефектов в
диэлектрическом слое - участков неполного окисления полупроводникового
титаната бария.
3. Структуры с межзерновыми изолирующими слоями (МЗС), то есть
тонкими изолирующими слоями на поверхности каждого полупроводникового
зерна.
38

39. Структуры с межзерновыми изолирующими слоями (МЗС)


Керамика с МЗС получается посредством одновременного легирования
титаната бария или изоморфных твердых растворов на его основе двумя видами
добавок. Первый вид добавок ответственен за придание зернам керамики
полупроводниковых свойств. Это оксиды элементов с валентностью, большей, чем
у Ba2+
или Ti4+, способные замещать последние в решетке (легирующие добавки).
Второй
вид добавок обусловливает формирование диэлектрических свойств
межзеренных слоев. Это компенсирующие добавки оксидов металлов, имеющих
валентность меньше 2 или 4 при замещении ионов бария или титана, соответственно
(оксиды меди, железа).
Для получения конденсаторной структуры с МЗС необходимо, чтобы добавки
первого вида входили в глубину зерна посредством объемной диффузии, а
компенсирующие добавки распространялись бы больше по границам зерен путем
поверхностной диффузии. На рисунке представлена температурная зависимость
коэффициента диффузии добавок обоих видов и показано, как следует выбирать
температуру обжига керамики.
39

40. Схема строения керамики с МЗС: 1 –сердцевина зерен, полупроводник; 2 – оболочка (диэлектрик).

40

41. Величина ε полупроводниковой керамики с МЗС может на порядок превышать ε традиционных материалов, используемых для изготовления

Температурная зависимость коэффициента диффузии D добавок:
Л – легирующей и К – компенсирующей
при обжиге титаносодержащей керамики.
Величина ε полупроводниковой керамики с МЗС может на порядок
превышать ε традиционных материалов, используемых для изготовления
конденсаторов 2-го типа, достигая значений 100000…300000.
41

42. Характеристики различных типов конденсаторных структур на основе полупроводниковой керамики

42

43. Области применения керамических конденсаторов

Керамические конденсаторы являются естественным элементом практически
любой электронной схемы. Они применяются там, где необходимы :
способность работать с сигналами меняющейся полярности;
хорошие частотные характеристики;
малые потери; незначительные токи утечки;
небольшие габаритные размеры;
низкая стоимость.
Там же, где эти требования пересекаются, они практически незаменимы. Но
проблемы, связанные с технологией их производства, отводили этому типу
конденсаторов нишу устройств малой емкости.
Действительно, керамический конденсатор на 10 мкФ еще недавно
воспринимался как удивительная экзотика, и стоило такое чудо как горсть
алюминиевых электролитических, таких же емкости и напряжения, либо как
несколько аналогичных танталовых.
Но: развитие технологий позволило к настоящему времени сразу нескольким
фирмам заявить о достижении ими емкости керамических конденсаторов 100 мкФ.
43

44. Конструкции керамических конденсаторов

Используются две конструкции:
• однослойные плоской конструкции - пластинчатые или диски;
• многослойные конденсаторы монолитной конструкции.
Керамические монолитные конденсаторы представляют собой
спеченный пакет из чередующихся слоев керамического диэлектрика
и обкладок, причем обкладки соединены параллельно.
Толщина слоев: 10…250 мкм, число слоев 20…60.
Эта конструкция наиболее перспективна для конденсаторов
низкого напряжения в плане получения максимальной удельной
емкости, технологичности, а также отсутствия ограничений по
толщине диэлектрика, обусловленных хрупкостью керамики.
44

45. Многослойные керамические конденсаторы японской фирмы Murata – одного из мировых лидеров производства этого типа конденсаторов

(1)
Емкость
многослойного
конденсатора
определяется формулой (1), где n – число слоев
диэлектрика, d – толщина слоя диэлектрика.
Возможные пути повышения емкости конденсатора:
Увеличение активной площади одного электрода - это увеличение габаритных
размеров конденсатора - крайне неприятное явление, приводящее к резкому росту
стоимости изделия.
Увеличение диэлектрической проницаемости, давая заметное увеличение
емкости, приводит к существенному ухудшению температурной стабильности и
сильной зависимости емкости от приложенного напряжения.
45

46.

Основной способ увеличения емкости керамических конденсаторов –
уменьшение толщины диэлектрика и связанная с этим возможность увеличения
количества электродов.
Но: снижение толщины диэлектрика приводит с снижению напряжения пробоя.
Потому конденсаторы большой емкости трудно найти на высокое рабочее
напряжение.
Технологические тенденции в области повышения емкости многослойных
керамических конденсаторов, представленные фирмой Murata.
46

47.

Пути улучшения характеристик керамических конденсаторов
d, мкм
до 10 кВ/мм
выше 100 Дж/дм3
1. Необходимо
совершенствовать технологию
получения керамических
субмикронных порошков.
2. Электрическая прочность керамических материалов может быть заметно повышена
путём формирования вокруг частиц керамического материала тонких (около 10
нм) слоёв с повышенной электрической прочностью (слоев оксида алюминия или
стекла: алюмосиликата Mg-Ca).
3. Оптимизация рецептуры керамических диэлектриков с целью повышения
диэлектрической проницаемости и снижения температуры спекания керамики.
47

48. Конденсаторы с органическим диэлектриком

Рабочий диэлектрик в виде длинных лент:
1 - конденсаторная бумага, пропитанная минеральным маслом;
2 - неполярные и полярные органические пленки;
3 - пленочные композиты полимер-сегнетоэлектрик.
Электроды: металлическая фольга или
поверхностей ленточного диэлектрика.
пленочная
металлизация
Достоинства бумажных конденсаторов:
- механическая прочность:
дешевизна;
- возможность создания широкой номенклатуры конденсаторов
по
величинам номинальных напряжений и емкостей;
- способность к восстановлению электрической прочности после пробоя
(для металлобумажных конденсаторов).
Недостатки: не удовлетворяют возросшим требованиям по точности и
временной стабильности емкости, коэффициенту диэлектрической
абсорбции, tgδ.
48

49. Основные параметры высокомолекулярных органических конденсаторных диэлектриков

49

50.

Конструкции пленочного конденсатора
В процессе производства на диэлектрическую пленку напыляется
металлическая пленка (металлопленочные конденсаторы) либо напрессовывается
фольга (фольговые конденсаторы).
Металлопленочные конденсаторы обладают меньшими габаритами,
однако их электрические свойства – также несколько хуже.
В самом простом случае полученная пленка скручивается в рулон (б), такая
конструкция проста в изготовлении, но имеет большую паразитную индуктивность.
С целью снижения индуктивности конденсаторы для высокочастотных
приложений изготавливаются в виде многослойной прессованной структуры (в),
которая, по сути, является множеством параллельно соединенных конденсаторов.
50

51.

Важное преимущество металлопленочных конденсаторов способность к самовосстановлению
51

52. Пути улучшения характеристик конденсаторов с органическим диэлектриком.

• В целях улучшения массогабаритных характеристик самих конденсаторов
диэлектрик в них используется при напряженностях электрического поля,
близких к электрической прочности самих полимерных материалов.
• В этих условиях высокую надёжность и работоспособность
конденсаторов можно обеспечить, только используя в качестве электродов
структурированные по поверхности и толщине тонкие слои металла,
наносимые методом вакуумной металлизации.
Для современного
этапа развития конденсаторов с органическим
диэлектриком характерен переход от оптимизации диэлектрика к
оптимизации конструкции и технологии получения электродов, в
частности, к разработке технологии металлизации полимерных плёнок,
обеспечивающей высокую работоспособность полимерной изоляции.
52

53.

(самостоятельное ознакомление)
В промышленно развитых зарубежных странах принят единая система
классификации керамических диэлектриков в зависимости от величины и
температурной стабильности диэлектрической проницаемости.
Система содержит 4 следующих класса:
53

54. Данные в таблице характеризуют разницу в величине сглаживания паразитных синусоидальных пульсаций различных частот

Возможности и особенности применения керамических конденсаторов большой
емкости. (самостоятельное ознакомление)
1.
Данные в таблице характеризуют разницу в величине сглаживания
паразитных синусоидальных пульсаций различных частот конденсаторами
разного
Сравниваем:
типа,
но
одинаковой
емкости
10мкФ.
алюминиевые
электролитические
конденсаторы;
танталовые
электролитические
конденсаторы;
керамические конденсаторы.
54

55.

2. Низкое эквивалентное последовательное сопротивление и связанные
с ним малые потери позволяют значительно сильнее нагружать керамические
конденсаторы, нежели электролитические, не вызывая при этом критического для
детали разогрева, несмотря на их значительно более скромные габаритные размеры.
На графике приведены сравнительные кривые разогрева конденсаторов токами
пульсации различной частоты.
55

56. 3. Керамические конденсаторы способны выдерживать кратковременные высокие напряжения перегрузки, многократно превышающие

номинальные.
В частности, в моменты запуска и выключения импульсных
источников питания в них могут генерироваться импульсы амплитудой до
нескольких значений выходного напряжения, в такой ситуации
электролитические конденсаторы приходиться использовать с большим запасом
по напряжению.
Сравнительные характеристики напряжения пробоя для различных
типов конденсаторов:
56

57. О применении конденсаторов с органическими диэлектриками

(самостоятельное ознакомление)
О применении конденсаторов с органическими диэлектриками
1. Конденсаторы с бумажным
или полярным органическим
диэлектриком из-за большого tgδ предназначаются для цепей
постоянного тока или для работы на низких частотах.
2. Конденсаторы на основе пленочных неполярных диэлектриков могут
работать на частотах до десятков МГц, в расширенном
температурном интервале; отличаются высокой временной и
температурной стабильностью емкости, высокими удельными
характеристиками.
3. Повышение стабильности характеристик и надежности работы
конденсаторов достигается за счет использования многослойных и
комбинированных структур. Используют три разновидности
последовательного и параллельного включения диэлектриков:
• полярная пленка – конденсаторная бумага;
• неполярная пленка – конденсаторная бумага;
• полярная пленка – неполярная пленка.
57

58.

(самостоятельное ознакомление)
4. Использование комбинированного диэлектрика позволяет улучшить
стабильность электрических параметров расширить интервал
рабочих температур, в ряде случаев улучшить удельные
характеристики по сравнению с бумажными конденсаторами.
5. Улучшение удельных характеристик многослойного конденсатора
обусловлено тем, что:
а) дефектные участки одного слоя перекрываются бездефектными
участками другого слоя, что обеспечивает более высокие значения
рабочего напряжения;
б) становится возможным изготавливать стабильные пленочные
конденсаторы для работы в высокоомных низковольтных цепях,
где из-за малости величины тока не может быть реализовано
полезное
свойство
самовосстановления
(выгорание
металлического электрода в месте пробоя.)
6. Подбирая комбинации диэлектрических пленок разных типов при
различном соотношении их толщин и различных вариантах схем
включения, можно создавать пленочные конденсаторы с различными и в
широких пределах меняющимися значениями ТКС, в том и числе и
58
термокомпенсированные конденсаторы.

59. Области применения пленочных конденсаторов (самостоятельное ознакомление)

Область
Применение
Ветрогенераторы
Электроприводы
Промышленность
Зарядные устройства
Детектор повреждения кабеля
Вспышки
Источники питания
Медицина
Транспорт
Диагностические приборы
Источники питания
Электромобили
Зарядные устройства
Измерительные устройства
Наука
Генераторы
Осциллографы
Вибростенды
59

60.

(самостоятельное ознакомление)
Достоинства высокомолекулярных органических диэлектриков
-
-
малая толщина органических пленок (4…7 мкм, а при использовании
специальных технологических приемов - 1,5…3 мкм);
высокие механическая и электрическая прочность ;
высокая степень однородности характеристик по площади.
малая толщина пленок при высокой электрической прочности даже при
невысоких значениях ε, а также конструктивное исполнение (намотка)
позволяют достигать значений емкости в сотни мкФ.
Перспективные органические пленочные диэлектрики:
Полиимид –интервал рабочих температур: ( ~ - 250…+250 ºС); ε = 3,0…3,5;
tgδ = (2,5…3) 10-3 ; ρv = 1014 — 1015Ом.м; Епр.= 210...270кВ/мм.
• Лаковые пленки на основе тонких (толщина 1,4 мкм) эфироцеллюлозных
пленок с металлизированными обкладками. Имеют высокие удельные
характеристики: Qуд=115 мкКл•см-3; удельная емкость Суд. = 4,5 мкФ•см-3 .
ПВДФ (поливинилиденфторид) – ε = 10…12; Епр.= 600…800 кВ/мм.
Но: большой tgδ (~ 1,5 x10-2) и низкая нагревостойкость (Т = 60ºС);
• Пленочные композиты полимер – сегнетоэлектрик, полимер – металл.
Могут сочетать высокое значение ε (>100), низкое значение tgδ и высокое значение
Епр.
60

61. Сравнительная характеристика пленочных конденсаторов с органическим диэлектриком (самостоятельное ознакомление)


Особенностью полипропиленовых конденсаторов являются:
малое
значение tgδ (0,002) в широком диапазоне температур и частот. Эти конденсаторы
имеют малые габаритные размеры и возможность эксплуатации их при высоких
амплитудах напряжений. Они имеют очень высокое сопротивление изоляции (50000
МОм), малый коэффициент абсорбции (< 0,5%).
Полистирольные конденсаторы принадлежат к конденсаторам с малыми
потерями (tgδ ≈ 0,001…0,0015). Они имеют очень высокое сопротивление изоляции
(100000 МОм), низкий коэффициент абсорбции (0,1%) и высокую температурную
стабильность. Ток саморазряда у них настолько мал, что большую часть утечки
могут создавать поверхностные токи (токи, протекающие через поверхность
конденсатора).
Полиэтилентерефталатные
конденсаторы
имеют
более
высокие
диэлектрическую проницаемость и прочность. Однако tgδ = 0,01…0,1, и
сопротивление изоляции – до 10000 МОм. Лавсан – полярный диэлектрик, поэтому
лавсановые конденсаторы имеют большой коэффициент абсорбции (до 0,8%).
61
English     Русский Правила