Презентации к лекциям по курсу «Коллоидная химия» («Поверхностные явления и дисперсные системы»)
Коллоидная химия
Классификация коллоидных систем
поверхностное натяжение
Методы определения поверхностного натяжения
Межфазное натяжение на границе двух несмешивающихся жидкостей
Адгезия
Смачивание
Смачивание реальных тел
Теплота смачивания
Закон Генри
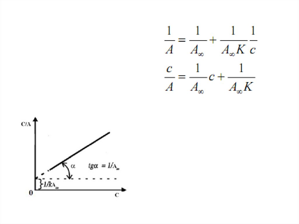
Мономолекулярная адсорбция Ленгмюра
уравнение Бедекера-Фрейндлиха
Гиббсовская адсорбция
Энергетические параметры адсорбции
Поверхностно-активные и инактивные вещества
уравнение Шишковского
Влияние заместителя на поверхностную активность
Молекулярные пленки Ленгмюра Блоджетта
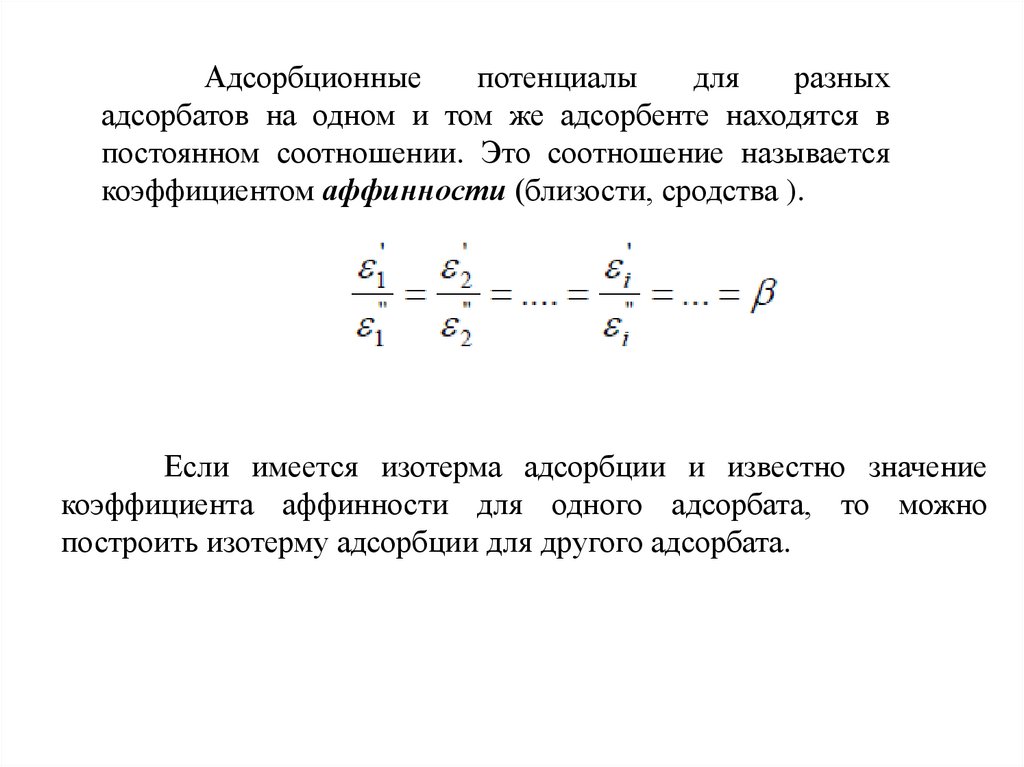
Теория Поляни
Теория полимолекулярной адсорбции БЭТ
Капиллярные явления
Теория объемного заполнения микропор (ТОЗМ)
Ионная адсорбция
Строение коллоидных частиц
Теория строения ДЭС Гельмгольца - Перрена
Теория строения ДЭС Гуи - Чепмена
Теория строения ДЭС Штерна
Электрокинетические явления
Теория ДЛФО (В.В. Дерягин, Л.Д. Ландау, Фервей, Овербек)
Кинетика коагуляции
Уравнение Смолуховского
Мицеллы ПАВ
Агрегативная устойчивость аэрозолей
Особенности коагуляции суспензий и лиозолей
Стабилизация эмульсий
Стабилизация пен
Проявление эффекта Марангони в пенах
11.16M
Категория: ХимияХимия

Коллоидная химия («Поверхностные явления и дисперсные системы»)

1. Презентации к лекциям по курсу «Коллоидная химия» («Поверхностные явления и дисперсные системы»)

2. Коллоидная химия

Коллоидная система – это микрогетерогенная система,
состоящая из двух и более фаз.
Дисперсионная среда
Дисперсная фаза
Признаки объектов коллоидной химии
гетерогенность
дисперсность

3.

гетерогенность
Ас и Аd – значение свойства
соответственно в фазах с и d

4.

Дисперсность (D) – раздробленность частиц
1
D
a
а – дисперсный размер
частиц
Свободная поверхностная энергия – избыточная энергия
поверхностного слоя
GS S
– поверхностное натяжение
S
1,2
– площадь поверхности

5.

Удельная поверхность по объёму
2
S м
1
S удV ; 3 ; м
V м
для систем со
сферическими
или кубическими
частицами
с частицами в форме
бруска или волокна
с частицами в форме
пластинок
6
S удV
a
4
S удV
a
2
S удV
a

6.

Удельная поверхность по массе
2
S м
S удm ;
m кг

7. Классификация коллоидных систем

• по размеру
Коллоидные системы
Размер частиц, см
Грубодисперсные
10-4
Микрогетерогенные
10-4 – 10-5
Ультрамикрогетерогенные
10-5 – 10-7
• по межфазному взаимодействию между
частицами ДФ и ДС
Лиофильные системы – сильное взаимодействие между
средой и фазой
Лиофобные системы – отсутствуют взаимодействия между
средой и фазой

8.

• по агрегатному состоянию
ДС
Жидкая
Газообразная
Твердая
ДФ
Твердая
Т/Ж – суспензии, золи:
Т/Г – пыли, дымы, порошки:
Т/Т – сплавы, твердые коллоидные
Промышленные выбросы твердых
суспензии металлов и других
растворы: сплавы металлов, оксидные и
металлоксидные композиционные
твердых частиц, золи металлов и частиц в атмосферу, дым от костра,
их оксидов
материалы, минералы
песчаные бури, мучная и дорожная пыль
в воздухе, аэрозоли твердых лекарственных
веществ
Жидкая
Ж/Ж – эмульсии, кремы:
молоко, сметана,
нефть, косметические кремы
Ж/Г – аэрозоли с жидкой ДФ: туман,
Ж/Т – пористые тела, Заполненные
капли дождя, Распыленная струя
жидкостью, капиллярные тела, гели:
охлаждающей
клетки живых организмов, жемчуг, глины,
яблоко
жидкости, распыленные в воздухе духи,
жидкое топливо в камере сгорания) туманы
Газообразная
Г/Ж – пены: мыльная пена,
пивная пена, пена для тушения
пожаров
– Систему Г/Г как коллоидную
рассматривать не стоит, поскольку газы
растворимы друг в друге и образуют
гомогенную систему, т. е. не выполняется
необходимое для образования коллоидной
системы требование гетерогенности.
Г/Т – пористые и Капиллярные
системы, ксерогели: пемза,
активированный уголь, силикагель,
пенопласт, древесина, бумага, картон,
текстильные ткани

9.

• числу характеристических размеров частиц ДФ (размеров,
которые определяют дисперсность) или по топографическому
признаку

10.

• по степени взаимодействия частиц ДФ
1.
Свободнодисперсные, в которых частицы ДФ не связаны между
собой и могут свободно перемещаться. Такие системы не
оказывают сопротивления сдвиговому усилию, обладают
текучестью и всеми остальными свойствами, характерными для
обычных жидкостей. Вязкость их определяется в основном
вязкостью дисперсионной среды. Это аэрозоли, разбавленные
суспензии и эмульсии, лиозоли.
2. Связнодисперсные, в которых одна из фаз структурно закреплена
и не может перемещаться свободно. Частицы образуют сплошной
пространственный каркас. К этому классу относятся гели и студни,
пены, капиллярнопористые тела, твердые растворы.

11.

• по характеру распределения фаз
-Континуальные – ДС сплошная
-Биконтинуальная – ДС имеет прослойки
• Суспензоиды и молекулярные коллоиды
-Суспензоиды – высокодисперсные гетерогенные системы,
частицы которых представляют собой агрегаты атомов или
молекул
-Молекулярные коллоиды – гомогенные однофазные
системы, устойчивые и обратимые, образующиеся
самопроизвольно, с отдельными сольватированными
макромолекулы в качестве кинетических частиц.

12.

Классификация поверхностных явлений
dG SdT VdP dS1.2 i dni dq
Превращение поверхностной энергии
•в энергию Гиббса,
•в теплоту,
•в механическую энергию,
•в химическую энергию и
•в электрическую энергию.

13. поверхностное натяжение

Дж ; Н
м
м 2

14.

15. Методы определения поверхностного натяжения

Метод капиллярного поднятия
(
English     Русский Правила