1.81M
Категория: МатематикаМатематика

Кинематика точки

1.

.
КИНЕМАТИКА
ТОЧКИ

2.

Задача 1.
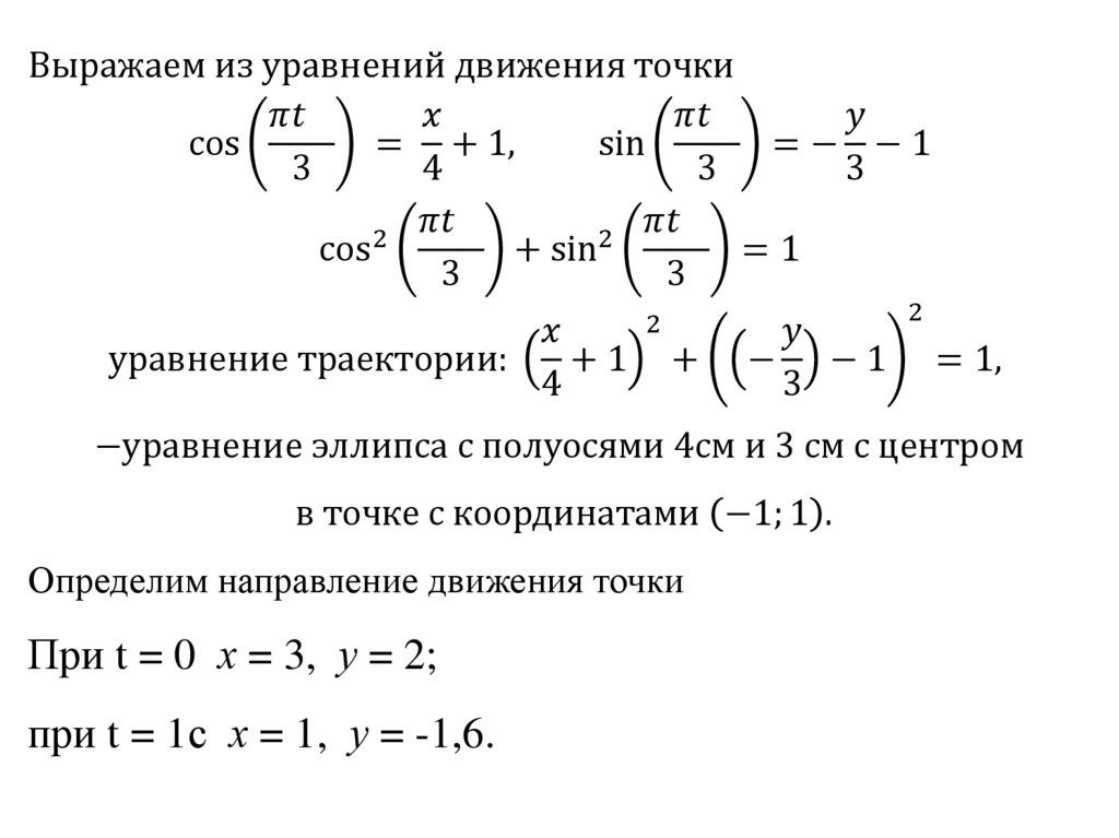
Движение точки задано уравнениями
x = -2t2+3, y = -5 t.
Требуется:
- найти уравнение траектории в координатной
форме, построить траекторию и показать
направление движения точки;
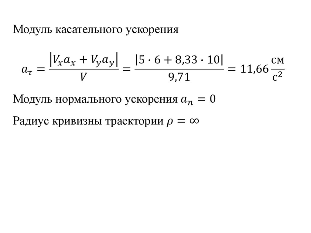
- определить скорость, полное, касательное и
нормальное ускорение движения точки в момент
времени t = 0,5 с, показать их направления на
рисунке;
- радиус кривизны траектории.

3.

у
Из второго уравнения выразим время
English     Русский Правила