1.03M
Категория:
Математика
Похожие презентации:
Тригонометрические уравнения
Тригонометрические уравнения
Тригонометрические уравнения
Решение уравнений
Тригонометрическое уравнение
Решите уравнение
Решение уравнений
Тригонометрические уравнения
Матрици. Линейна алгебра. Аналитична геометрия
Тригонометрические уравнения и неравенства
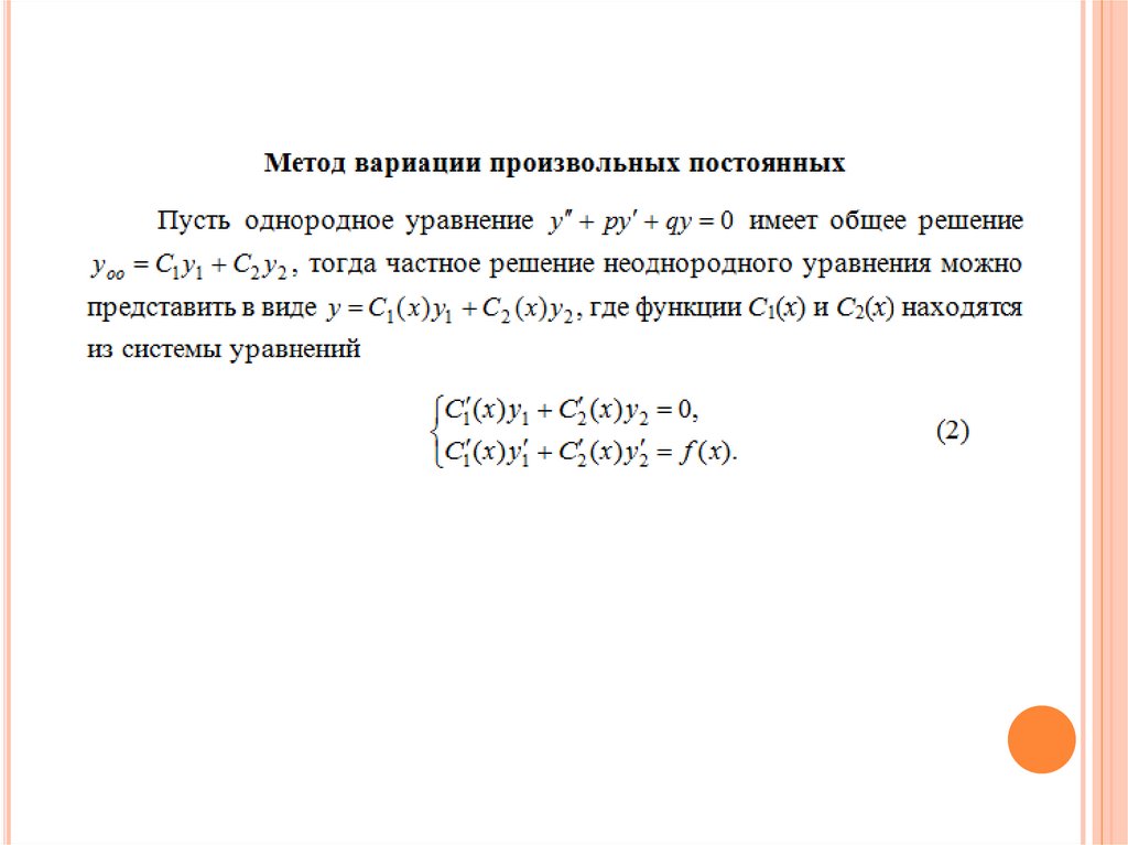
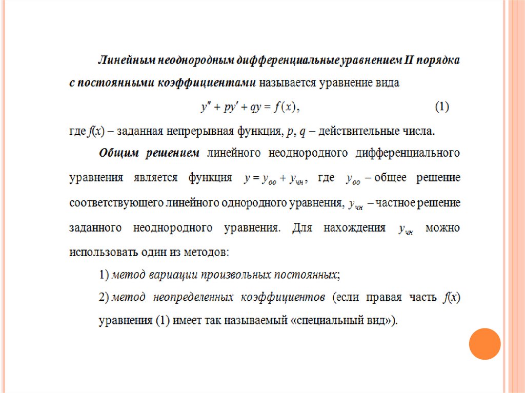
Линейные неоднородные дифференциальные уравнения II порядка
1.
Линейные неоднородные дифференциальные уравнения II порядка
ЛИНЕЙНЫЕ НЕОДНОРОДНЫЕ
ДИФФЕРЕНЦИАЛЬНЫЕ
УРАВНЕНИЯ II ПОРЯДКА
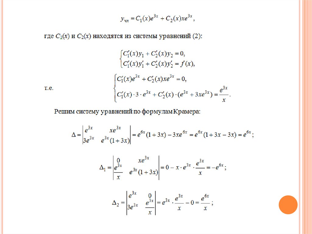
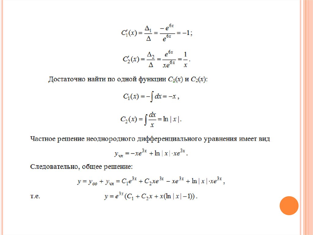
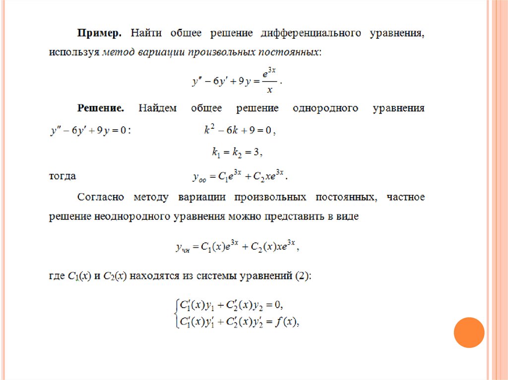
2.
3.
4.
5.
6.
7.
Спасибо за внимание!
English
Русский
Правила