Эксперимент
Погрешности физический измерений
Гистограмма результатов измерений
Обработка результатов
Примеры
805.98K
Категория: МатематикаМатематика

Теория ошибок и обработка результатов измерений

1.

ТЕОРИЯ ОШИБОК
И
ОБРАБОТКА
РЕЗУЛЬТАТОВ ИЗМЕРЕНИЙ

2. Эксперимент

Эксперимент (лат. проба, опыт) – важнейшая часть научных исследований.
научная постановка опытов,
наблюдение исследуемого явления в точно учитываемых условиях,
позволяющих следить за ходом явлений,
воссоздавать каждый раз при повторении этих условий.
Цель эксперимента – выявление свойств исследуемых объектов, проверка
справедливости гипотез и на этой основе широкое и глубокое изучение темы
научного исследования.

3.

Перед каждым экспериментом составляется план:
цель и задачи эксперимента;
выбор варьирующих факторов;
обоснование объема эксперимента, числа опытов;
порядок реализации опытов, определение последовательности изменения
факторов;
выбор шага изменения факторов, задание интервалов между будущими
экспериментальными точками;
обоснование средств измерений;
описание проведения эксперимента;
обоснование способов обработки и анализа результатов эксперимента.
Результаты экспериментов должны отвечать статистическим требованиям:
требование эффективности оценок, т.е. минимальность дисперсии отклонения
относительно неизвестного параметра;
требование состоятельности оценок, т.е. при увеличении числа наблюдений
оценка параметра должна стремиться к его истинному значению;
требование несмещенности оценок, т.е. отсутствие систематических ошибок в
процессе вычисления параметров.

4.

Физическая величина – это количественная характеристика явления, процесса
или свойства материальных объектов.
.
Измерение – это последовательность экспериментальных и вычислительных
операций, осуществляемая с целью нахождения физической величины.
Прямое измерение – измерение, при котором искомое значение измеряемой
величины находят непосредственно из опытных данных, т.е. с помощью прибора.
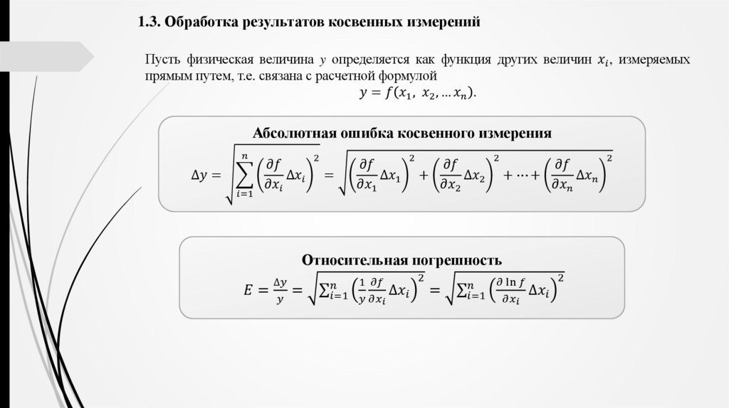
Косвенное измерение – измерение, при котором искомое значение величины
находят с помощью вычислений по формуле, в которую входят величины,
измеренные прямым методом.

5.

Качество измерения определятся его точностью.
Точность
прямых
измерений
определяется:
анализ точности метода
точность прибора
повторяемость
результатов
измерений
Точность косвенных измерений
определяется:
точность прямых измерений,
которые входят в расчетную
формулу
структура расчетной формулы

6. Погрешности физический измерений

Систематические погрешности: скрыты в неточности прибора или не учтены
в разработке метода измерений; проявляются в многократных измерениях.
Случайные погрешности: имеют случайный характер и различны при
многократных измерениях одним и тем же методом и одним и тем же прибором.
Грубые погрешности (промахи): погрешность превышающая ожидаемые
результаты; возникает из-за неправильного применения прибора, неверной
записи показаний прибора, ошибочно прочитанного отсчета, неучета
множителя шкалы и др.

7. Гистограмма результатов измерений

Считаем, что систематические и грубые погрешности
отсутствуют.
Проведем серию измерений
English     Русский Правила