Движение тела брошенного горизонтально с некоторой высоты
762.52K
Категория: ФизикаФизика

Движение_тела_брошенного_горизонтально_с_некоторой_высоты

1. Движение тела брошенного горизонтально с некоторой высоты

2.

Опыты, поясняющие характер движения тела, брошенного горизонтально с некоторой
высоты

3.

Вдоль оси ОХ тело движется равномерно с постоянной
скоростью, равной проекции начальной скорости на ось ОХ
0 x 0
0 y 0
2h
g
s max 0 t 0
Вдоль оси ОУ тело свободно падает с высоты h. Поэтому применимы формулы свободного падения
y gt
2
gt
h
2
2
x
2
y
Скорость тела в любой момент времени

4.

1. Вектор скорости горизонтально брошенного тела направлен по касательной к траектории его движения.
2. Проекция начальной скорости на ось ОХ равна v0: vox = v0. Ее проекция на ось ОУ равна нулю: voy = 0.
3. Проекция мгновенной скорости на ось ОХ равна v0: vx = v0. Ее проекция на ось ОУ равна нулю: vy = –gt.
4. Проекция ускорения свободного падения на ось ОХ равна нулю: gx = 0.
Ее проекция на ось ОУ равна –g: gy = –g.

5.

Модуль мгновенной скорости в момент времени t можно вычислить по теореме
Пифагора:
Подставив в эту формулу значения проекций мгновенной скорости в момент времени t,
получим:
Минимальная скорость в течение всего времени движения равна начальной скорости:
vmin = v0
Максимальной скорости тело достигает в момент приземления. Поэтому
максимальной скоростью тела в течение всего времени движения является его конечная
скорость: vmax = v.

6.

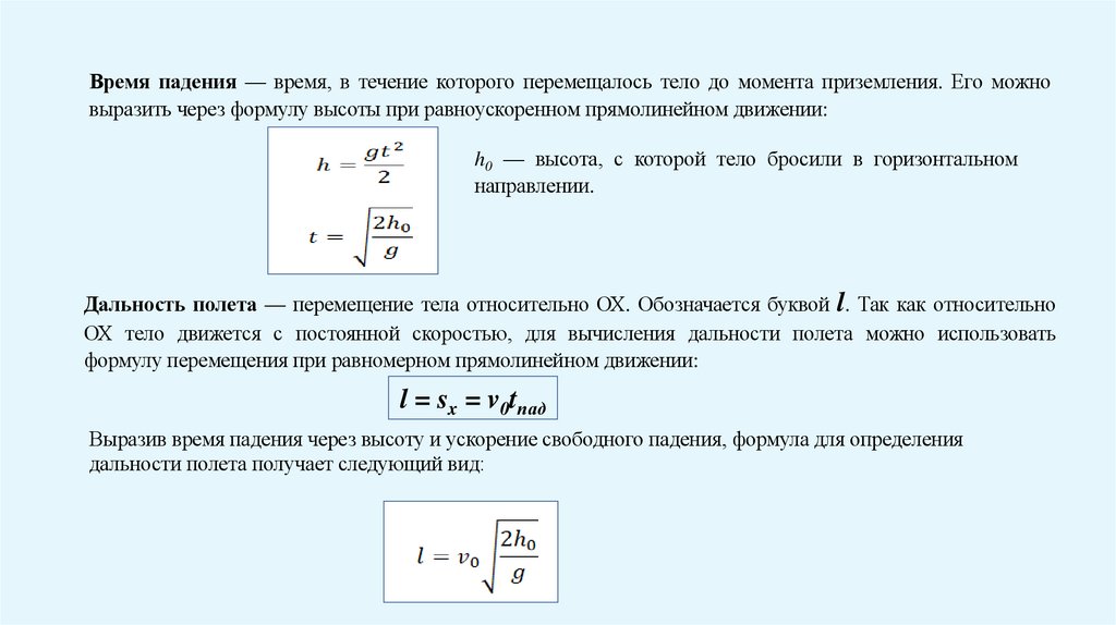
Время падения — время, в течение которого перемещалось тело до момента приземления. Его можно
выразить через формулу высоты при равноускоренном прямолинейном движении:
h0 — высота, с которой тело бросили в горизонтальном
направлении.
Дальность полета — перемещение тела относительно ОХ. Обозначается буквой l. Так как относительно
ОХ тело движется с постоянной скоростью, для вычисления дальности полета можно использовать
формулу перемещения при равномерном прямолинейном движении:
l = sx = v0tпад
Выразив время падения через высоту и ускорение свободного падения, формула для определения
дальности полета получает следующий вид:

7.

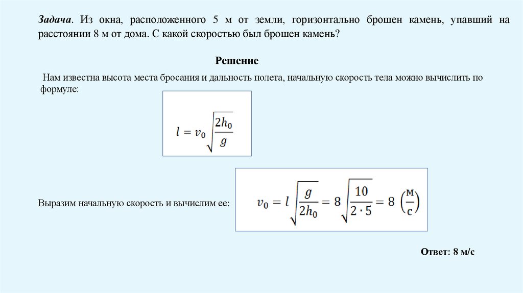
Задача. Из окна, расположенного 5 м от земли, горизонтально брошен камень, упавший на
расстоянии 8 м от дома. С какой скоростью был брошен камень?
Решение
Нам известна высота места бросания и дальность полета, начальную скорость тела можно вычислить по
формуле:
Выразим начальную скорость и вычислим ее:
Ответ: 8 м/с

8.

Горизонтальный бросок тела с горы — частный случай горизонтального броска. От него он
отличается увеличенным расстоянием между местом бросания и местом падения. Это увеличение
появляется потому, что плоскость находится под наклоном. И чем больше этот наклон, тем больше
времени требуется телу, чтобы приземлиться.
Дальность полета — смещение тела относительно оси ОХ от места
бросания до места падения. Она равна произведению расстояния от
места бросания до места падения и косинуса угла наклона плоскости к
горизонту:
l = s • cosα
Начальная высота — высота, с которой было брошено тело.
Обозначается h0. Начальная высота равна произведению расстояния от
места бросания до места падения и синусу угла наклона плоскости к
горизонту:
График
горизонтального броска тела с горы
h0 = s sinα

9.

Задачи на закрепление

10.

Задача. На какой высоте скорость тела, брошенного вертикально вверх с начальной скоростью v0,
уменьшится в 4 раза?
Решение
Подставим в формулу для расчета h
10

11.

Задача. Тело падает с высоты 20 метров. Какую скорость оно разовьет перед
столкновением с Землей?
Решение
Высота нам известна по условию. Для решения применим формулу для скорости тела
в момент падения и вычислим:
Ответ: примерно 20 метров в секунду.
11

12.

Задача. На горе с углом наклона 30о бросают горизонтально мяч с начальной скоростью 15 м/с. На каком
расстоянии от точки бросания вдоль наклонной плоскости он упадет?
Решение
Выразим это расстояние через дальность полета:
Дальность полета выражается по формуле:
Подставим ее в формулу для вычисления расстояния от точки бросания до точки падения:
Выразим с учетом формулы начальной высоты

13.

Преобразуем
Разделим обе части выражения на общий множитель s:
, тогда
Ответ: 30 м.

14.

Задача. Горизонтально летящая пуля последовательно пробивает два вертикальных листа бумаги,
расположенных на расстоянии 30 м друг от друга. При этом пробоина на втором листе оказывается на h=2мм
ниже, чем на первом. С какой скоростью подлетела пуля к первому листу?
Решение
Пуля летела горизонтально с неизменной скоростью. Одновременно пуля падала в вертикальной плоскости
и успела «упасть» на 2 мм. Тогда, зная путь, пройденный ею вертикальной плоскости, можно определить
время падения:
с
Получили время падения пули, или время движения между листами. Вычисляем скорость пули по
формуле:
м/с
Ответ: 1500 м/с

15.

Задача. С воздушного шара на высоте 80 м бросили горизонтально мяч со
скоростью 30 м/с. Рассчитайте скорость мяча в момент падения и время падения
Решение
15

16.

Задача. С вертолета, летящего горизонтально со скоростью v0на высоте H, сброшен груз. На какой высоте
h скорость груза будет направлена под углом α к горизонту? Найти радиус кривизны траектории R на
данной высоте. Чему равно расстояние l между грузом и самолетом в момент падения груза на землю?
Решение
На последний вопрос задачи отвечаем элементарно:
горизонтально направленная составляющая скорости
остается постоянной, то есть тело летело сначала в
вертолете, а потом его выбросили и оно продолжает лететь
с той же самой скоростью, просто оно теперь начинает еще
и падать. При этом тело все время находится под брюхом
самолета, просто с каждой секундой все ниже и ниже. Так
что в момент падения между самолетом и грузом будет
расстояние H. Тогда угол α
Вычислим Vy

17.

Движение равноускоренное, без начальной скорости, поэтому Vy=gt. Время рассчитаем по формуле:
– определяем его так же, как и в предыдущей задаче про пулю
Возведем всё в квадрат:
Радиус кривизны траектории определим формуле центростремительного ускорения:
Скорость тела
тогда
Ответ:

18.

Задача 4. Тело брошено горизонтально. Через время 5 с после броска угол между скоростью и ускорением
стал α=450 Определить скорость тела. в этот момент. В какой момент времени t0 после броска скорость тела
будет в два раза больше его начальной скорости?
Решение
Угол между скоростью и ускорением – это угол между скоростью и
вертикальной составляющей скорости, так как она направлена
вертикально вниз, как и ускорение g. Тогда составляющие скорости
равны, и можно вычислить вертикальную, зная время - скорость тела
Тело падало в течение 5 с, поэтому
Горизонтальная составляющая
vм/с
м/с
Скорость тела будет равна:
м/с
Горизонтальная составляющая скорости неизменна, и раз нам удалось ее определить – неважно, для какого
момента полета тела – значит, она будет иметь такое значение всегда, от начала полета и до его конца. Это и
есть начальная скорость тела. По условию, в некоторый момент скорость тела больше его начальной вдвое.
Поэтому
м/с
м/с
с.
Ответ:
м/с
с

19.

Задача. Камень брошен горизонтально со склона горы, образующего угол 450 с горизонтом. Чему равна
начальная скорость камня, если он упал на склон на расстоянии 50 м от точки бросания?
Решение
Исходя из условия можно определить, какие расстояния камень пролетел по
горизонтали и по вертикали – это будут катеты треугольника, а расстояние 50 м
вдоль склона – гипотенуза. Тогда
м
По вертикали камень падал, и можно вычислить, сколько прошло времени:
с
Время падения камня 2,68 – но ведь это же время он двигался и по горизонтали, причем с постоянной скоростью,
и пролетел а=35,4 м
Тогда его горизонтальная составляющая скорости (она же – начальная скорость) равна
Ответ:
м/с
м/с

20.

Задача. Тело брошено горизонтально со скоростью v0 = 15м/с. Пренебрегая сопротивлением
воздуха, определите радиус кривизны траектории тела через t = 2 с после начала движения
Решение
Подставив численные значения получим: R=102 м
Ответ:

21.

Решение
21

22.

Домашний опыт
Отчет прислать на электронную почту

23.

Лабораторный опыт «Изучение движения тела брошенного горизонтально»
Цель работы: изучить закон движения тела,
брошенного горизонтально; определить его
начальную и конечную скорость; вычислить время
движения
Порядок выполнения:
1.
2.
3.
4.
5.
6.
7.
8.
На край стола положите ластик и щелчком отправьте его в полет в горизонтальном направлении
Измерьте дальность полета
Измерьте высоту стола
На основе измерений рассчитайте начальную скорость тела, время его движения и скорость при ударе
о пол
Опыты повторить не менее 4-5 раз
Повторить пункты 1-4
Полученные данные оформить в виде таблицы
Сделать вывод по выполненным опытам
English     Русский Правила