234.27K
Категория: ПромышленностьПромышленность

Определение параметров шероховатости поверхности по профилограмме. Практическая работа №2

1.

Практическая работа №2
Определение параметров шероховатости
поверхности по профилограмме
Determination of surface roughness parameters using a
profilogram

2.

Цель работы – приобретение навыков в определении и
нормировании параметров шероховатости поверхности детали.
Задачи:
1. Изучить факторы, определяющие параметры шероховатости
поверхности.
2. Выполнить расчеты шероховатости поверхности исходя из заданных
преподавателем профилей.
3. Сделать выводы по результатам исследований.
4. Ответить на контрольные вопросы.

3.

Шероховатость поверхности – это совокупность неровностей с
относительно малыми шагами, образующих рельеф поверхности
детали и рассматриваемых в пределах базовой длины.
Шероховатость после механической обработки – это
геометрический след режущего инструмента, искаженный в
результате
пластической
и
упругой
деформации
и
сопутствующей процессу резания вибрацией технологической
системы.
Шероховатость поверхности оказывает существенное влияние на
эксплуатационные свойства деталей: контактную жесткость,
износостойкость,
усталостную
прочность,
прочность
неподвижных
соединений
и
др.
Поэтому
контроль
шероховатости является одним из важнейших условий
достижения функциональной взаимозаменяемости деталей
машин и приборов.

4.

Измерение
параметров
шероховатости
происходит
на
профилографе-профилометре, а специальное чертежное устройство
дает возможность изобразить на листе бумаги шероховатость
профиля детали – профилограмма (графическое изображение
действительного профиля, полученного в результате измерения).
Параметры шероховатости разделяют на три основные группы:
• высотные параметры;
• шаговые;
• параметры опорной длины профиля.

5.

В работе определяются следующие параметры шероховатости:
Ra - среднее арифметическое отклонение профиля, мкм;
Rz - высота неровностей профиля по десяти точкам, мкм;
Rmax - наибольшая высота профиля, мкм;
Sm - средний шаг неровностей;
S - средний шаг местных выступов профиля;
tp - относительная опорная длина профиля, где р - значения уровня
сечения профиля.
Параметр Ra является предпочтительным.

6.

Базовая длина – длина базовой линии, используемая для выделения
неровностей, характеризующих шероховатость поверхности и для
количественного определения ее параметров (табл. 1). Числовые
значения шероховатости отсчитываются от базовой линии, за
которую принята средняя линия профиля m, имеющая форму
номинального профиля и проведенная так, чтобы в пределах базовой
длины среднее квадратическое отклонение профиля по этой линии
было бы минимально (рис. 1.).

7.

Рис. 1. Профиллограмма шероховатости поверхности и ее параметры
Таблица 1. Соответствие числовых значений Ra, Rz, Rmах числовым значениям базовой длины l
Ra, мкм
До 0,025
Свыше 0,025 до
0,4
Свыше 0,4 до 3,2
Свыше 3,2 до 12,5
Свыше 12,5 до
100
Rz, Rmах, мкм
До 0,1
Свыше 0,1 до 1,6
Свыше 1,6 до 12,5
Свыше 12,5 до 50
Свыше 50 до
400
l, мм
0,08
0,25
0,8
2,5
8,0

8.

1) Проводим среднюю линию профиля. Средняя линия – это базовая
линия, имеющая форму номинального профиля и проведенная так,
что в пределах базовой длины среднеквадратическое отклонение
профиля до этой длины минимально).
Допускается визуальное проведение средней линии параллельно
общему направлению профиля так, чтобы площади по обеим
сторонам от этой линии до профилограммы были примерно
равны!
Числовые значения для рассмотренных параметров установлены в
таблицах стандарта и для высотных параметров выделены
предпочтительные значения (табл. 2), которыми следует в первую
очередь пользоваться. Числовые значения базовой длины l
соответствуют определенному интервалу значений высотных
параметров.

9.

Таблица 2. Значения высотных параметров
Параметр
Предпочтительные значения
Rz, Rmax мкм
400, 200, 100, 50
25; I2,5
6,3; 3,2; 1,6
0,8; 0,4; 0,2; 0,1
0,05;
0,025
Rа, мкм
I00; 50; 25; I2,5
6,3; 3,2
1,6; 0,8; 0,4
0,2; 0,1; 0,05; 0,025
0,012
l, мм
8
2,5
0,8
0,25
0,08
Параметр Rа – среднеарифметическая высота микронеровностей
1. Находим высоту микронеровностей профиля, т.е. расстояния от вершин
микронеровностей до средней линии профиля.
2. Среднее арифметическое отклонение профиля (Ra)–среднее арифметическое
абсолютных значений отклонений профиля в пределах базовой длины

10.

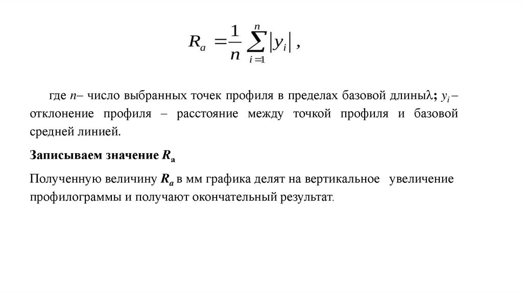
где n– число выбранных точек профиля в пределах базовой длины ; yi –
отклонение профиля – расстояние между точкой профиля и базовой
средней линией.
Записываем значение Rа
Полученную величину Ra в мм графика делят на вертикальное увеличение
профилограммы и получают окончательный результат.

11.

5
5
| y | | y |
Rz i 1
Pi
i 1
vi
5
,
Параметр RZ – высота неровностей профиля по10-ти точкам
1. Определяем ординаты пяти наибольших максимумов (выступов) H i max и
пяти наибольших минимумов (впадин) H i min, т.е. расстояния от пяти
наибольших вершин и пяти самых глубоких впадин профиля до средней линии в
пределах базовой длины l.
2. Ординаты H i max и H i min заносим в протокол 1.
3. Значение параметра RZ находим по формуле:
Полученную величину Rz в мм графика делят на вертикальное увеличение
профилограммы и получают окончательный результат.

12.

Протокол 1
Проводим на профилограмме линии впадин и выступов – отрезки, параллельные
базовой линии и проходящие через самую нижнюю и самую высокую точку
профиля соответственно.
Параметр Rmax – наибольшая высота неровностей профиля или расстояние между линией
выступов и впадин профиля в пределах базовой длины.
1. По протоколу 1 определяем ординату наивысшей точки профиля Hi max и ординату самой
глубокой впадины профиля Hi min в пределах базовой длины.
2. Наибольшая высота профиля Rmах — расстояние между линией выступов и линией впадин
профиля в пределах базовой длины.
3) В пределах базовой длины находим количество точек пересечения
средней линии с профилем шероховатости n, которое заносим в протокол №2

13.

Параметр Sm – средний шаг неровностей профиля
1. Определяем длину l', ограниченную первым и последним нечетным
пересечением профиля со средней линией (l'<l)
2. Параметр Sm – определяем по формуле:
3. Данные расчетов заносим в протокол 2.
Полученную величину Sm в мм графика делят на горизонтальное увеличение
профилограммы и получают окончательный результат.

14.

Параметр S - средний шаг местных выступов профиля
1. На базовой длине находим значение l''- расстояние между первым и последним
максимумами или расстояние между проекциями крайних местных выступов профиля на
среднюю линию.
2. В пределах длины определяем число максимумов М.
3. Значения длины l'' и числа максимумов М заносим в протокол 2.
4. Значение S определяем по формуле:
Полученную величину S в мм графика делят на горизонтальное увеличение
профилограммы и получают окончательный результат.

15.

Протокол 2
Базовая длина, l
мм
n
l'
Sm,мм
М
l''
S, мм
Опорная длина профиля – сумма отрезков, отсекаемых на выступах
профиля секущей, расположенной от линии выступов на расстоянии p.
Относительная опорная длина профиля – отношение опорной длины
профиля к базовой длине.

16.

Параметр tp – относительная опорная длина профиля
1. На профилограмме проводим линии, эквидистантные средней линии профиля на
уровнях p : 25%, 50%, 75% , линию выступов р = 0%, линию впадин р= 100% (см.
протокол 3).
2. Определяем длины отрезков bi, отсекаемых на каждом из уровней р в материале
профиля линиями уровня.
3. Результаты измерений заносим в протокол 3.
4. Параметр tp определяем по формуле:
tP
P
l
100,
n
P bi ,
i 1

17.

Протокол 3
Параметр tp характеризует распределение материала в
шероховатом слое. Можно представить модели шероховатости,
которые имели бы одинаковые высотные и шаговые параметры,
но разную форму неровностей (рис. 2.)

18.

Рис. 2. Модели шероховатости поверхностей
Очевидно, что эксплуатационные свойства деталей с такими
неровностями могут быть различными. Наглядное представление
о распределении материала в шероховатом слое и усредненной
форме неровностей дает построение опорной кривой. При ее
построении по оси абсцисс откладываются значения параметров
tp на различных уровнях сечений p, в процентах от Rmax (рис. 3).

19.

Определив tp для разных уровней р, задавая последние в процентах от Rmax,
можно построить кривую опорной поверхности, которая дает полное
представление о распределении материала в шероховатом слое и осредненной
форме неровностей.
4) По полученным значениям для tp и р определяем значение t60.
5) Согласно ГОСТ2309-73 на чертежах шероховатость обозначается следующим
образом:

20.

Самостоятельно расставьте полученные значения параметров
шероховатости, используя ГОСТ2309-73, путем указания
наибольших допустимых числовых значений параметров.
English     Русский Правила