1.36M
Категория:
Физика
Похожие презентации:
Вектор электрического смещения. Теорема Гаусса для диэлектриков
Электростатическое поле. Тема 6.2. Вектор электрического смещения
Ток смещения. Вихревое электрическое поле
Векторы электрического поля
Теория Максвелла. Вихревое электрическое поле. Ток смещения
Циркуляция вектора напряженности вихревого электрического поля
Правило смещения
Радиоактивность. Правила смещения
Смещение при негармоническом колебании
Векторы. Действия над векторами. Проекция вектора
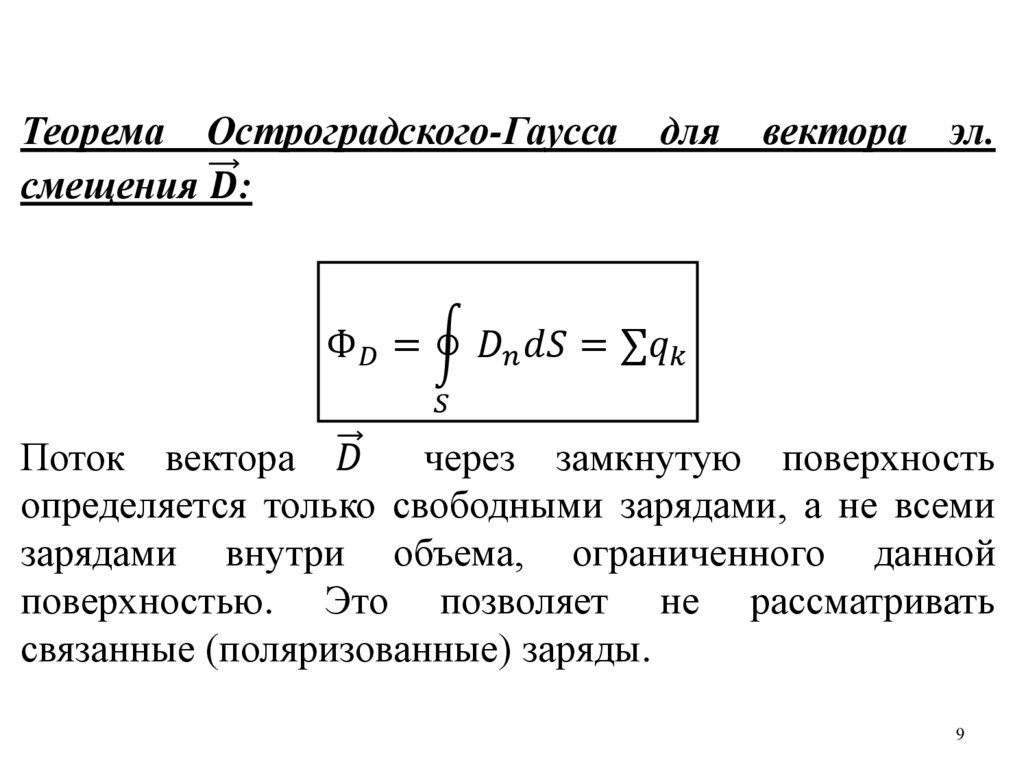
Вектор электрического смещения
1.
Вектор электрического смещения
Рассмотрим границу раздела двух сред с
English
Русский
Правила