721.45K
Категория: ФизикаФизика

Ток и магнитное поле

1.

Закон Ома для неоднородного участка цепи

2.

Правила Кирхгофа для разветвленных цепей.

3.

Электрические токи в металлах.

4.

Газовые разряды.

5.

МАГНЕТИЗМ
Рамка с током. Направление магнитного поля.
Вектор магнитной индукции.

6.

7.

Закон Био-Савара-Лапласа.

8.

Магнитное поле прямого тока.

9.

Магнитное поле в центре кругового тока

10.

Закон Ампера.

11.

Взаимодействие параллельных токов.

12.

Магнитное поле свободно движущегося заряда.
Сила Лоренца.

13.

Движение заряженных частиц в магнитном поле.

14.

15.

Эффект Холла
Эффект Холла — это возникновение электрического поля в проводнике или
полупроводнике с током при помещении его в магнитное поле.
Эффект Холла — следствие влияния силы Лоренца на движение носителей
тока. В магнитном поле В при протекании через проводник тока с
плотностью J устанавливается электрическое поле с напряженностью

16.

Теорема о циркуляции вектора В

17.

18.

Магнитное поле соленоида.
Магнитное попе тороида в вакууме.

19.

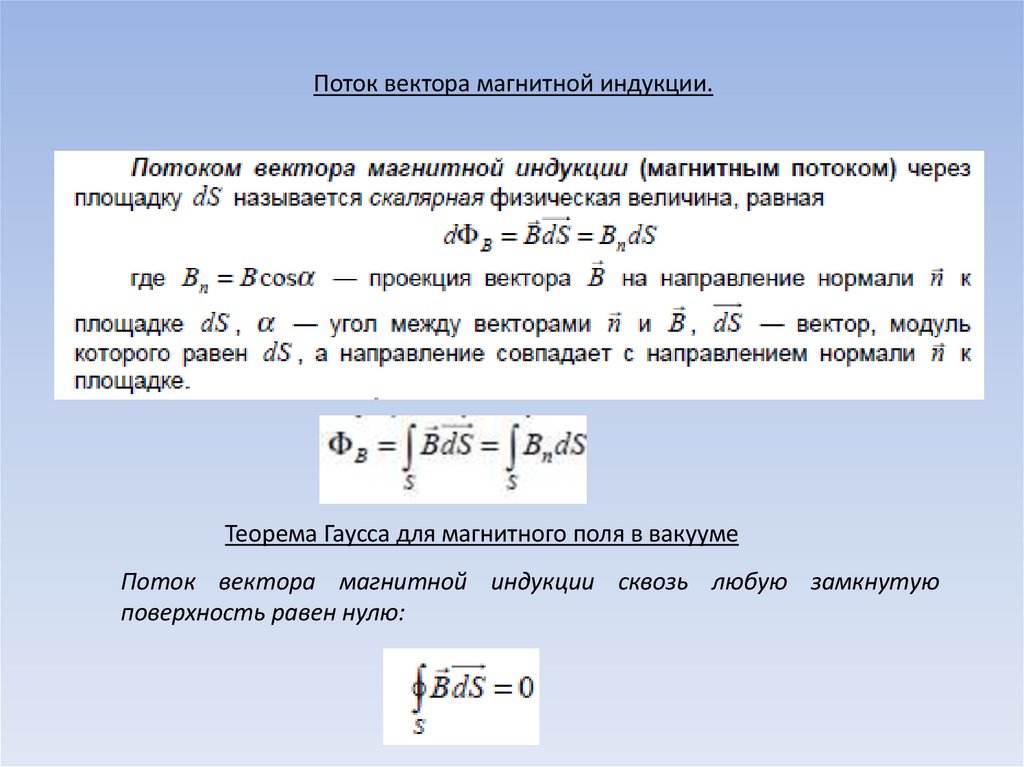
Поток вектора магнитной индукции.
Теорема Гаусса для магнитного поля в вакууме
Поток вектора магнитной индукции сквозь любую замкнутую
поверхность равен нулю:
English     Русский Правила