МЕХАНИКА
Теорема сложения скоростей в релятивистской механике
2.26M

Лекция 6 мех

1. МЕХАНИКА

Элементы
специальной теории
относительности

2.

Преобразования Галилея
Гипотеза о мировом эфире. Опыт Майкельсона-Морли
Постулаты Эйнштейна
Следствия постулатов Эйнштейна
Преобразования Лоренца
Интервал
Релятивистский закон сложения скоростей
Основной закон релятивистской динамики
материальной точки
Импульс. Закон сохранения релятивистского импульса
Релятивистская энергия

3.

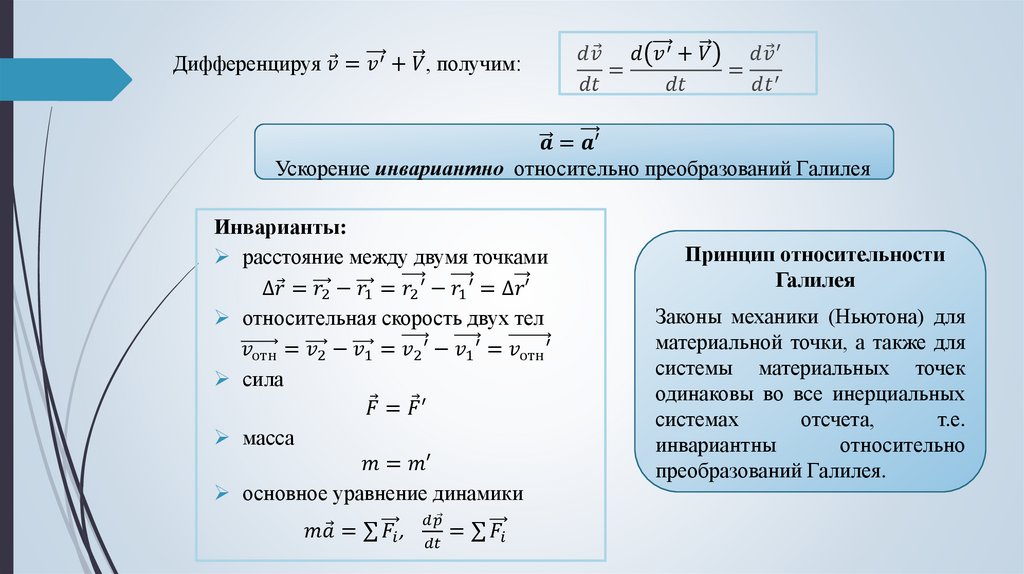
Преобразования Галилея
Преобразования Галилея
Преобразования координат и времени при переходе от одной
ИСО
English     Русский Правила