Пружинный маятник
Физический маятник
Математический маятник
Фигуры Лиссажу
Изменение энергии затухающих колебаниях
Уравнение затухающих колебаниях
Время затухания
6.56M

Лекция 7 мех

1.

МЕХАНИКА
МЕХАНИЧЕСКИЕ
КОЛЕБАНИЯ

2.

Колебания
Гармонические колебания
Энергия гармонических колебаний
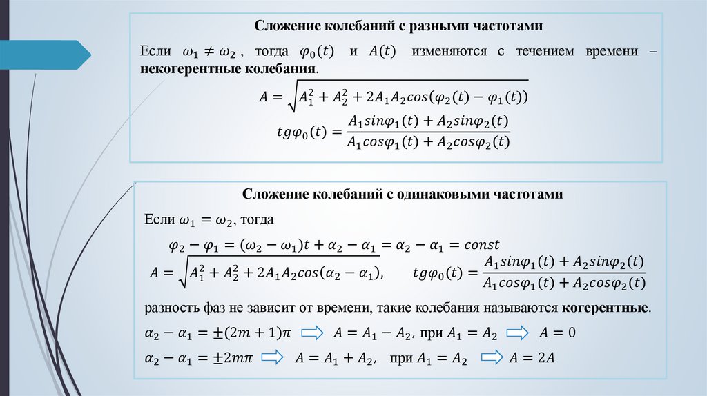
Сложение гармонических колебаний одного направления
Биения. Сложение колебаний с близкими частотами
Сложение взаимно перпендикулярных колебаний
Затухающие колебания

3.

Колебания
Колебания – движения системы, характеризующиеся
(периодичностью) прохождения системы положения равновесия.
Периодическое движение – через равные промежутки
времени движение повторяется.
Свободные колебания – колебания, которые происходят
за счет внутренних сил системы, после того как она была
выведена из состояния равновесия.
повторяемостью
Период колебаний
English     Русский Правила