1.59M

Кинематика занятие 6

1.

.
Сложное движение
точки

2.

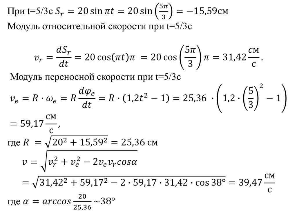
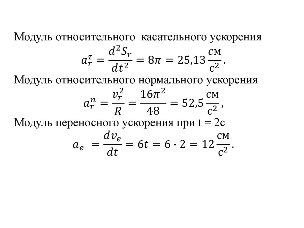
Задача 1.
Точка движется относительно тела по закону
English     Русский Правила