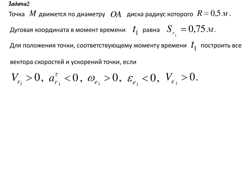
Задача2 Пример определения абсолютной1,884 скорости (переносное движение поступательное)
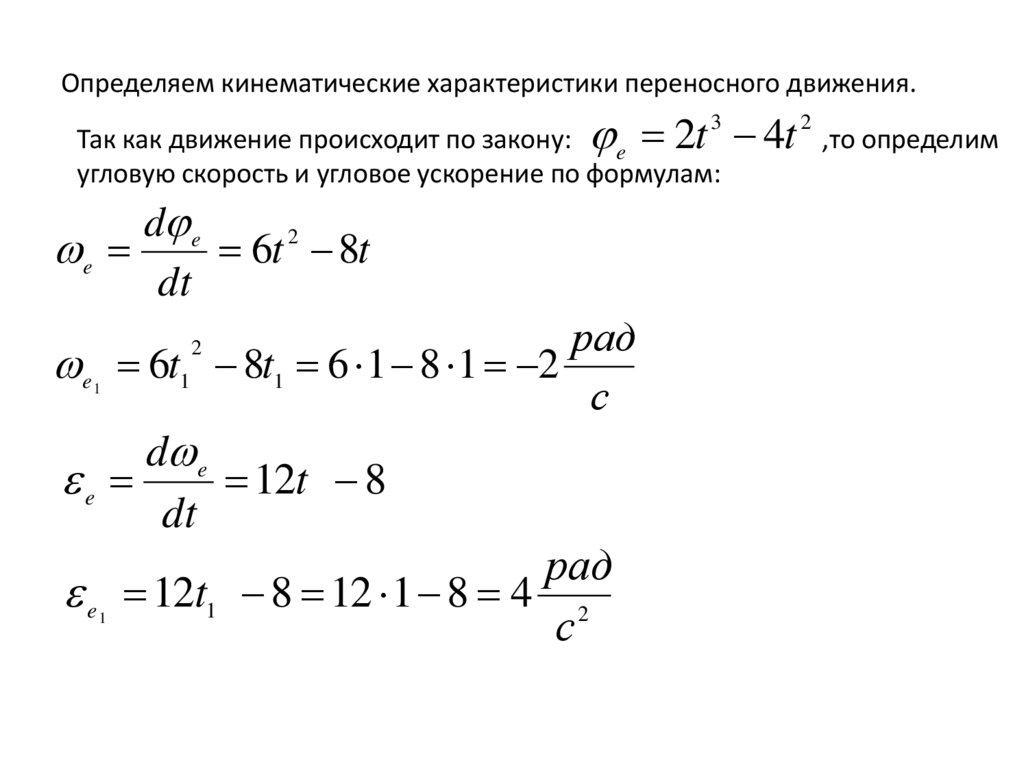
Задача4 (переносное движение вращательное)
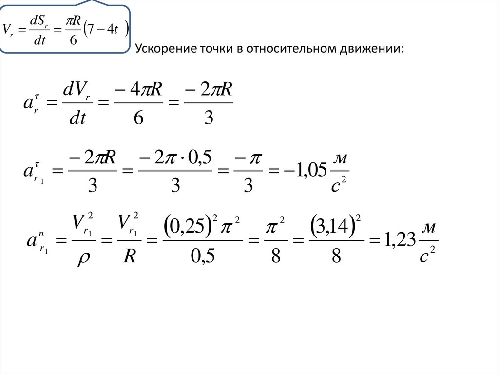
Задача 6 распределения скоростей (переносное движение вращательное)
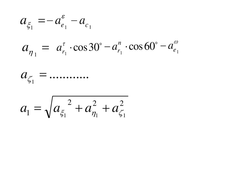
Пример распределения ускорений (переносное движение вращательное)
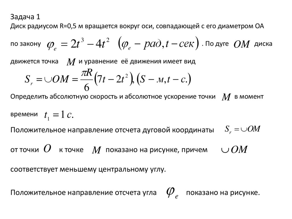
Задача 7
1.26M
Категория: ФизикаФизика

ТМ_ПЗ_5_6_Кинематика_Сложное_движение_точки_ПРАКТИКА_2018

1.

Разработчик Галуза Л.Н. каф механики ЛТИ 2015 год
передал Елене Евгеньевне

2.

z
0
y
x

3.

.
Движение точки относительно подвижной системы координат
называется относительным, и её скорость и ускорение в этом
движении называются соответственно относительной скоростью
и относительным ускорением
(relativus-относительный).
r
a
Vr
Движение твердого тела , а следовательно и подвижной системы координат
относительно неподвижной называется переносным движением и
характеризуется переносной скоростью
(entainer – увлекать за собой).
Ve
и переносным ускорением a
e
Движение точки относительно неподвижной системы координат
скоростью V
называется абсолютным и характеризуется абсолютной
и абсолютным ускорением a
.

4.

Теорема о сложении скоростей точки при сложном движении.
Абсолютная скорость точки при сложном движении равна геометрической сумме
относительной и переносной скоростей.
V Vr Ve
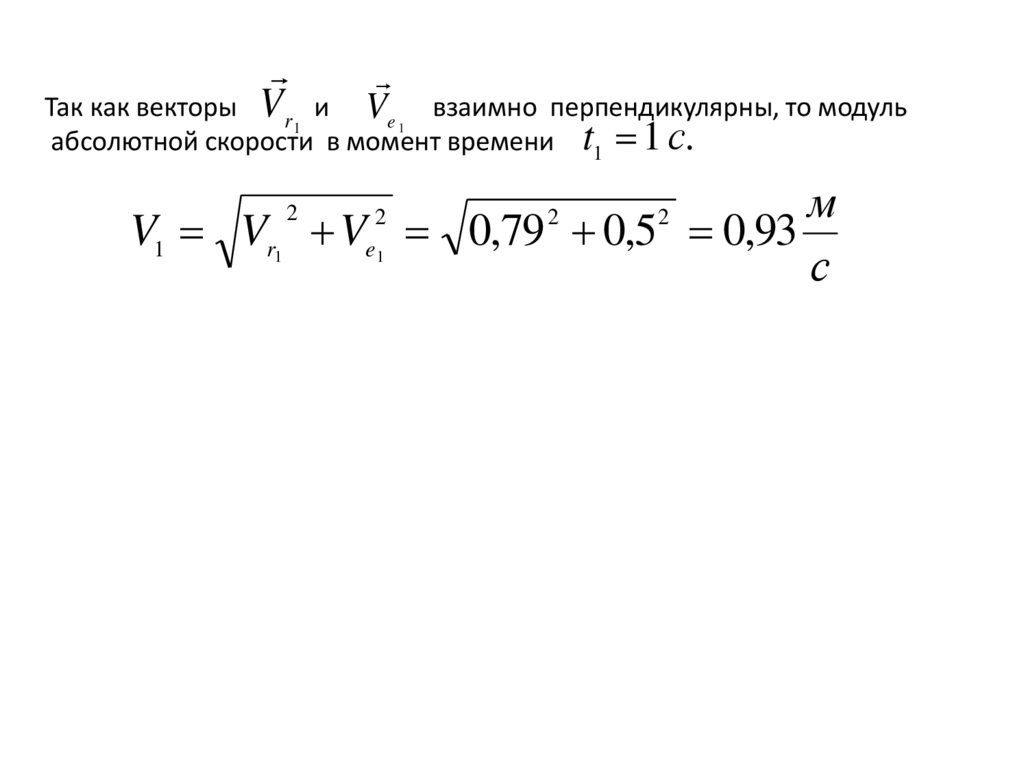
Модуль абсолютной скорости определяется по формуле:
V Vr V 2VrVe cos Vr , Ve
2
2
e
Относительной скоростью точки называется скорость ее относительно
подвижной системы координат.
Переносной скоростью называется скорость той точки твердого тела,
с которой в данный момент времени совпадает подвижная точка.

5.

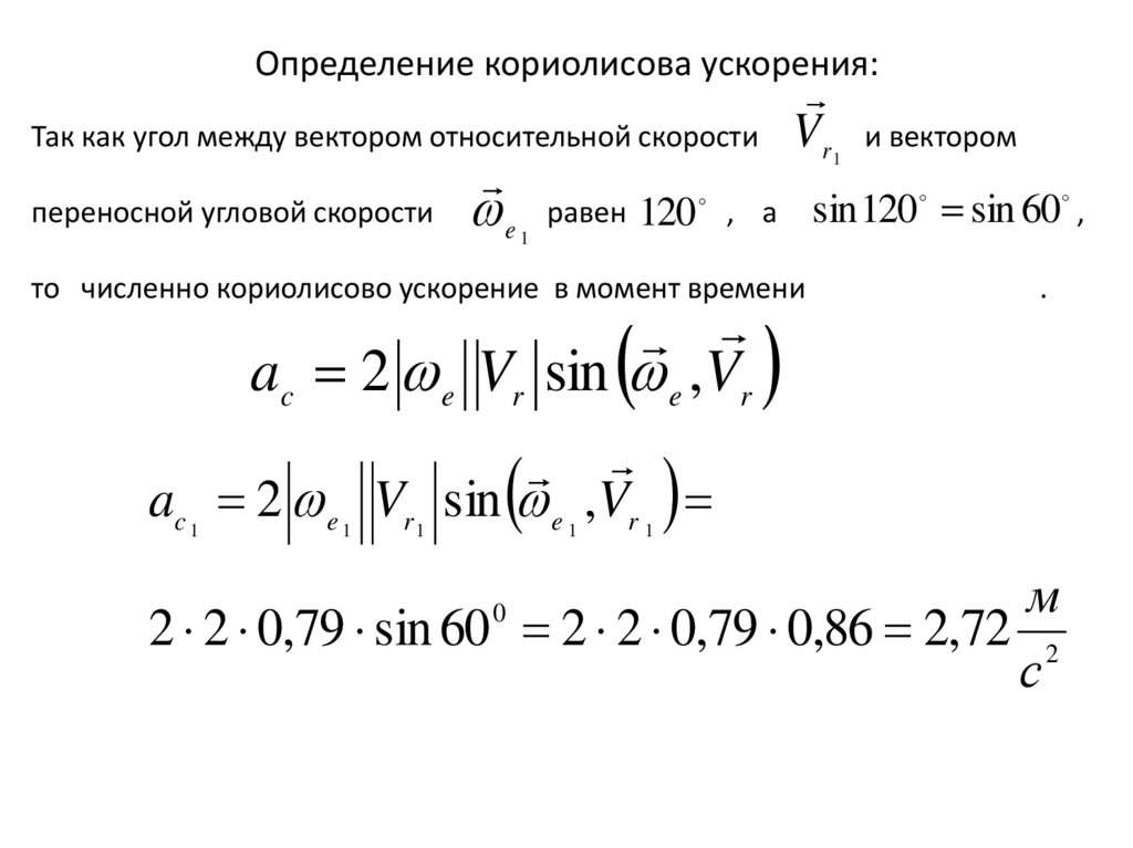
Теорема о сложении ускорений точки при сложном движении.
Абсолютное ускорение точки при сложном движении равно геометрической
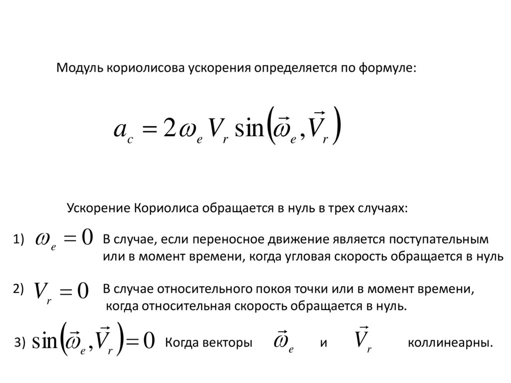
сумме относительного, переносного и кориолисова ускорений.
a a r ae ac
Если переносное движение тела вращательное, а относительное движение
точки – криволинейное, то абсолютное ускорение точки определяется по формуле:
English     Русский Правила