Омский государственный технический университет каф. Электроника
Полярные и неполярные диэлектрики
Полярные и неполярные диэлектрики
Полярные и неполярные диэлектрики
3. Диэлектрическими потерями называется активная мощность Ра, рассеиваемая в диэлектрике при приложении к нему электрического
в постоянном электрическом поле; переменном электрическом поле, где Ра – активная мощность – диэлектрические потери, Вт; U –
Виды диэлектрических потерь   1. Потери на замедленные виды поляризации (релаксационные, t = 10-10...10-6 с); 2. Резонансные
Схемы замещения диэлектриков и векторные диаграммы
Мощность активных потерь Ра
Зависимость tgδ и Ра от внешних факторов
Зависимость tgδ Если диэлектрик неоднородный, в нем проявляются особенности каждого входящего в него компонента. У целлюлозы
Величина tgδ приводится в справочных таблицах и характеризует потери в материале. полиуретан (полярный) – tgδ ≈ 0,02 -
4. Пробой диэлектриков это потеря свойства электроизоляционного материала, если напряженность поля, превысит некоторое
Виды пробоя. Для газообразных, жидких и твердых диэлектриков различают несколько видов пробоя: Ионизационной, (10-7…10-8 с).
Виды пробоя. Для газообразных, жидких и твердых диэлектриков различают несколько видов пробоя: Ионизационной, (10-7…10-8 с).
Ионизационной, связанный с ударной и фотоионизацией. Он характерен для газообразных и очень чистых жидких диэлектриков.
2.32M
Категория: ФизикаФизика

9. РМиРК Диэлектрики

1. Омский государственный технический университет каф. Электроника

Дисциплина
Радиоматериалы и радиокомпоненты
Лекция 9.
Диэлектрические материалы
Основные свойства
Доцент, к.т.н. Пономарёв Д.Б.

2.

Диэлектрические материалы
Это самая обширная группа радиоматериалов.
Это материалы, используемые
Пассивные
- для изоляции токоведущих частей друг от
друга, изоляторов для других целей;
- для создания электрических емкостей
(конденсаторов) – накопителей заряда.
Активные
-для преобразования неэлектрических полей.

3.

Диэлектрики – материалы, имеющие
большое удельное электрическое
сопротивление
105…1016 Ом м и большую
запрещенную зону
Wg 3 эВ.

4.

В электрическом поле в диэлектрике
происходят следующие основные процессы:
поляризация, характеризуемая относительной
диэлектрической проницаемостью ε;
электропроводность γ
(объемная γv и поверхностная γs
диэлектрические потери, характеризуемые
тангенсом угла диэлектрических потерь – tg δ;
пробой в электрическом поле, характеризуемый
пробивной напряженностью Епр.

5.

1. Поляризация диэлектриков
Поляризация
Поляризацией диэлектриков называется
упорядоченное смещение связанных
противоположных зарядов, находящихся в
диэлектриках, происходящее под воздействием
внешнего электрического поля.
Симуляция схем http://www.falstad.com/circuit/

6.

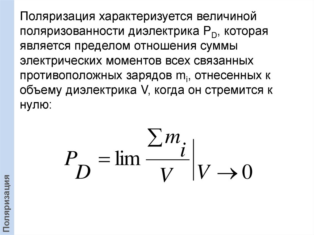
Поляризация
Поляризация характеризуется величиной
поляризованности диэлектрика PD, которая
является пределом отношения суммы
электрических моментов всех связанных
противоположных зарядов mi, отнесенных к
объему диэлектрика V, когда он стремится к
нулю:
m
i
P lim
D
V V 0

7.

Поляризованность
плотность
поверхностного заряда диэлектрика:
P = e0cE, Кл/м2,
Поляризация
где c - диэлектрическая восприимчивость,
причем всегда c >0.
Напряженность электрического поля Е
E = U/d, В/м,
где U - разность потенциалов, d - толщина
диэлектрика.
Индукция D0 электрического поля Е
D0 = e0E, Кл/м2,
где e0=8,85×10-12
Ф/м - электрическая
постоянная.

8.

Поляризация диэлектрика во внешнем
электрическом поле Е
+
Поляризация
U
E
+
+
+
+
D
+
+
+
+
+
D = D0+P
d

9.

Значение индукции электрического поля D внутри
диэлектрика
D = D0+P.
D = e0(1+c)E = e0eE,
Кл/м2,
где e=1+c - диэлектрическая проницаемость
диэлектрического материала, причем e > 1.
Поляризация
e 1
"
С D C D C0
e
,
C0
C0
РD
Е
.
"
С C C .
D
0
D

10.

Связь между величиной заряда на поверхности
диэлектрика Q, его параметрами и приложенным
электрическим полем U
Q
e e 0 S
d
U , Кл,
где ε0 = 8,85·10-12 , Ф/м –диэлектрическая постоянная
вакуума.
Емкость диэлектрика
Поляризация
CD
e e 0 S
d
,Ф,
где
ε – относительная диэлектрическая проницаемость
диэлектрика;
S – площадь меньшего электрода, приложенного к
диэлектрику, м2;
d – толщина диэлектрика, м;

11.

В переменном электрическом поле Е различают
линейные и нелинейные диэлектрики.
Кривые поляризации диэлектрических
материалов при циклической переполяризации:
+D
+Ds
+Dr
+D
Поляризация
-E
+E
-E
-Ec
+Ec
+E
-Dr
-Ds
а
а - параэлектрики;
-D
б
б - сегнетоэлектрики

12. Полярные и неполярные диэлектрики

Молекула диэлектрика со смещенными в результате
поляризации электрическими зарядами является
элементарным
электрическим
диполем.
Для
характеристики величины смещения зарядов в
молекуле
диэлектрика
пользуются
понятием
поляризуемости частицы, которая определяется из
соотношения
A = Рэ/Е,
Ф×м2,
где Рэ=qх - электрический момент диполя,
направленный от отрицательного элементарного
заряда -q диполя к положительному +q, Кл×м; х расстояние между элементарными зарядами, около 1010 м; Е - напряженность возбуждающего
12
электрического поля, В/м.

13. Полярные и неполярные диэлектрики

Полярные диэлектрики - это диэлектрики,
молекулы которых даже в отсутствие внешнего
электрического поля будут представлять собой
электрические диполи с отличным от нуля постоянным
электрическим моментом. Молекулы полярного
диэлектрика
способны
к
переориентации
в
электрическом поле. Полярными диэлектриками
являются
диэлектрические
материалы
с
несимметричным строением молекул. К ним
относятся
часть
полимеров,
керамика,
сегнетоэлектрики.

-q
x
+
+q
13

14. Полярные и неполярные диэлектрики

Неполярные диэлектрики - это диэлектрики,
которые не содержат электрических диполей. Для
данных материалов суммарный электрический момент
молекулы рэ равен нулю. Молекулы неполярного
диэлектрика имеют симметричное строение и
обладают центром симметрии (рис. 4.4). К таким
диэлектрикам относятся двухатомные газы,
углекислый газ (СО2), ряд полимеров (полиэтилен,
полистирол), поваренная соль (NaCl), керамика и др.
-q
+
+2q
-q
14

15.

Существует много видов поляризации: дипольнорелаксационная, ионно-релаксационная,
спонтанная, электронная, высоковольтная,
резонансная и др.
Три основных типа поляризаций:
электронный (безынерционный);
Поляризация
дипольно-релаксационный (инерционный);
спонтанный (самопроизвольный).

16.

Поляризация
Электронный тип поляризации происходит мгновенно
(τ ≈ 10-13…10-15с), упруго, без потерь и линейно.

17.

Поляризация
Дипольно-релаксационный тип поляризации
связан с разворотом (смещением) диполей
(молекул, ионов) рис. 5.4, а, и характерен для
полярных диэлектриков. При этом поляризация
происходит не мгновенно, с потерями, не упруго,
но линейно. t = 10-6... 10-10 с.

18.

Поляризация
Спонтанный или самопроизвольный тип
поляризации характерен для диэлектриков,
имеющих доменную структуру, например,
сегнетоэлектрики и нелинейно, т. е. имеет место
явление насыщения, когда все моменты доменов
развернуться по полю.
(Явление гистерезиса.Температура Кюри)

19.

Ионная поляризация наблюдается в кристаллических
диэлектриках с ионной связью. Она заключается во
взаимном смещении разноименно заряженных ионов
поляризуемого материала.
Время релаксации t≈10-13 с
Поляризация
Дипольная поляризация характерна для полярных
диэлектриков. Она отличается от электронной и ионной
тем, что дипольные молекулы, находящиеся в
хаотическом тепловом движении, ориентируются в
направлении внешнего электрического поля Е.
Время релаксации t = 10-6... 10-10 с.
Миграционная
поляризация
наблюдается
в
неоднородных диэлектриках, содержащих примеси.
Время релаксации t =1...104 с.

20.

Влияние
различных
факторов
поляризуемость диэлектрика
на
Поляризация
Зависимости ε от температуры и частоты поля

21.

Поляризация
Электре́т — диэлектрик, длительное время
сохраняющий поляризованное состояние после
снятия внешнего воздействия, которое привело
к
поляризации
(или
заряжению)
этого
диэлектрика, и создающий в окружающем
пространстве квазипостоянное электрическое
поле.

22.

2. Электропроводность диэлектриков
Электропроводность
q N U .
где q -заряд частицы, Кл; количество
заряженных частиц, приходящихся на 1 м ,
через N, 1/м3 ; подвижность частиц - u
через их скорость v, м/с, а поле,
напряженностью 1 В/м.

23.

2. Электропроводность диэлектриков
Электропроводность
Различают несколько видов
электропроводности в зависимости, от вида
заряженных частиц, осуществляющих её:
а) электронная – носители электроны;
б) ионная (или электролитическая) –
носители ионы;
в) молионная (или электрофоретическая) –
носители группы молекул;
г) смешанная – носители разные (электроны,
ионы, молионы).

24.

2. Электропроводность диэлектриков
Электропроводность
В твердых диэлектриках ток может проходить
как по их объему, так и по поверхности,
поэтому различают удельную объемную
проводимость γV и удельную поверхностную
проводимость γS
v
1
v
s
1
s

25.

Электропроводность
S
V RV ,
l
b
R ,
S
S l
RV RS
R
,
RV RS

26.

Зависимость электропроводности
диэлектриков от температуры
Электропроводность
Wt
γt A e kT ,
А – постоянная для данного
диэлектрика, Ом-1;
е – основание натурального
логарифма: ,
k – постоянная Больцмана,
1,38·10-23 Вт/град;
Т - абсолютная температура, К;
Wt - термическая энергия
активации, эВ.

27.

Электропроводность
Зависимость поверхностной электропроводности
диэлектриков от влажности
зависимости γS от процентного содержания
влаги в окружающей среде для
фторопласта -4 (1) – гидрофобного, и
плавленного кварца (2) – гидрофильного.

28.

Электропроводность
Зависимость поверхностной электропроводности
диэлектриков от напряженности поля
Е
е
Е
0
где γ – электропроводность в слабом поле;
0
α – коэффициент материала (обычно 1 <α <2);
Е – напряженность в области сильных полей. ( > 106 В/м)

29. 3. Диэлектрическими потерями называется активная мощность Ра, рассеиваемая в диэлектрике при приложении к нему электрического

Потери в диэлектриках
3. Диэлектрическими потерями
называется активная мощность Ра,
рассеиваемая в диэлектрике при
приложении к нему электрического
напряжения и вызывающая его нагрев.

30. в постоянном электрическом поле; переменном электрическом поле, где Ра – активная мощность – диэлектрические потери, Вт; U –

Ра UI
в постоянном электрическом поле;
Потери в диэлектриках
Ра UI cos
переменном электрическом поле,
где
Ра – активная мощность – диэлектрические потери,
Вт;
U – приложенное напряжение, В;
I – протекающий ток, А;
φ – угол сдвига фаз между током и напряжением.

31. Виды диэлектрических потерь   1. Потери на замедленные виды поляризации (релаксационные, t = 10-10...10-6 с); 2. Резонансные

Потери в диэлектриках
Виды диэлектрических потерь
1. Потери на замедленные виды поляризации
(релаксационные, t 10-10...10-6 с);
2. Резонансные потери характерны для
неполярных диэлектриков и обусловлены
процессами электронной и ионной
поляризации.
3. потери на сквозную электропроводность
(токи утечки):
4. потери на ионизацию (в газообразных или
твердых пористых диэлектриках);
5. потери на структурную неоднородность (в
неоднородных диэлектриках).

32. Схемы замещения диэлектриков и векторные диаграммы

Потери в диэлектриках
Схемы замещения диэлектриков и
векторные диаграммы
Симуляция схем http://www.falstad.com/circuit/

33. Мощность активных потерь Ра

2
Pa UI a U C tg ,
Потери в диэлектриках
Ia
1
tg
,
I c C R
С
e e 0 S
d

34. Зависимость tgδ и Ра от внешних факторов

Потери в диэлектриках
Зависимость tgδ и Ра от внешних факторов

35. Зависимость tgδ Если диэлектрик неоднородный, в нем проявляются особенности каждого входящего в него компонента. У целлюлозы

Зависимость tgδ
Потери в диэлектриках
Если диэлектрик неоднородный, в нем проявляются
особенности каждого входящего в него компонента.
У целлюлозы максимальные потери наблюдаются
при отрицательных температурах, а у масла при
положительных.

36. Величина tgδ приводится в справочных таблицах и характеризует потери в материале. полиуретан (полярный) – tgδ ≈ 0,02 -

Потери в диэлектриках
Величина tgδ приводится в справочных
таблицах и характеризует потери в материале.
полиуретан (полярный) – tgδ ≈ 0,02 изоляционные платы, каркасы катушек, панели;
виниппласт (полярный) – tgδ ≈ 0,01 изоляционные пленки;
полистирол (нейтральный) — tgδ ≈ 0,0001 материал для конденсаторов и изоляции;
фторопласт-4 (нейтральный) — tgδ ≈ 0,0002 изоляционные платы;
керамика KM-1 — tgδ ≈ 0,002 - платы для
микросхем.

37. 4. Пробой диэлектриков это потеря свойства электроизоляционного материала, если напряженность поля, превысит некоторое

Пробой
4. Пробой диэлектриков
это потеря свойства электроизоляционного
материала, если напряженность поля,
превысит некоторое критическое значение.
Пробоем называется образование в
диэлектрике проводящего канала под
действием электрического поля.

38.

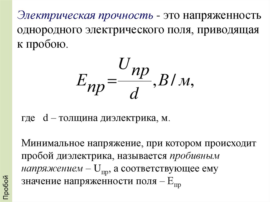
Электрическая прочность - это напряженность
однородного электрического поля, приводящая
к пробою.
Епр
U пр
d
, В / м,
Пробой
где d – толщина диэлектрика, м.
Минимальное напряжение, при котором происходит
пробой диэлектрика, называется пробивным
напряжением – Uпр, а соответствующее ему
значение напряженности поля – Епр

39.

Пробивное
напряжение
Uпр
это
минимальное,
приложенное
к
образцу
диэлектрика напряжение, приводящее к его
пробою. Различают статическое и импульсное
напряжение пробоя.
I
Пробой
0
Uпр
U
ВАХ диэлектрика при пробое

40. Виды пробоя. Для газообразных, жидких и твердых диэлектриков различают несколько видов пробоя: Ионизационной, (10-7…10-8 с).

Виды пробоя.
Пробой
Для газообразных, жидких и твердых
диэлектриков различают несколько видов
пробоя:
Ионизационной, (10-7…10-8 с).
Чисто электрический (10-6…10-7 с)
Электрохимический пробой(минуты, часы,
дни и более).
Электротепловой пробой.
Поверхностный пробой.

41. Виды пробоя. Для газообразных, жидких и твердых диэлектриков различают несколько видов пробоя: Ионизационной, (10-7…10-8 с).

Виды пробоя.
Пробой
Для газообразных, жидких и твердых
диэлектриков различают несколько видов
пробоя:
Ионизационной, (10-7…10-8 с).
Чисто электрический (10-6…10-7 с)
Электрохимический пробой(минуты, часы,
дни и более).
Электротепловой пробой.
Поверхностный пробой.

42. Ионизационной, связанный с ударной и фотоионизацией. Он характерен для газообразных и очень чистых жидких диэлектриков.

Развивается мгновенно (107…10-8 с). После снятия напряжения прочность
таких диэлектриков восстанавливается.
Wчаст q cр Е.
Пробой
Wчаст Wион ,
Wчаст q cр Епр const.

43.

Пробой
Освободившиеся электроны, ускоряясь в поле,
создают новые заряженный частицы (а) Возникает
лавина, состоящая из отрицательно и положительно
заряженных частиц, которые, и образуют проводящий
канал (б)

44.

Пробой
Электрическая прочность газов сильно
зависит от однородности поля

45.

Пробой
Электрическая прочность газообразных
диэлектриков зависит от давления
Электрическая прочность воздуха – 3,2 МВ/м.
Шестифтористая сера – SF6 (элегаз) - ~ 8 МВ/м.
Очищенные жидкости - 30 ... 80 МВ/м

46.

Чисто электрический пробой – за счет
возникающей лавины электронов. Он
характерен для беспримесных твердых
однородных и неоднородных материалов с
малыми диэлектрическими потерями.
Развивается мгновенно (10-6…10-7 с), когда
скорость электронов v ≥ 100 км/с.
Пробой
Величина электрической прочности при этом
виде пробоя зависит от однородности
структуры, от толщины диэлектрика, от
площади приложенных электродов.

47.

Материал
диэлектрика
Стекло
Плотная
керамика
Пробой
Пористая
керамика
Фторопласт-4
Фторопласт-4
Особенности
структуры,
толщина
Однородный
диэлектрик
Неоднородный
диэлектрик
Очень
неоднородный
диэлектрик
Толщина
Пленка ≈ 30 мкм
Епр, МВ/м
~ 300
~ (10…30)
~ (1,5…2,5)
~ 30
~ 200

48.

Пробой
Электрохимический пробой. Он связан с
возникновением химических процессов в
диэлектрике (жидком или твердом) под
действием электрического поля – химическое
разложение, электролиз и т.п. Развивается
медленно (минуты, часы, дни и более).
Наиболее часто электрохимический, пробой имеет
место в органических пропитанных диэлектриках
(пропитанный картон), а также в керамике,
содержащей окислы металлов переменной
валентности (например, ТiO2), или щелочных окислов.
Электрохимический пробой наблюдается в
постоянных или низкочастотных переменных полях
при повышенных температурах и высокой влажности.

49.

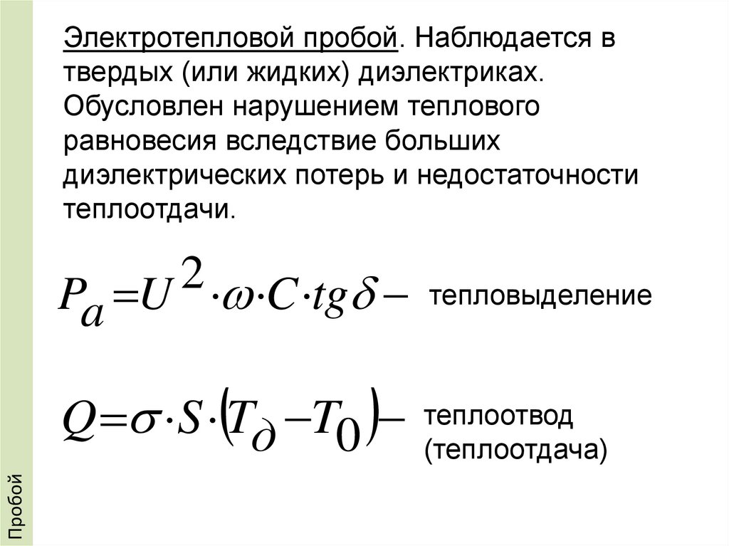
Электротепловой пробой. Наблюдается в
твердых (или жидких) диэлектриках.
Обусловлен нарушением теплового
равновесия вследствие больших
диэлектрических потерь и недостаточности
теплоотдачи.
2
Pa U C tg тепловыделение
Q S Tд T0 теплоотвод
Пробой
(теплоотдача)

50.

Пробой
Электротепловой пробой.
S Tд1 T0
U раб
;
С tg
U
д.кр
S Tд.кр T0
С tg
.

51.

Электротепловой пробой диэлектриков
зависит от нагревостойкости материала.
Пробой
1ая – зависимость принадлежит органическому
диэлектрику (класс нагревостойкости У — 90º С);
2ая — неорганическому диэлектрику
(класс нагревостойкости C ≥ 180° C)

52.

Поверхностный пробой. Это пробой в
газообразном или жидком диэлектрике
прилегающем к поверхности, твердой
изоляции. Он связан с появлением короны,
искры, проводящего канала по поверхности.
Пробой
Повреждение поверхности вследствие
поверхностного пробоя называется
трекингом диэлектриков.

53.

Пробой

54.

Спасибо за внимание!
54
English     Русский Правила