Вопросы
Вопрос 1. Содержание и значение понятия «стоимость капитала». Стоимость капитала
Стоимость капитала
Использование показателя «стоимость капитала»
!!! Стоимость капитала
Стоимость капитала
Этапы определения стоимости капитала:
Компоненты капитала
Стоимость кредита (займа)
Стоимость кредита (займа)
Стоимость облигационного займа
Вопрос 3. Стоимость привилегированных акций. Стоимость привилегированных акций
Модели оценки рисковых активов на рынке капитала
Допущения
- количественная мера систематического риска (доходность рыночного портфеля - коэффициент чувствительности)
Теория арбитражного ценообразования (APT)
Допущение
Теория арбитражного ценообразования (APT)
Вопрос 5. Средневзвешенная и предельная стоимость капитала. Средневзвешенная стоимость капитала
Проблемы:
Предельная стоимость каптала (Marginal Cost of Capital) - стоимость капитала, предназначенного для финансирования новой единицы
Предельная эффективность капитала (Marginal efficiency of capital, MEC)
Вопрос 6. Модели структуры капитала. Проблема теории структуры капитала: возможно ли увеличить стоимость компании путем
Традиционный подход:
Теория Миллера - Модильяни
Допущения
Положения теории ММ
Положения теории ММ
Список использованных источников:
2.42M
Категория: ФинансыФинансы

Тема_Стоимость капитала

1.

КОРПОРАТИВНЫЕ И ОТРАСЛЕВЫЕ ФИНАНСЫ
Стоимость капитала корпорации.
Барнаул, 2023

2. Вопросы

1) Содержание и значение понятия «стоимость капитала».
2) Стоимость заемного капитала.
3) Стоимость привилегированных акций.
4) Стоимость обыкновенных акций:
а) модели дисконтированных дивидендов,
б) модели требуемой доходности.
5) Средневзвешенная и предельная стоимость капитала.
6) Модели структуры капитала.

3. Вопрос 1. Содержание и значение понятия «стоимость капитала». Стоимость капитала

• Стоимость капитала - относительные затраты на привлечение
единицы капитала.
• Стоимость капитала - уровень доходности инвестиций, при
котором стоимость акций остается неизменной.
• Стоимость капитала - минимальный уровень доходности
инвестиций на вложенный капитал, необходимый для
поддержания рыночной стоимости акций.

4. Стоимость капитала

– общая сумма средств, которую нужно уплатить за
использование определенного источника и объема
капитала, выраженная в процентах к этому объему.

5. Использование показателя «стоимость капитала»

• При оценке эффективности инвестиций.
• В оценке стоимости бизнеса доходным подходом.
• Принятие управленческих решений (барьерная ставка доходности).

6. !!! Стоимость капитала

• Оценивается после налогообложения прибыли.
• Отражает будущую стоимость источников
финансирования при сохранении существующего
риска.
• Рассматриваются будущие выплаты.

7. Стоимость капитала

Затраты на привлечение капитала
Стоимость капитала =
Сумма привлеченного капитала

8. Этапы определения стоимости капитала:

• идентификация компонентов капитала,
• определение стоимости каждого источника
капитала,
• определение средневзвешенной стоимости
капитала,
• оптимизация структуры капитала.

9. Компоненты капитала

• Собственные источники – обыкновенные и
привилегированные акции, нераспределенная прибыль.
Стоимость собственного капитала показывает
привлекательность организации для потенциальных
инвесторов.
• Заемные источники – долгосрочные ссуды, облигационные
займы, кредиторская задолженность.
Стоимость заемного капитала характеризует возможность
коммерческой организации по привлечению долгосрочного
капитала.

10.

Вопрос 2. Стоимость заемного капитала.
Стоимость долга
n
Pо =
i=1
It +Pt
t
(1 +k)
Pо - начальный денежный поток
It - процентные платежи за период t
Pt - выплата долга за период t
k - стоимость долга до налогообложения

11. Стоимость кредита (займа)

ki
= K *(1-T)
К – ставка по кредиту.
T – ставка налога на прибыль.
k – стоимость источника финансирования.

12.

% выплачивают из чистой
прибыли
(= финансируют за счет СК)
1000
15%
% включают в затраты
Выручка
Себестоимость продаж
Проценты
2000
700
2000
700
150
Прибыль до налогообложения
Налог на прибыль
Чистая прибыль
Проценты (выплаты
собственникам)
Прибыль к распределению
1300
260
1040
1150
230
920
150
890
920
150/1000=0,15
(150-30)/1000=0,12
Показатели
Заемный капитал
Ставка по кредиту
Стоимость кредита
1000
15%

13. Стоимость кредита (займа)

k = (K - X)+X*(1-T)
Х – ставка по кредиту, подпадающая под налоговые льготы (гл.25 НК РФ)

14.

Показатели
Заемный капитал
Ставка по кредиту
Выручка
Себестоимость продаж
Проценты
Прибыль до налогообложения
Налог на прибыль
Чистая прибыль
Проценты (выплаты
собственникам)
Прибыль к распределению
Стоимость кредита
% выплачивают из
% включают в затраты
чистой прибыли
% включают в затраты
частично
(= финансируют за счет
СК)
1000
1000
1000
15%
15%
15%
2000
700
2000
700
150
1150
230
920
2000
700
100
1200
240
960
150
890
920
50
910
150/1000=0,15
(150-30)/1000=0,12
(150-20)/1000=0,13
1300
260
1040

15. Стоимость облигационного займа

k =
I/B
I – проценты по облигационному займу (ден. ед.),
В – номинал облигации.

16. Вопрос 3. Стоимость привилегированных акций. Стоимость привилегированных акций

k =
D/P
D – дивиденды по привилегированным акциям, ден. ед.
Р – цена размещения.

17.

Вопрос 4. Стоимость обыкновенных акций.
Модель дисконтированных дивидендов
P0
t 1
Dt
1 k
t

18.

Модель дисконтированных дивидендов
P0
t 1
Dt
1 k
t
P0
t 1
D0 1 g
t
1 k
!!! постоянный темп прироста дивидендов
D1
P0
kе g
Модель Гордона
D1
ke
g
P0
t

19.

Модель дисконтированных дивидендов
Модель фаз роста
n1
P0
t 1
D0 1 g1
t
1 k e
t
t n1 1
Dn1 1 g 2
t n1
1 k e
t

20. Модели оценки рисковых активов на рынке капитала

• Модель оценки капитальных активов (CAPM),
• Теория арбитражного ценообразования (APT).

21. Допущения

• Ситуация рыночного равновесия.
• Равные возможности у всех инвесторов.
• Рациональное поведение инвесторов.
• Инвесторы стремятся диверсифицировать свои портфели.
• Одинаков для всех прогноз доходности.
Идея:
на доходность влияет только рыночный риск

22.

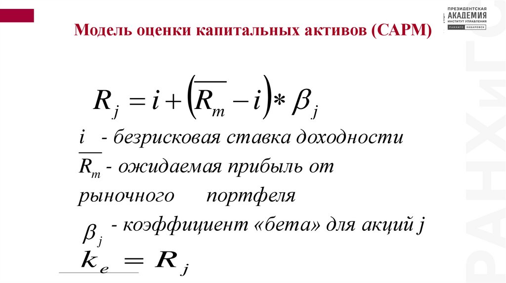
Модель оценки капитальных активов (САРМ)
R j i Rm i j
i - безрисковая ставка доходности
Rm - ожидаемая прибыль от
рыночного
портфеля
коэффициент
«бета»
для
акций
j
j
ke R j

23. - количественная мера систематического риска (доходность рыночного портфеля - коэффициент чувствительности)

j
- количественная мера систематического риска
(доходность рыночного портфеля коэффициент чувствительности)
= 1 – средняя степень риска на рынке ценных бумаг,
больше 1 – актив более рисковый по сравнению с рынком в целом,
меньше 1 -актив менее рисковый по сравнению с рынком в целом,
= 0 – безрисковый актив.

24. Теория арбитражного ценообразования (APT)

Доходность рисковых активов зависит от некоторого числа
систематических факторов.
Закон единой цены – активы с одинаковым риском должны
иметь одну и туже стоимость и доходность.
Арбитраж (arbitrage) — покупка и немедленная продажа
эквивалентных активов с целью получения гарантированной
прибыли на основе разницы в их ценах.

25. Допущение

• Невозможность арбитража в условиях
рыночного равновесия

26. Теория арбитражного ценообразования (APT)

Ri i R1 i i1 R2 i i 2 ... Rn i in

27.

Кумулятивный подход
k e i k1 k 2 k 3 k 4 k 5
k1 ,..., k n поправки на риск

28.

Кумулятивный подход - пример
Фактор
Безрисковая ставка
Ключевая фигура
Знач.
6,5%
2,0%
Размер фирмы
0,0%
Финансовая структура
5,0%
Товарная диверсификация 2,0%
Диверсификация
4,0%
клиентуры
Прибыли: нормы и
3,0%
предсказуемость
Прочие риски
0,0%
Стоимость капитала
22,5%
Примечание
Не зависит от ключевой фигуры. Нет
резерва
Очень крупная
Задолженность велика
Один вид товара, но разные рынки
На 5 клиентов - 80% продукции
Есть данные только за 2 года

29. Вопрос 5. Средневзвешенная и предельная стоимость капитала. Средневзвешенная стоимость капитала

• Характеризует стоимость капитала, авансированного в
деятельность компании.

30.

Средневзвешенная стоимость капитала
(WACC - Weight Average Capital Cost)
n
k k x wx
x 1
k x - стоимость x го метода
финансиров ания
wx - удельный вес x го метода
финансиров ания

31. Проблемы:

• новые и существующие инвестиции могут иметь
разную степень риска,
• привлечение новых источников может изменить
уровень финансового риска компании,
• изменение процентных ставок может оказать
влияние на требуемую акционерами доходность.

32. Предельная стоимость каптала (Marginal Cost of Capital) - стоимость капитала, предназначенного для финансирования новой единицы

продукции,
Способ расчета: прирост стоимости капитала по
сравнению с предшествующим периодом.

33. Предельная эффективность капитала (Marginal efficiency of capital, MEC)

- эффективность использования дополнительно
привлекаемого капитала,
Способ расчета: соотношение прироста доходности
дополнительно привлекаемого капитала и прироста
средневзвешенной стоимости капитала.

34. Вопрос 6. Модели структуры капитала. Проблема теории структуры капитала: возможно ли увеличить стоимость компании путем

изменения структуры капитала?
Ответы:
• да (традиционный подход),
• нет (теория Миллера – Модильяни).

35. Традиционный подход:

• стоимость капитала зависит от его структуры,
• с ростом доли заемного капитала WACC снижается,
затем скачкообразно возрастает в связи с ростом
финансового риска,
• существует оптимальная структура источников,
минимизирующая WACC и максимизирующая
стоимость компании.

36. Теория Миллера - Модильяни

• стоимость капитала и его структура независимы,
• с ростом доли заемного капитала возрастает и
стоимость собственного капитала вследствие
ожиданий со стороны собственников более
высокой доходности,
• стоимость и структуру капитала нельзя
оптимизировать.

37. Допущения

• наличие эффективного и совершенного рынка,
• отсутствие налогов,
• одинаковый уровень операционного риска у всех компаний,
• одинаковые ожидания величины (и рисков) дохода и у всех
инвесторов,
• процентная ставка по займам – безрисковая,
• потоки денежных средств являются бессрочными,
• вся прибыль направляется на выплату дивидендов.

38. Положения теории ММ

1. При отсутствии налогов стоимость фирмы не зависит
от способов ее финансирования, а определяется путем
капитализации ее чистой операционной прибыли по
ставке, соответствующей классу риска компании
Vl Vu EBIT WACC EBIT ke
Vl
- стоимость финансово зависимой компании,
Vu
- стоимость финансово независимой компании.

39. Положения теории ММ

2. Цена акционерного капитала финансово зависимой фирмы
равна цене акционерного капитала финансово независимой
фирмы плюс премия за риск, определяемая как разность между
ценами акционерного и заемного капитала для финансово
независимой компании, умноженных на соотношение заемного
и собственного капитала.
D
k el k eu k eu ki
E

40. Список использованных источников:

• Леонтьев, В. Е. Корпоративные финансы : учебник для вузов /
В. Е. Леонтьев, В. В. Бочаров, Н. П. Радковская. — 4-е изд., перераб. и
доп. — Москва : Издательство Юрайт, 2023.
• Теплова, Т. В. Корпоративные финансы в 2 ч. : учебник и практикум
для вузов / Т. В. Теплова. — Москва : Издательство Юрайт, 2022. —
390 с.
• Орлова, П. И. Бизнес-планирование: учебник для бакалавров / П. И.
Орлова ; под редакцией М. И. Глуховой. — 3-е изд. — Москва: Дашков
и К, Ай Пи Эр Медиа, 2020.
• Шарп, У. Ф. Инвестиции: учебник: пер. с англ. / У.Ф. Шарп, Г.Д.
Александер, Д.В. Бэйли. — Москва: ИНФРА-М, 2020. — XII, 1028 с.
• Глазкова, Т. Н. Управление корпоративными финансами: учебное
пособие / Т. Н. Глазкова, А. С. Книга, О. В. Чубур; Алт. гос. техн. ун-т им.
И. И. Ползунова. – Барнаул : Изд-во АлтГТУ, 2008. – 113 с.
English     Русский Правила