Основы теории метода конечных элементов
Литература и полезные ссылки
Система оценки знаний (что надо, чтобы сдать экзамен?)
Вариация функции
Функционал, вариация функционала
Принцип Лагранжа – минимум потенциальной энергии
Принцип Лагранжа – минимум потенциальной энергии
Принцип Лагранжа – минимум потенциальной энергии
Принцип Лагранжа – минимум потенциальной энергии
Метод конечных элементов
Метод конечных элементов
Метод конечных элементов
Метод конечных элементов
Метод конечных элементов
Метод конечных элементов
Метод конечных элементов
Метод конечных элементов
Метод конечных элементов
Основные определения МКЭ
Основные определения МКЭ
Основные определения МКЭ
1.61M

lec0_fe-theory

1. Основы теории метода конечных элементов

Вдовин Денис Сергеевич, к.т.н., доцент кафедры СМ10 «Колесные
машины» и СМ9 «Многоцелевые гусеничные машины и мобильные
роботы
МГТУ им. Н.Э. Баумана

2. Литература и полезные ссылки

• Сопромат:
• https://www.youtube.com/channel/UCuDftnpHxCjOute8eTyR3Fg
• Феодосьев В.И. Сопромат.
http://pnu.edu.ru/media/filer_public/2013/04/10/212_fedosev_sopromat_1999.pdf
• http://mysopromat.ru/
• Софт по МКЭ:
• NX CAE пособие
http://media.plm.automation.siemens.com/ru_ru/nx/book/NX-AdvancedSimulation-Prakticheskoe-Posobie.pdf
• Help Altair Optistruct (getting started & tutorials)
• Help Ansys Workbench (getting started & tutorials)
• Help NX.CAST (сборник примеров к NX)

3. Система оценки знаний (что надо, чтобы сдать экзамен?)

• Посетить лекции и сделать лабы.
• Выполнить вариант ДЗ и его защитить.
• Сдать модули два раза в течение семестра (ответить на теор.вопросы и
решить задачу на компе).
• Сдать экзамен (2 теор.вопроса + задача на компе).
Баллы:
• модуль №1 – 15 баллов
• модуль №2 – 15 баллов
• ДЗ – 40 баллов
• Экзамен – 30 баллов
Баллы
Итог в зачетку:
85 – 100
отлично
71 - 84
хорошо
60 – 70
удовлетворительно
0-59
неудовлетворительно

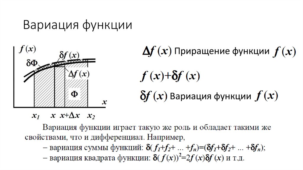
4. Вариация функции

Приращение функции
Вариация функции

5. Функционал, вариация функционала

Интеграл функции
(заштрихованная область под графиком)
Интеграл это «функция функции» = Функционал
Вариация функционала
дважды (заштрихованная область под графиком)

6. Принцип Лагранжа – минимум потенциальной энергии

Пластинка единичной толщины:

7. Принцип Лагранжа – минимум потенциальной энергии

Работа поверхностных сил:
Работа объемных сил:
- сумма работ объемных и поверхностных сил
Работа внутренних сил:

8. Принцип Лагранжа – минимум потенциальной энергии

Вариация потенциальной энергии элемента пластинки
Принцип возможных работ: при равновесии сумма всех
возможных работ на всех возможных перемещениях
равна нулю.
Обозначим:
Тогда:
- потенциальная энергия системы
- потенциальная энергия деформации тела
- работа внешней нагрузки на действительных перемещениях

9. Принцип Лагранжа – минимум потенциальной энергии

Обозначим:
уменьшение потенциала внешней нагрузки при
переходе тела из недеформированного состояния в
деформированное
Потенциальная энергия системы:
Условие экстремума:
Принцип
Лагранжа:
из
всех
возможных
перемещений
(деформированных состояний) реализуются именное те, при которых
потенциальная энергия системы минимальна.

10. Метод конечных элементов

δП(v)=0
v – множество функций, описывающих всевозможные перемещения тела
w – та функция из v, в которой П минимальна (искомые перемещения)
Точное нахождение минимума П(v) эквивалентно решению
дифференциального уравнения теории упругости и является
бесконечномерной задачей. Идея сеточных методов состоит в
замене бесконечномерной задачи n-мерной, т.е. в переходе к
дискретной модели.

11. Метод конечных элементов

1. В рассматриваемой области упругого тела фиксируется конечное число
точек. Эти точки называются узлами.
2. Значение непрерывной функции v в каждом узле считается переменной,
которая должна быть определена.
3. Область разбивается на конечное число подобластей, называемых
элементами. Эти элементы имеют общие узлы и в совокупности
аппроксимируют форму упругого тела.
4. На каждом элементе непрерывная функция v аппроксимируется
полиномиальными функциями
, называемыми функциями формы,
значения которых внутри элемента и на его границах определяются через
значения функции в узлах. Здесь индекс k относится к элементу, а индекс i
– к узлу.

12. Метод конечных элементов

13. Метод конечных элементов

14. Метод конечных элементов

Пример функций формы: кусочно-линейные функции
и
“сшиты” в узле i (одновременно принимают значение «1» в
узле i и “0” в остальных узлах)

15. Метод конечных элементов

Решение:
Условие минимума
функционала П(V):
Деформации:
Напряжения:
L – оператор дифференцирования,
который переводит перемещения в
деформации
S – матрица Гука, переводящая
деформации в напряжения

16. Метод конечных элементов

Энергия деформации:
Обозначим:
Энергия деформации:
тогда:

17. Метод конечных элементов

Потенциал внешних нагрузок:
(r – включает все внешние нагрузки: объемные, поверхностные,
сосредоточенные)
Обозначим:
тогда, в матричной форме:

18. Метод конечных элементов

Полная потенциальная энергия системы:
Условие равенства нулю вариации
полной потенциальной энергии:
Уравнение для определения параметров Ритца:
К – матрица глобальной жесткости
{u} – вектор перемещений (вектор неизвестных)
{R} – вектор нагрузок

19. Основные определения МКЭ

20. Основные определения МКЭ

21. Основные определения МКЭ

English     Русский Правила