ПОДАВЛЕНИЕ ПОМЕХ И ШУМОВ В ЭЛЕКТРОННЫХ СХЕМАХ
Понятия
Типичные пути проникновения шумов
Методы борьбы с помехами
Выводы
Примеры экранирования
Приемы экранирования
Магнитные связи
Поглащающие свойства экранов
Примеры заземления экранов
Экранирование проводников
Рекомендации
Заземление
Шина Земли
Виды заземления
Схема разводки сети переменного тока
4-х проводная схема разводки
Сигнальная земля
Раздельная земля
Заземление при низких частотах
Примеры корпусной земли
Заземление аналоговых схем
Емкостные связи в операционных усилителях
Заземление экранов кабелей
Примеры схем для ОУ
ОУ с экраном
Защита приборов
Рекомендации
Оптронная развязка в схемах
Примеры развязок
Примеры
Ферритовые кольца и бусины
Геометрические размеры и параметры
Многослойные ферритовые чип- фильтры
Защита от компьютера
Принимайте меры
1.15M
Категория: ЭлектроникаЭлектроника

Prezentatsia_Pomekhi_PowerPoint

1. ПОДАВЛЕНИЕ ПОМЕХ И ШУМОВ В ЭЛЕКТРОННЫХ СХЕМАХ

(по О. ГЕНРИ «Методы подавления
шумов и помех в электронных схемах»)

2. Понятия

• Шумы- это любые электрические сигналы, отличные от
полезных, при которых может произойти сбой, выход из строя
или отключение схемы или прибора в процессе работы.
• Источники шумов бывают:
• Внутренние (тепловой, дробовой, фликкер шумы)
• Внешние (наводки от двигателей, силовых кабелей и др.)
• Возмущения естественного происхождения: (молнии,
излучения Солнца, радиация, полярное сияние и т. п.)
• Порог чувствительности – это максимальная величина
шумов, при которой прибор или схема остаются
работоспособными.
• Наводки –это воздействия на электрические схемы шумов,
помех, взаимодействий элементов схемы между собой

3.

4. Типичные пути проникновения шумов

5.

6. Методы борьбы с помехами

Экранирование
Заземление
Фильтрация
Изоляция
Разнесение и ориентация
Подавление помех
Схемные методы

7. Выводы

8. Примеры экранирования

9. Приемы экранирования

10. Магнитные связи

11. Поглащающие свойства экранов

12. Примеры заземления экранов

13. Экранирование проводников

14. Рекомендации

15. Заземление

16. Шина Земли

тенциал Земли

17. Виды заземления

18. Схема разводки сети переменного тока

19. 4-х проводная схема разводки

20. Сигнальная земля

21.

22. Раздельная земля

23.

24. Заземление при низких частотах

25.

26.

27. Примеры корпусной земли

28. Заземление аналоговых схем

29. Емкостные связи в операционных усилителях

30. Заземление экранов кабелей

31. Примеры схем для ОУ

32. ОУ с экраном

33. Защита приборов

34. Рекомендации

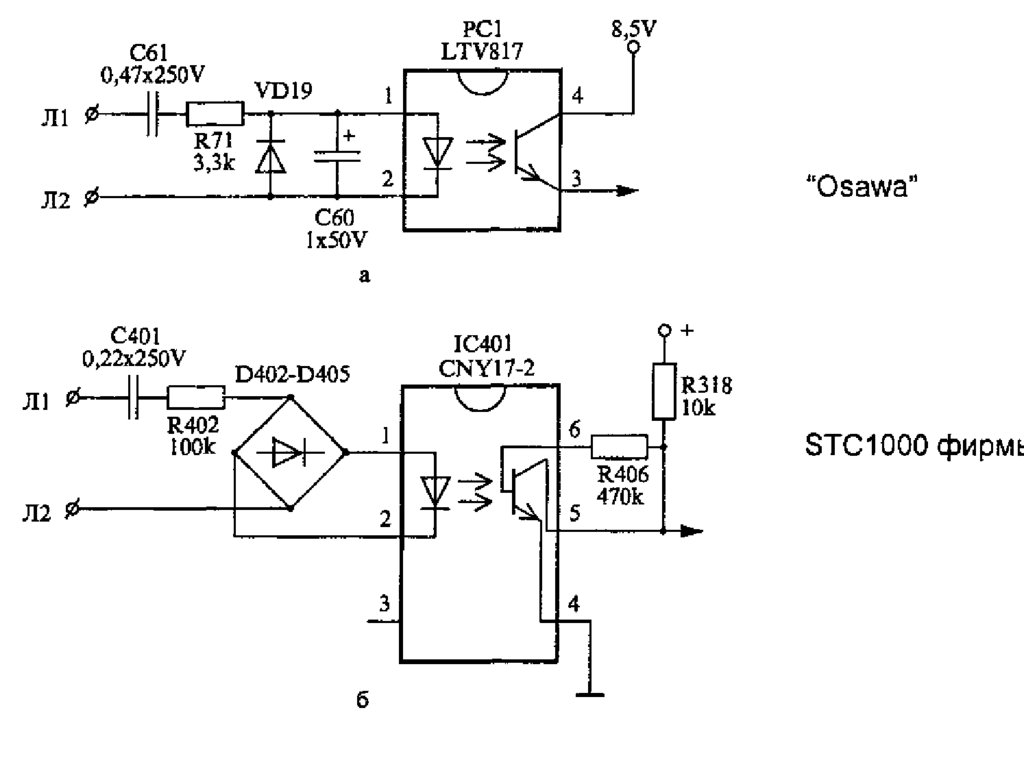
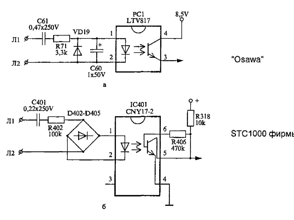
35. Оптронная развязка в схемах

36.

37.

38. Примеры развязок

39. Примеры

40. Ферритовые кольца и бусины

• Используются для подавления высокочастотных
помех в электрических цепях. Ферритовые
фильтрыбусины (ferritebeads) имеют конструкцию в
виде ферритового полого цилиндра,
• кольца или тора, внутри которого проходит токовый
проводник. Ферритовый фильтр является пассивным
электрическим компонентом, может использоваться
и много витковая тороидальная обмотка.
Ферритовые фильтры используются как на
сигнальных проводах для ослабления внешних
помех, так и на проводах питания для уменьшения в
них собственных ВЧпомех.

41.

Используются для подавления высокочастотных помех в электрических цепях.
Ферритовые фильтрыбусины (ferritebeads) имеют конструкцию в виде
ферритового полого цилиндра,
кольца или тора, внутри которого проходит токовый проводник. Ферритовый
фильтр является пассивным электрическим компонентом, может использоваться
и много витковая тороидальная обмотка. Ферритовые фильтры используются как
на сигнальных проводах для ослабления внешних помех, так и на проводах
питания для уменьшения в них собственных ВЧпомех.
Так же используются для подавления высокочастотных помех при переключении
транзисторов, диодов и в проводах питания. При использовании ножки
полупроводниковых компонентов продеваются сквозь отвертстие бусин.
Одним из возможных применений бусин может быть уменьшение паразитных
колебаний при использовании диодов в схеме понижающего преобразователя
В силу того, что pn-переход обладает некоторой емкостью, диод не может мгновенно
закрыться. А поскольку входной контур обладает паразитной индуктивностью, то вместе с
емкостью pn-перехода образуется паразитный колебательный контур. Для уменьшения
этих колебаний ферритовые бусины надевают непосредственно на ножки диода. Бусины
иногда надевают и на выводы транзистора, Ножка затвора в ферритовой трубке образует
индуктивность, которая препятствует резкому нарастанию тока затвора, таким образом,
трубочка служит в качестве резистора и одновременно подавляет помехи.

42. Геометрические размеры и параметры

Таблица: Номенклатурный перечень сердечников BD
Размеры
Типичное значение импеданса Zтип* на частоте, МГц
Типоразмер
D
BD1,9/0,8/9,8-4S2
1,9 +0,2
d
L
1
3
10
25
30
100
300
0,8 +0,2
9,7
5 7
0,2
20
35 -
54
69
76
1,3 ±0,1
12,
7
±0,
35
-
-
89
-
125
-
1,3 ±0,1
3,2
5
±0,
25
-
-
27
-
40
BD2,5/1,8/6,5-3C11
BD2,8/1,3/3-3S2
BD3,4/2/2-4S2
BD3,5/1,3/13-4S2
BD3,5/1,3/3,3-4S2
3,5 ±0,2
3,5 ±0,2
кна который будет надеваться фильтр. В зависимости от диаметра выводов выбирается внутренний
диаметр трубки d, а расстояние между ножками компонента накладывает ограничение на внешний
диаметр D.

43.

44. Многослойные ферритовые чип- фильтры

Для поверхностного монтажа конструкция ферритовых фильтров реализуется посредством
применения технологии многослойной пленочной структуры. Для увеличения
эффективности фильтров в малых объемах требуется индуктивность высокой плотности.
Для этого используется интегральнаяобмотка,выполненная на многослойной пленочной
структуре.
На каждом слое тонкой подложки формируется пленочная структура полувитка обмотки.
На двух слоях выполняется один виток обмотки. При спекании десятков или сотен слоев
производится соединение секций проводников, в результате чего формируется объемная
катушка с ферритовым стержнем внутри. Слои могут располагаться как в горизонтальной
плоскости (типовая конструкция), так и в вертикальной (фильтры для СВЧдиапазона
свыше 1 ГГц).
В структуре используются марганец-цинковые и никель-цинковые пленки ферритов.
Ферритовые чип фильтры предназначены для подавления электромагнитных помех
в различных узлах электронной аппаратуры, где используются высокая плотность монтажа
компонентов, высокие рабочие частоты, где требуется обеспечение высокого уровня
помехоустойчивости и снижение уровня ЭМИ.

45. Защита от компьютера

Но зачастую источники электромагнитного излучения, с которыми мы
взаимодействуем длительное время, являются самыми опасными. На этом фоне
проблема электромагнитного излучения ПК, то есть воздействие компьютера на
организм человека, встает достаточно остро ввиду нескольких причин:
•Компьютер имеет сразу два источника электромагнитного излучения (монитор и
системный блок)
•Пользователь ПК чаще всего лишен возможности работать на безопасном
расстоянии
•Длительное время влияния компьютера (для современных пользователей
может составлять более 12 часов, при официальных нормах, запрещающих
работать на компьютере более 6 часов в день).

46. Принимайте меры

Последствия регулярной работы с компьютером без применения защитных
средств:
•60% пользователей — заболевания органов зрения;
•60% пользователей — болезни сердечно-сосудистой системы;0% пользователей
— заболевания желудочно-кишечного тракта;
•10% -кожные заболевания
•Различные опухоли
English     Русский Правила