Цифровая обработка сигналов защиты и управления объектов электроэнергетики и электроснабжения
Этапы развития систем релейной защиты
Преимущества цифровых устройств защиты и управления
Преимущества цифровых устройств защиты и управления
Преимущества цифровых устройств защиты и управления
Преимущества цифровых устройств защиты и управления
Преимущества цифровых устройств защиты и управления
Преимущества цифровых устройств защиты и управления
Преимущества цифровых устройств защиты и управления
Недостатки цифровых устройств защиты и управления
Недостатки цифровых устройств защиты и управления
Недостатки цифровых устройств защиты и управления
Преимущества технологии цифровых подстанций
Архитектура цифровой подстанции
Упрощенная структурная схема цифрового устройства защиты и управления
Обработка сигналов токов и напряжений в цифровой релейной защите включает следующие основные этапы
Обработка сигналов токов и напряжений в цифровой релейной защите включает следующие основные этапы
Применение технологии WAMPS (Wide Area Measurement Protection System)
Современные средства защиты и управления должны отвечать следующим свойствам
Входное преобразование сигналов
Входное преобразование сигналов
Входное преобразование сигналов
Входное преобразование сигналов
Входное преобразование сигналов
Входные дискретные сигналы
Входные дискретные сигналы
Выходные сигналы цифровых устройств защиты и управления
Выходные сигналы цифровых устройств защиты и управления
Дискретизация
Дискретизация
Пример
Пример
Пример
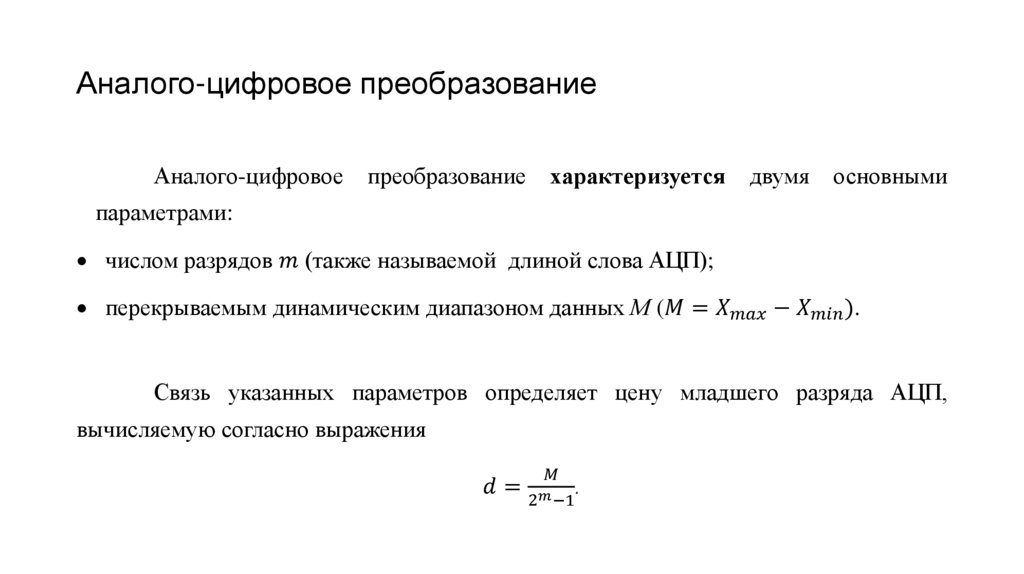
Аналого-цифровое преобразование
Аналого-цифровое преобразование
Аналого-цифровое преобразование
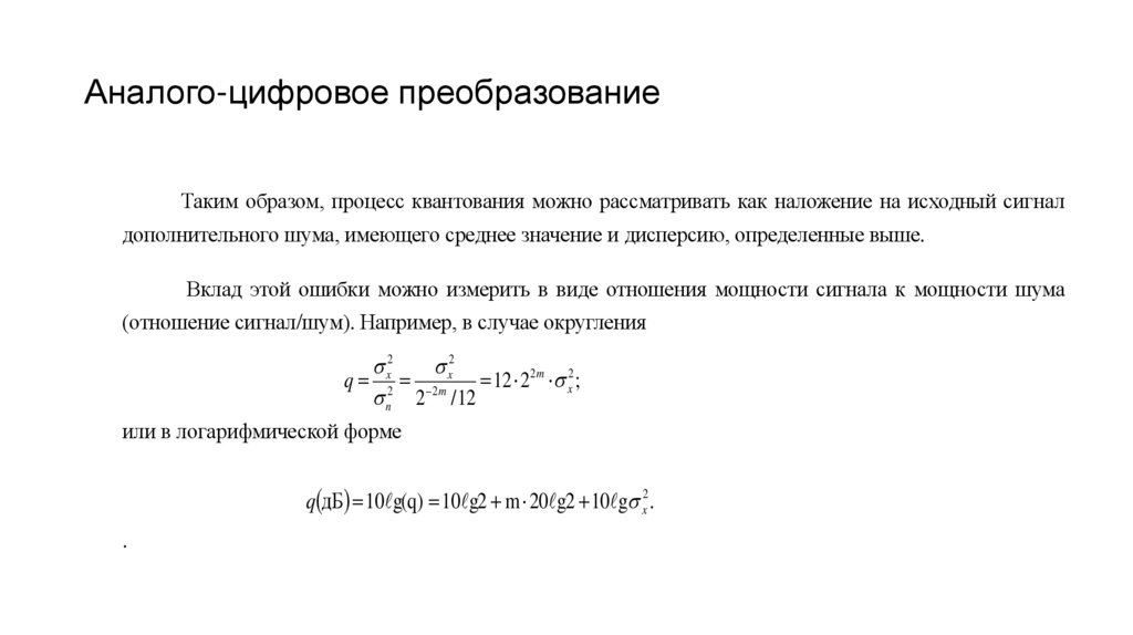
Аналого-цифровое преобразование
Аналого-цифровое преобразование
Аналого-цифровое преобразование
Аналого-цифровое преобразование
Окно наблюдения (окно данных)
Окно наблюдения (окно данных)
Окно наблюдения (окно данных)
Окно наблюдения (окно данных)
Внешние и внутренние причины повреждений
Последствия повреждений
Последствия повреждений
Критерии сигналов релейной защиты
Критерии сигналов релейной защиты
Критерии сигналов релейной защиты
Критерии сигналов релейной защиты
Критерии сигналов релейной защиты
Модель сигнала
Общие положения
Алгоритмы короткого окна, использующие синусоидальную модель сигнала
Алгоритм Мики и Микано
Алгоритм Мики и Микано
Алгоритм Мики и Микано
Алгоритм Манна и Моррисона
Алгоритм Манна и Моррисона
Алгоритм Манна и Моррисона
Алгоритм Рокефеллера и Удрена
Алгоритм Рокефеллера и Удрена
Алгоритм Рокефеллера и Удрена
Алгоритм Гильберта и Шовлина
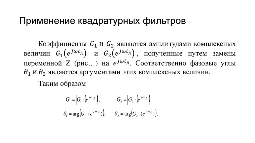
Применение квадратурных фильтров
Применение квадратурных фильтров
Применение квадратурных фильтров
Алгоритмы двух выборок
Алгоритмы двух выборок
Алгоритмы двух выборок
Алгоритмы двух выборок
Алгоритмы трех выборок
Алгоритмы трех выборок
Алгоритмы трех выборок
Алгоритмы четвертьпериодной выборки
Алгоритмы длинного окна данных
Дискретное преобразование Фурье полного периода
Дискретное преобразование Фурье полного периода
Полупериодное дискретное преобразование Фурье
Полупериодное дискретное преобразование Фурье
Фильтры симметричных составляющих
Фазовый сдвиг посредством временной задержки
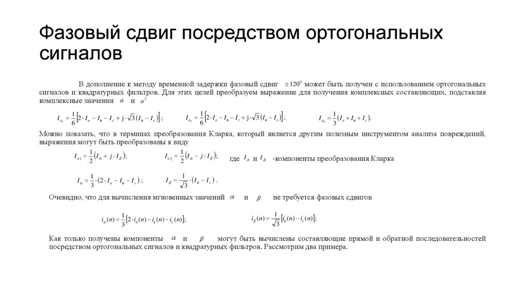
Фазовый сдвиг посредством ортогональных сигналов
Фазовый сдвиг посредством ортогональных сигналов
Фазовый сдвиг посредством ортогональных сигналов
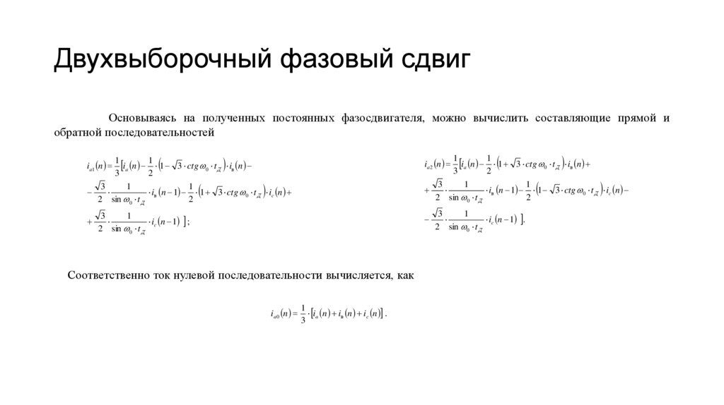
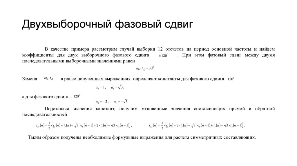
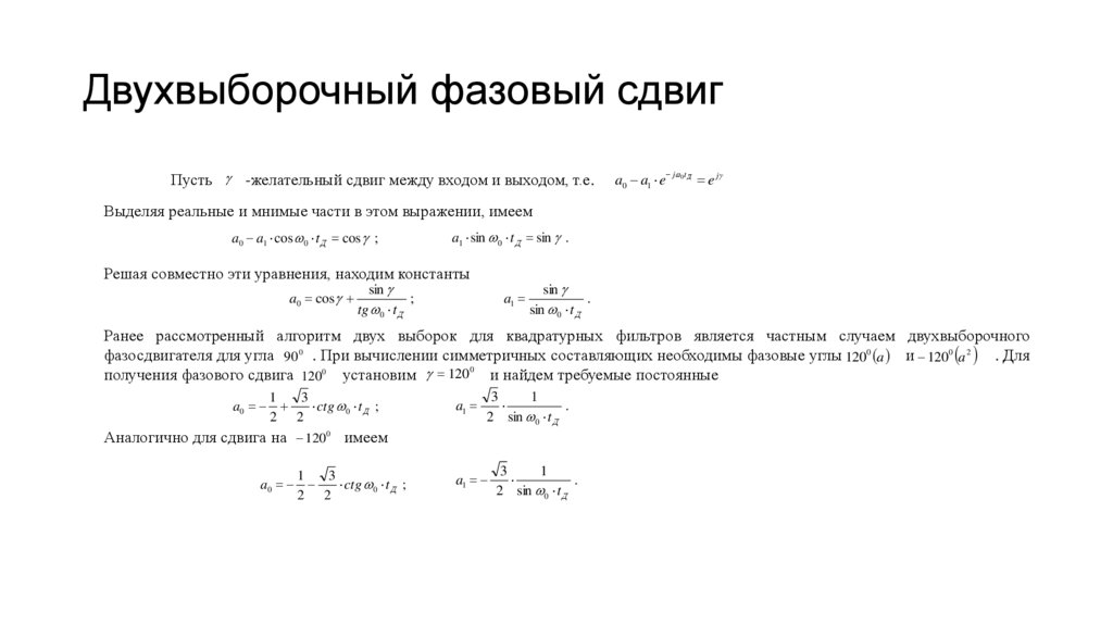
Двухвыборочный фазовый сдвиг
Двухвыборочный фазовый сдвиг
Двухвыборочный фазовый сдвиг
Двухвыборочный фазовый сдвиг
10.38M
Категория: ЭлектроникаЭлектроника

Первая часть лекций

1. Цифровая обработка сигналов защиты и управления объектов электроэнергетики и электроснабжения

2. Этапы развития систем релейной защиты

3. Преимущества цифровых устройств защиты и управления

Многофункциональность
Микропроцессорная защита обеспечивает реализацию
множества функций, недостижимую для электромеханических и
статических (полупроводниковых) аналогов. К уникальным
технологиям следует отнести: одновременное
использование
множества уставок, программируемую логику, адаптивные
алгоритмы,
самоконтроль
и
тестирование,
запись
последовательности и осциллографирование токов напряжений,
возможность взаимодействия и совместного использования
комплектов защиты и других цифровых систем.

4. Преимущества цифровых устройств защиты и управления

Цена
Цена отдельной функции микропроцессорной релейной защиты
существенно ниже по сравнению с электромеханической. Поскольку
для
производства
цифровой
защиты
применяются
широко
распространенные компоненты, обладающие низкой стоимостью, то и
цена реализации отдельной функции защиты низкая. Производство
цифровой
релейной
защиты
практически
производства иных электронных устройств.
не
отличается
от

5. Преимущества цифровых устройств защиты и управления

Схемное исполнение
Внутреннее схемное исполнение, алгоритмы функционирования
могут изменяться в результате воздействия на собственные органы
управления терминала защиты или в результате внешних управляющих
команд.
Напротив,
электромеханическое
исполнение
защиты
предполагает жесткую схему и не имеет возможности изменять логику
функционирования.

6. Преимущества цифровых устройств защиты и управления

Габаритные размеры
Цифровые защиты несомненно более компактны по сравнению с
электромеханическими реле.

7. Преимущества цифровых устройств защиты и управления

Коррекция выходных сигналов трансформаторов тока и
напряжения
В отличие от аналоговых цифровые реле позволяют
корректировать ошибки инструментальных трансформаторов,
обнаруживать режим их насыщения и производить измерения с
исключением искажающих факторов.

8. Преимущества цифровых устройств защиты и управления

Регистрация событий и осциллографирование
Эти функции, свойственные только цифровыми защитами,
являются неоценимыми при анализе причин повреждения
оборудования, а также эксплуатационных и других затрат.

9. Преимущества цифровых устройств защиты и управления

Самотестирование и самоконтроль
Крайне необходимы для обеспечения надежности работы
электросетевого
оборудования.
Электромеханические
статические защиты таких функций лишены.
и

10. Недостатки цифровых устройств защиты и управления

Укороченный жизненный цикл
Электронные компоненты, входящие в состав цифровых защит, имеют
меньший жизненный цикл по сравнению с электромеханическими реле.
Следует отметить, что программное и аппаратное обеспечение цифровых
защит непрерывно развивается ускоренными темпами и достаточно быстро
устаревает (не поддерживается). Эта особенность приводит к необходимости
более
масштабного
производства
совершенствования их структуры.
цифровых
защит
и
постоянного

11. Недостатки цифровых устройств защиты и управления

Восприимчивость к внешним воздействиям
Цифровая релейная защита обладает меньшей устойчивостью к
воздействию электромагнитных импульсных излучений, мощных
высокочастотных излучений, радиоактивных и др. Поэтому для
цифровых защит разрабатываются специальные меры для повышения
надежности их функционирования.

12. Недостатки цифровых устройств защиты и управления

Кибербезопасность
Отдельно следует отметить, что для цифровых защит важно
обеспечение компьютерной (кибер-) безопасности. Это связано не
только
с
воздействием
неквалифицированными
вредоносных
программ,

и
порой
действиями) эксплуатационного персонала.
но
и
с
злоумышленными

13. Преимущества технологии цифровых подстанций

• Высокая надежность и эксплуатационная готовность;
• Рациональная загрузка и оптимизация работы первичного
оборудования;
• Сокращение эксплуатационных расходов на обслуживание;
• Повышенная безопасность;
• Простота реконструкции и модернизации оборудования;
• Сокращение затрат на проектирование, строительство и др.,
обеспечение типизации и унификации технических решений;
• Обеспечение совместимости оборудования, стандартизация при
использовании оборудования различных производителей.

14. Архитектура цифровой подстанции

Подстанцион
ный уровень

15. Упрощенная структурная схема цифрового устройства защиты и управления

Сигналы токов и
напряжений
Входные
трансформаторы
токов (напряжений)
Система
коммуникации
Независимый
блок питания
Цифровые
входы/выходы
Входные фильтры
низких частот
Аналого-цифровые
преобразователи
Алгоритм релейной
защиты (цифровая
фильтрация)
Процессор
(вычислительный блок)
Система аналоговых входов
Уставки
Цифровая система
входов/выходов
Выход релейной
защиты

16. Обработка сигналов токов и напряжений в цифровой релейной защите включает следующие основные этапы

• Входные аналоговые сигналы токов и напряжений, полученные от
трансформаторов тока и напряжения (ТТ, ТН), подлежат
сглаживанию во входных фильтрах низких частот удаляющих
высокочастотные компоненты, которые
искажают сигналы
промышленной частоты.
• Преобразование от аналоговой формы к цифровой с помощью
аналого-цифрового преобразователя (АЦП) с получением
выборочных цифровых значений токов и напряжений.

17. Обработка сигналов токов и напряжений в цифровой релейной защите включает следующие основные этапы

• Фильтрацию мгновенных значений токов и напряжений для
выделения компонентов промышленной частоты с получением
ортогональных составляющих или комплексов.
• Измерение параметров токов и напряжений и формирование
(расчет) величин, необходимых для функционирования
алгоритмов защиты и управления.
• Реализацию функций защиты и управления на основе
соответствующих алгоритмов и результатов ЦОС.

18. Применение технологии WAMPS (Wide Area Measurement Protection System)

19. Современные средства защиты и управления должны отвечать следующим свойствам

• оценка параметров в нескольких узлах электрической сети,
передача информации и совместная обработка результатов в
измерений для принятия решения;
• интеграция функций защиты, управления, мониторинга и
измерений;
• адаптация к изменяющимся условиям функционирования;
• интеллектуализация в процессе принятия решений, оценка
существующих условий и возможных последствий.

20.

Тема: Основные положения обработки
сигналов промышленной частоты

21.

Входное (выходное) преобразование
сигналов

22. Входное преобразование сигналов

Входное
преобразование
сигналов
обеспечивает
гальваническую
развязку
(передачу
сигналов
между
электрическими цепями без электрического контакта между ними)
внешних от внутренних цепей устройства защиты и управления.
Прибор,
обеспечивающий
развязку,
искусственно
ограничивает передачу энергии из одной цепи в другую.

23. Входное преобразование сигналов

24. Входное преобразование сигналов

Входные аналоговые цепи осуществляют приведение
контролируемых сигналов тока и напряжения к единому виду (как
правило используется напряжение) и нормированным значениям.
Дополнительно реализуется предварительная частотная
фильтрация сигналов перед аналого-цифровым преобразованием.
При разработке схемных решений входных цепей
учитывается необходимость защиты внутренних элементов от
воздействия помех и перенапряжений.

25. Входное преобразование сигналов

Уровни входных сигналов ТТ и ТН составляют соответственно
1А; 5А; 100В; 100/ 3 В, такие значения обеспечивают требуемую
помехозащищенность, но не согласуется с уровнями сигналов
интегральных микросхем цифровых устройств защиты и управления.
Масштабирование осуществляется с помощью входных ТТ и ТН
устройства, которые дополнительно обеспечивают гальваническую
развязку цепей.

26. Входное преобразование сигналов

Фильтрация нижних частот используется для устранения возможных ошибок при
преобразовании входных токов и напряжений, в частности при аналого-цифровом
преобразовании. Согласно преобразованиям теоремы Котельникова
для обеспечения
адекватности цифровой обработки должна быть введена полосовая фильтрация с частотой
среза (N/2)∙
English     Русский Правила