627.50K
Категория: ФизикаФизика

Презентация Лекции №15-ЭМ1

1.

Лекция №15. Уравнения Максвелла-Лоренца
для электромагнитного поля.
Содержание лекции:
1. Законы электромагнитного поля.
2. Уравнения Лоренца.
3. Уравнения Максвелла в интегральной
дифференциальной форме.
и

2.

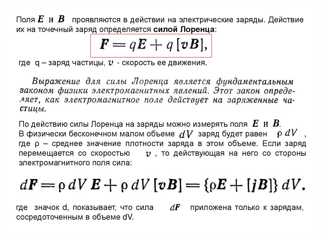
Поля
проявляются в действии на электрические заряды. Действие
их на точечный заряд определяется силой Лоренца:
где q – заряд частицы,
- скорость ее движения.
По действию силы Лоренца на заряды можно измерять поля
.
В физически бесконечном малом объеме
заряд будет равен
,
где ρ – среднее значение плотности заряда в этом объеме. Если заряд
перемещается со скоростью
, то действующая на него со стороны
электромагнитного поля сила:
где значок d, показывает, что сила
сосредоточенным в объеме dV.
приложена только к зарядам,

3.

Действие магнитного поля на токи характеризуется силой Ампера:
Законы электромагнитного поля выражены уравнениями Максвелла:

4.

Математическое выражение законов электромагнитного
уравнения Максвелла в интегральной форме:
поля
через
где с – скорость света в вакууме; ε0 – электрическая постоянная, S –
произвольная замкнутая поверхность, V – объем, ограниченный
поверхностью S

5.

Уравнения Максвелла выражают свойства электромагнитного поля:
1. Причинами возникновения электрического поля могут быть: во-первых,
электрические заряды, порождающие поток электрического поля. Закон,
выражающий пропорциональную зависимость потока электрического
поля через замкнутую поверхность к заряду в объеме, ограниченной
этой поверхностью (теорема Гаусса). Электрическое поле образуется
всегда, если есть изменение во времени магнитного поля (закон
электромагнитной индукции);
2. 2 последних уравнения Максвелла утверждают, что магнитное поле
является вихревым и образуется электрическими токами или при
наличии изменяющегося во времени электрического поля.
3. Электрические и магнитные поля можно рассматривать только в
совокупности, как единое электромагнитное поле (следствие принципа
относительности Эйнштейна).

6.

Уравнения Максвелла в дифференциальной форме:
где
- плотность тока смещения. Ток смещения отличен от нуля
только для переменных электрических полей, в случае стационарного поля
– ток смещения отсутствует.
Обе формы уравнений Максвелла эквивалентны для непрерывных
распределений зарядов и токов.

7.

Уравнения Максвелла содержат уравнения движения электромагнитного
поля. Уравнения Максвелла совместно с уравнениями движения для
заряженных частиц под действием силы Лоренца составляют
фундаментальную систему макроскопических уравнений МаксвеллаЛоренца. Эта система уравнений достаточна для описания всех
электромагнитных явлений, в которых не проявляются квантовые
закономерности.
Из уравнений Максвелла следует, что:
1. Каждое электромагнитное поле может быть охарактеризовано
скалярным и векторным потенциалами.
2.Электромагнитное
поле
способно
существовать
в
отсутствие
электрических зарядов и токов. При этом изменение его состояния
обязательно
носит
волновой
характер.
Такие
поля
называют
электромагнитными волнами.
В свободном пространстве они всегда
распространяются со скоростью света в вакууме.
Следствия уравнения Лоренца:

8.

Эти уравнения, называемые полевыми, применимы для описания всех
макроскопических электромагнитных явлений. При рассмотрении
конкретной ситуации необходимо учесть электромагнитные свойства
материальных сред.
- материальные уравнения. Однако существует много явлений, когда
материальные уравнения имеют другой вид (например, нелинейные
явления) и их установление составляет самостоятельную научную
задачу.

9.

Физический смысл уравнений Максвелла
Уравнение (I) выражает закон, по которому магнитное поле порождается
токами проводимости и смещения, являющимися двумя возможными
источниками магнитного поля.
Уравнение (II) выражает закон электромагнитной индукции и указывает
на изменяющееся магнитное поле как на один из возможных источников,
порождающих электрическое поле.
Вторым источником электрического поля являются электрические
заряды, порождение поля которыми описывается уравнением (IV),
выражающим закон Кулона.
Физический смысл уравнения (III) связан с электромагнитной индукцией.
Материальные уравнения (V) являются соотношениями между
векторами поля и токами, учитывающими свойства материальной среды.
Учет диэлектрических свойств, феноменологически описываемых
поляризованностью, содержится в диэлектрической проницаемости ε;
учет
магнитных
свойств,
феноменологически
описываемых
намагниченностью, содержится в магнитной проницаемости μ; учет
проводящих свойств среды содержится в удельной проводимости γ.
Уравнения поля являются линейными, учитывающими принцип
суперпозиции, который является независимым экспериментальным
фактом.

10.

Условия применимости уравнений
Полевые уравнения
следующих условиях:
Максвелла
справедливы
при
1) материальные тела в поле неподвижны;
2) материальные константы могут зависеть от координат, но не
должны зависеть от времени и векторов поля;
3) в поле отсутствуют постоянные магниты и ферромагнитные
тела.
English     Русский Правила