Ланцюгова реакція поділу
Активне середовище. Коефіцієнт розмноження
Коефіцієнт розмноження. Критичний розмір і маса.
Коефіцієнт розмноження. Режими реакції
Коефіцієнт розмноження. Радіаційне захопленя
Умови ланцюгової реакції. Ядерне паливо
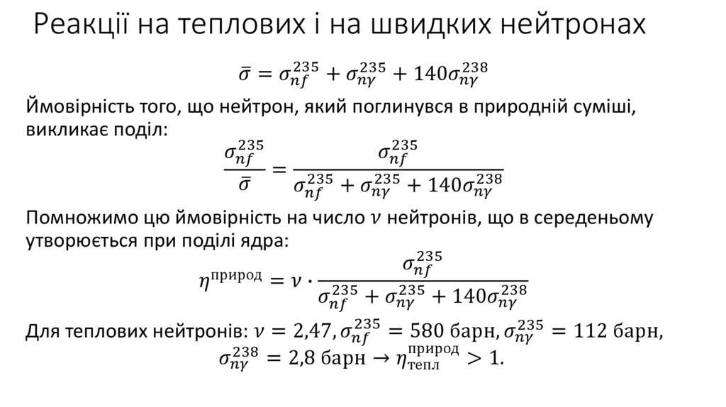
Реакції на теплових і на швидких нейтронах
Реакції на теплових і на швидких нейтронах
Реакції на теплових і на швидких нейтронах
Активна зона установки
Активна зона установки
Активна зона установки
Сповільнювачі
Сповільнювачі
Сповільнювачі
Сповільнювачі. Типи активних зони
Схема ланцюгової реакції в середовищі із сповільнювачем
Коефіцієнти сповільнення
Коефіцієнти сповільнення і розмноження
Управління реакцією
Управління реакцією
2.45M

ядро 9

1. Ланцюгова реакція поділу

2. Активне середовище. Коефіцієнт розмноження

При поділі важких ядер під дією нейтронів виникають нові нейтрони. При
одиничному поділі 235
English     Русский Правила