Оптика раздел физики, изучающий природу света, световые явления, взаимодействие света с веществом.
1. Геометрическая оптика
Волновые свойства света
2. Волновая оптика
Интерференция света
Когерентные источники
Световые волны, испущенные когерентными источниками, также называют когерентными волнами. Результат сложения световых волн
Методы получения когерентных волн Для получения когерентных световых волн с помощью обычных (нелазерных) источников
1. Метод деления волнового фронта
 Метод Юнга
Зеркало Ллойда
Расчет интерференционной картины двух источников Существует немало схем для получения интерференции света, и во многих из них
2. Метод деления амплитуды волны
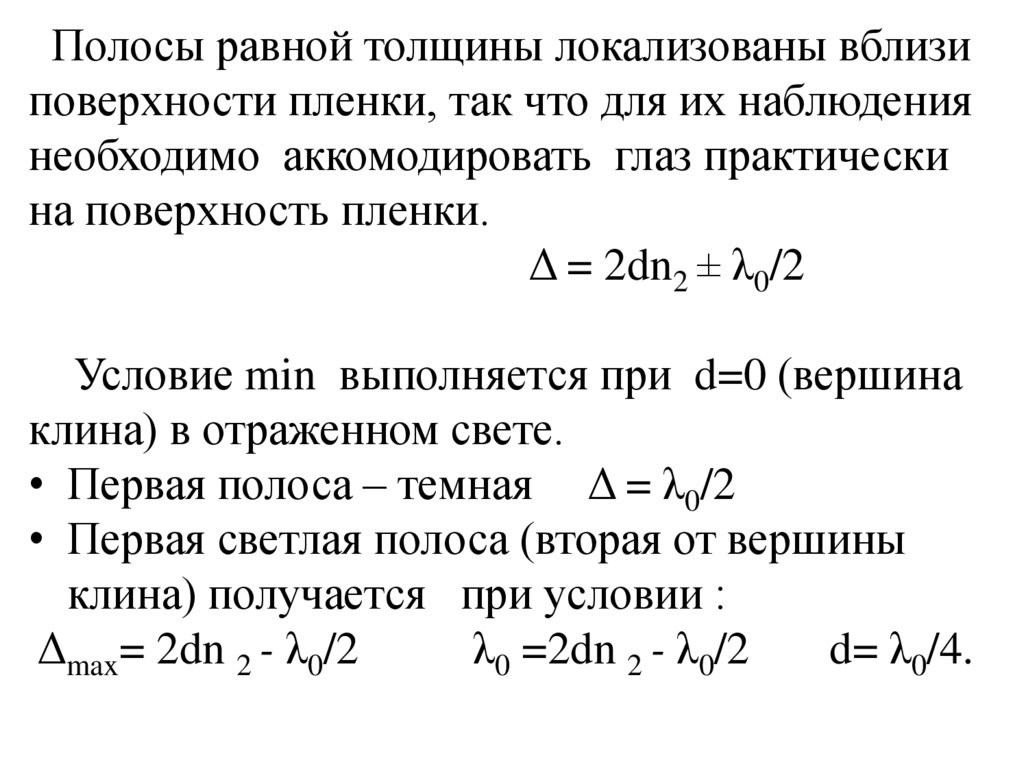
Интерференция в тонких пленках полосы равного наклона полосы равной толщины
Просветление оптики
6.50M
Категория: ФизикаФизика

Лекция_9_ИСПРАВЛинтерф_бакалавры_ИГЭС_Новоселова (1)

1.

2. Оптика раздел физики, изучающий природу света, световые явления, взаимодействие света с веществом.

Оптику разделяют на
1. геометрическую
2. физическую (волновую и квантовую)
Оптическое излучение ( свет) (λ от 1мм до 1нм) – включает УФ
излучение, видимый свет и ИК излучение. По современным
воззрениям свет обладает как волновыми так и корпускулярными
свойствами.
Волновые свойства света проявляются в таких явлениях как
интерференция, дифракция, поляризация. Эти законы могут быть
получены как следствие из электромагнитной теории Максвелла.
Квантовые свойства света (фотоэффект, тепловое излучение,
эффект Комптона, давление света и пр.) описываются квантовой
теорией, которую разработал Эйнштейн.

3.

4. 1. Геометрическая оптика

Геометрическая оптика -- раздел оптики,
изучающий законы распространения света в
прозрачных средах и принципы построения
изображений при прохождении света в оптических
системах без учёта его волновых свойств.
В основе геометрической оптики лежат несколько
простых эмпирических законов:
• Закон прямолинейного распространения света
• Закон независимого распространения лучей
• Закон отражения света
• Закон преломления света
Эти законы повторно рассматриваться не будут, но
могут быть использованы в лекции ( как остаточные
знания школьной программы)

5. Волновые свойства света

Свет — это электромагнитные волны, воспринимаемые глазом
человека в интервале 380 - 770 нм. Свету присущи все свойства
электромагнитных волн ( см. конец последней лекции прошлого
семестра).
Свет имеет конечную скорость распространения в вакууме
(n=1 ) , в среде ( n 1 ) скорость света убывает.
Наиболее наглядно волновые свойства света проявляются в
явлениях интерференции, дифракции и поляризации.
Интерференция - наложение пространстве световых когерентных
волн, в результате чего происходит перераспределение световой
энергии.
Дифракция - огибание волнами препятствий, соизмеримых с
длиной волны.
Поляризация света в программу для бакалавров не входит и не
рассматривается в лекциях 2 семестра.

6. 2. Волновая оптика

Свет — это электромагнитные волны, которые описываются
уравнениями: Е = Е0sin (ωt - kx)
H = H0sin(ωt - kx)
воспринимаются человеческим глазом в интервале
• Красный:
625 нм — 780 нм;
• Оранжевый:
590 нм — 625 нм;
• Жёлтый:
565 нм — 590 нм;
• Зелёный:
500 нм — 565 нм;
• Голубой:
485 нм — 500 нм;
• Синий:
440 нм — 485 нм;
• Фиолетовый: 380 нм — 440 нм.
380 - 770 нм:

7.

Если не будет оговорено особо, будем считать :
• Что в вакууме или в воздухе, где распространяется свет, значения μ=1, ε=1
• абсолютный показатель преломления среды
n=c/υ= √ ε μ,
( для вакуума n=1)
• относительный показатель преломления среды
n21= n2 /n1 =(cυ1)/(cυ2) = υ1/υ2
• Для волны с данной λ при переходе из среды в
среду сохраняется ω,Т, ν, но изменяется – λ, k, υ.
Для вакуума (n=1) используется обозначение λ0 .
• Скорость света в вакууме υ=3*108 м/с.

8.

1. Интерференция
света
8

9. Интерференция света

Интерференция света - явление наложения когерентных
световых волн, при котором происходит перераспределение
световой энергии в пространстве, в результате чего в одних его
точках наблюдается усиление, а в других – ослабление энергии.
При сложении волн используют принцип суперпозиции –
амплитуду результирующих колебаний определяют, сложив все
колебания в данной точке независимо друг от друга.
У когерентных источников 1. Одинаковая длина волны (монохроматические волны)
2. Постоянная во времени разность фаз или разность хода
3. Колебание светового вектора Е происходит в одной плоскости

10.

11.

Наблюдение интерференционных эффектов
является сложной задачей , поскольку
большинство источников света излучает
непрерывный спектр длин волн, вследствие
чего
образуются
множественные
интерференционные картины, наложенные
друг на друга, каждая со своим интервалом
между полосами. Это нивелирует наиболее
выраженные эффекты, такие как участки
полной темноты.

12. Когерентные источники

По современным представлениям, элементарными
источниками света являются возбужденные атомы.
Каждый атом излучает свет при переходе его с одного
энергетического уровня на другой в виде отдельных
коротких световых импульсов – цугов. Длительность
излучения цугов очень мала (~10-8 с), а момент
излучения - есть событие случайное. Протяженность
цуга около 3 м. Естественными источниками света
являются тела, нагретые до высоких температур. Свет
такого источника представляет собой совокупность
огромного числа несвязанных цугов, испущенных различными молекулами в различные моменты времени в
различных направлениях, поэтому в этом случае
перераспределения световой энергии не происходит.

13.

Результирующее излучение источника в каждый
момент времени состоит из вкладов огромного
числа атомов. Через время порядка τ вся совокупность излучающих атомов обновляется.
Отдельные «обрывки» излучения длительности
τ называют цугами . Принято говорить, что
колебания в разных цугах некогерентны. .
Поэтому
волны
от двух независимых
источников
некогерентны и не могут
интерферировать.

14. Световые волны, испущенные когерентными источниками, также называют когерентными волнами. Результат сложения световых волн

Световые волны, испущенные когерентными
источниками, также называют когерентными волнами.
Результат сложения световых волн будет иным, если
разность фаз для всех цугов, приходящих в данную
точку, будет иметь постоянное значение.
У когерентных источников 1. Одинаковая длина волны (монохроматические волны)
2. Постоянная во времени разность фаз или разность
хода
3. Колебание светового вектора Е происходит в одной
плоскости

15.

Для описания процесса распространения световой волны в среде
и явления интерференции вводят следующие характеристики:
1) оптическая длина пути световой волны: l = ns,
где n — показатель преломления среды, в которой распространяется волна; s - геометрическая длина пути световой
волны;
2) оптическая разность хода двух когерентных волн: разность
оптических длин, проходимых волнами путей Δ = l2 − l1,
где
l1 = n1s1, — оптическая длина пути первой волны;
l2=n2s2, — оптическая длина пути второй волны;
∆ - оптическая разностью хода интерферирующих волн
3) Разность фаз (∆ ) = 2- 1 = 2π(∆х)/λ = 2π(∆х)n/λn = 2π∆/λ0 ,
где λ – длина волны в данной среде , λ0 = λn, λ0 - длина световой
волны в вакууме.

16.

Рассмотрим сложение двух когерентных волн, испущенных когерентными источниками. Амплитуда
результирующего колебания определяется по формуле:
English     Русский Правила