373.49K

ПЭЭ. Семинар 4

1.

Задача №10
Выбрать
двигатель
главного
привода
металлорежущего станка, работающего с переменной
нагрузкой, и проверить его на перегрузочную
способность.
Исходные данные:
1. Fz1 = 2100 Н
2. Fz2 = 2900 Н
3. v1 = 110 м/мин
4. v2 = 2 м/сек
5. tр1 = 0,8 мин
6. tр2 = 60 сек
7. t0 = 1 мин
8. Н = 0,8
9. nС = 1000 об/мин

2.

Решение:
1. Определение активной мощности резания:
FZi vi
3
PZi
10
60
2100 110
3
PZ 1
10 3,85 кВт
60
2900 2 60
3
PZ 2
10 5,8 кВт
60

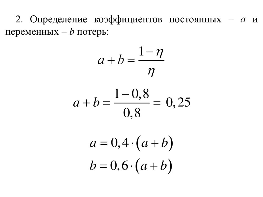
3.

2. Определение коэффициентов постоянных – а и
переменных – b потерь:
а b
1
1 0,8
a b
0, 25
0,8
a 0, 4 a b
b 0,6 a b

4.

a 0, 4 0, 25 0,1
b 0,6 0, 25 0,15
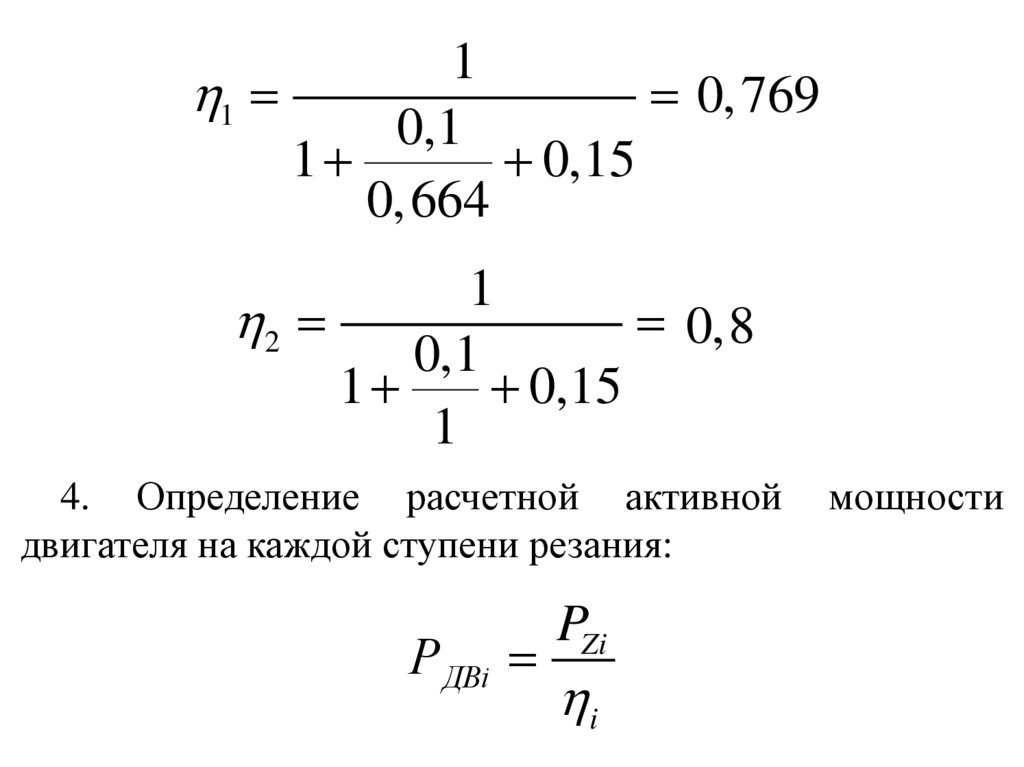
3. Определение КПД на каждой ступени резания:
1
i
a
1
b
K Зi
PZi
K Зi
РНДВ

5.

Условно примем на данном этапе расчетов
номинальную мощность двигателя равную наибольшей
мощности резания:
РНДВ PZмакс
РНДВ 5,8 кВт
3,85
K З1
0,664
5,8
5,8
KЗ2
1,0
5,8

6.

1
1
0,769
0,1
1
0,15
0,664
1
2
0,8
0,1
1
0,15
1
4. Определение расчетной активной
двигателя на каждой ступени резания:
Р ДВi
PZi
i
мощности

7.

3,85
Р ДВ1
5,0 кВт
0,769
5,8
Р ДВ 2
7, 25 кВт
0,8
5. Определение мощности на холостом ходу:
Р0 a РZмакс
Р0 0,1 5,8 0,58 кВт

8.

6. Определение эквивалентной мощности двигателя за
цикл работы:
m
РЭКВ
m
P t P t
i 1
2
ДВi
Pi
i 1
2
0
0
ТЦ
m
Т Ц tPi t0
i 1
Т Ц 0,8 60 60 1 60 1 60 228 c

9.

2
Р ЭКВ
2
2
5, 0 0, 8 60 7, 25 60 2 0, 58 1 60
4, 39 кВт
228
7. Выбор номинальной мощности двигателя станка:
РНДВ РЭКВ
Принимаем двигатель на напряжение 380 В с
номинальной мощностью 5,5 кВт с параметрами:
М МАКС 149 Н
nН 960 об / мин

10.

8. Нагрузочная диаграмма:
Р, кВт
9
8
Рz2
7
6
Рz1
5
Рндв
Рэкв
4
3
2
1
0
1
2
3
4
t, мин

11.

Так как номинальная мощность двигателя меньше, чем
одна из расчетных, то необходима проверка на
перегрузку:
0,7 М МАКС . ДВ М СТ . ДВ.
Р ДВ 2
М СТ . ДВ. 9550

7, 25
М СТ . ДВ. 9550
72,12 Н
960
0,7 149 104,3 Н 72,12 Н
Условие выполняется

12.

Задача №11
Необходимо определить расчетную
жилого комплекса, состоящего из:
нагрузку
- пяти десятиэтажных 120 квартирных домов с
электроплитами;
- семи
пятиэтажных
40
квартирных
плитами на природном газе;
- детского сада на 140 детей;
- магазина, площадью 170 м2.
домов
с

13.

В десятиэтажных домах установлено по 6 лифтов
на каждый дом. Мощность одного лифта Рнл = 4,5 кВт,
ПВ = 40%, cosφ = 0,65, Ксл = 0,65.
Жилой
комплекс
обслуживаю
сантехнические
установки холодной и горячей воды. На каждый
многоэтажный дом приходится по одной установке.
Мощность
каждой
установки
Кссту = 0,8, cosφ = 0,7.
Рнсту
=
10
кВт,

14.

Нагрузка жилого дома состоит из нагрузок жилых
квартир, мест общего пользования и лифтов.
Активная
нагрузка
от
квартир
жилого
дома
определяется как произведение числа квартир на
удельную
мощность
одной
квартиры.
Удельная
мощность одной квартиры включает в себя и нагрузку
мест
общего
пользования
и
определяется
по
таблице 6.1 из «Свода правил по проектированию и
строительству» СП 31-110-2003, в зависимости от
числа квартир и типа плит.

15.

Таблица 6.1 - Удельная расчетная электрическая нагрузка
электроприемников квартир жилых зданий, кВт/квартиру
(из СП 31-110-2003)
N
1
2
Потребители
электроэнергии
Удельная расчетная электрическая нагрузка при количестве квартир
1-5
6
9
12
15
18
24
40
60
100
200
400
600
1000
Квартиры с плитами
на природном газе
4,5
2,8
2,3
2
1,8
1,65
1,4
1,2
1,05
0,85
0,77
0,71
0,69
0,67
Квартиры с плитами
на сжиженном газе
6
3,4
2,9
2,5
2,2
2
1,8
1,4
1,3
1,08
1
0,92
0,84
0,76
Квартиры с
электрическими
плитами
10
5,1
3,8
3,2
2,8
2,6
2,2
1,95
1,7
1,5
1,36
1,27
1,23
1,19
Летние домики на
садовых
товариществах
4
2,3
1,7
1,4
1,2
1,1
0,9
0,76
0,69
0,61
0,58
0,54
0,51
0,46

16.

PКВ PУД .КВ N КВ
Реактивная
нагрузка
от
квартир
жилого
дома
определяется как произведение активной расчетной
мощности
квартир
на
коэффициент
реактивной
мощности квартир. tgφ квартиры определяется по
cosφ приведенному в пункте 6.12 «Свода правил по
проектированию и строительству» СП 31-110-2003.
QКВ PКВ tg КВ

17.

Таблица 6.12 - Коэффициенты реактивной мощности для
различных электроприемников коммунально-бытового
сектора:
квартиры с электрическими плитами
0,98
то же, с бытовыми кондиционерами воздуха
0,93
квартиры с плитами на природном, сжиженном газе
и твердом топливе
0,96
то же, с бытовыми кондиционерами воздуха
0,92
хозяйственные насосы, вентиляционные установки
и другие санитарно-технических устройства
0,8
лифты
0,65

18.

Активная
нагрузка
лифтов
находится
как
произведение номинальной мощности лифта на число
лифтов и на продолжительность включения с учетом
коэффициента спроса:
PЛ K СЛ PН . Л N Л ПВ
Реактивная нагрузка лифтов определяется как
произведение активной расчетной мощности лифтов
на коэффициент мощности лифтов:
QЛ PЛ tg Л

19.

Суммарная нагрузка дома определяется как сумма
нагрузки квартир и лифтов с учетом коэффициента
одновременности:
PЖД PКВ K О PЛ
QЖД QКВ K О QЛ

20.

Активная
нагрузка
сантехнических
установок
находится как произведение номинальной мощности
СТУ на количество СТУ и на коэффициент спроса:
PСТУ PН .СТУ N СТУ K С .СТУ
Реактивная
нагрузка
СТУ
определяется
как
произведение активной расчетной мощности СТУ на
коэффициент мощности СТУ:
QСТУ PСТУ tg СТУ

21.

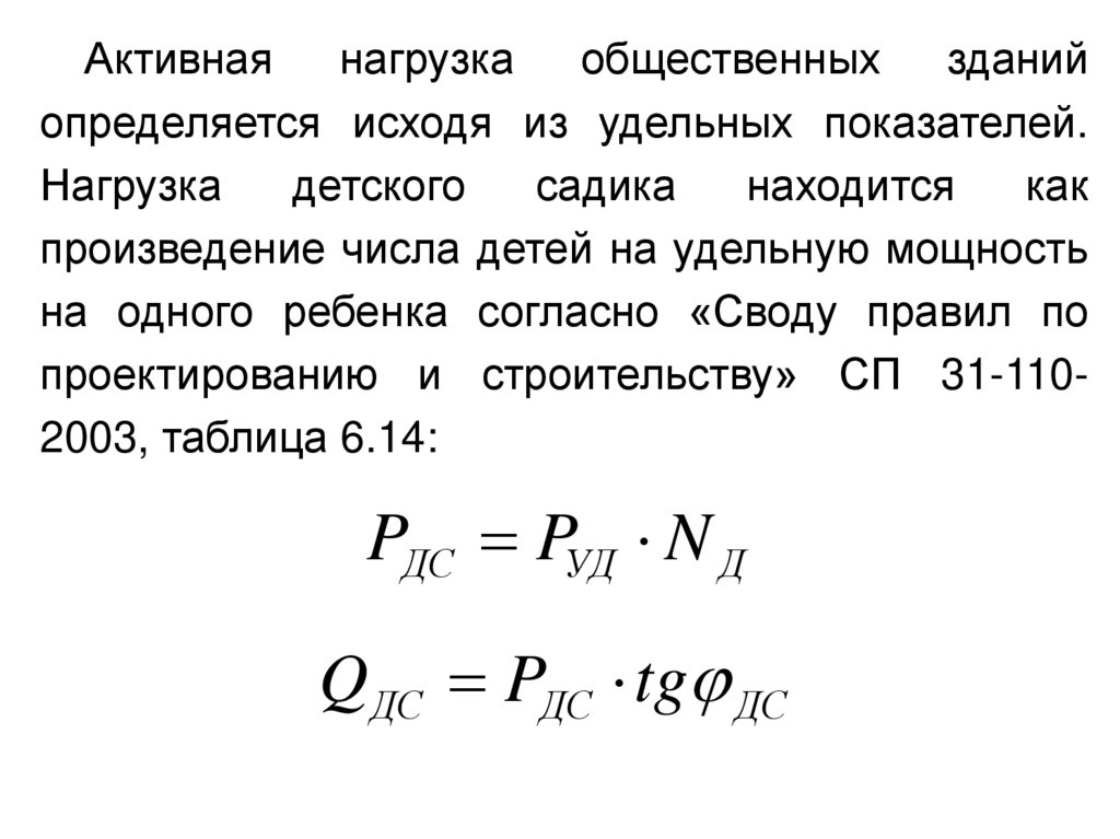
Активная
нагрузка
общественных
зданий
определяется исходя из удельных показателей.
Нагрузка
детского
садика
находится
как
произведение числа детей на удельную мощность
на одного ребенка согласно «Своду правил по
проектированию и строительству» СП 31-1102003, таблица 6.14:
PДС PУД N Д
Q ДС PДС tg ДС

22.

Таблица 6.14. Удельная расчетная электрическая нагрузка электроприемников общественных зданий, кВт/
Здание
Единица
измерения
Удельная
нагрузка
Предприятия общественного питания:
Полностью электрифицированные с количеством посадочных мест:
- до 400
1,04
- от 400 до 1000
0,86
- от 1000
0,75
Частично электрифицированные (с плитами на газообразном топливе)
кВт/ место
с количеством посадочных мест:
- до 400
0,81
- от 400 до 1000
0,69
- от 1000
0,56
Продовольственные магазины:
- без кондиционирования воздуха
- с кондиционированием воздуха
Промтоварные магазины:
0,23
кВт/м2
0,25
торгового зала
- без кондиционирования воздуха
0,14
- с кондиционированием воздуха
0,16
Общеобразовательные школы:
- с электрифицированными столовыми и спортзалами
- без электрифицированных столовых, со спортзалами
- с буфетами, без спортзалов
0,25
кВт/
0,17
1 учащегося
0,17
- без буфетов и спортзалов
0,15
Профессионально-технические училища со столовыми
Детские ясли-сады
0,46
кВт/место
0,46

23.

Нагрузка магазина находится как произведение
площади
магазина
на
удельную
мощность
приходящуюся на 1 кв.м согласно «Своду правил
по проектированию и строительству» СП 31-110-
2003, таблица 6.14:
PМ PУД S М
QМ PМ tg М

24.

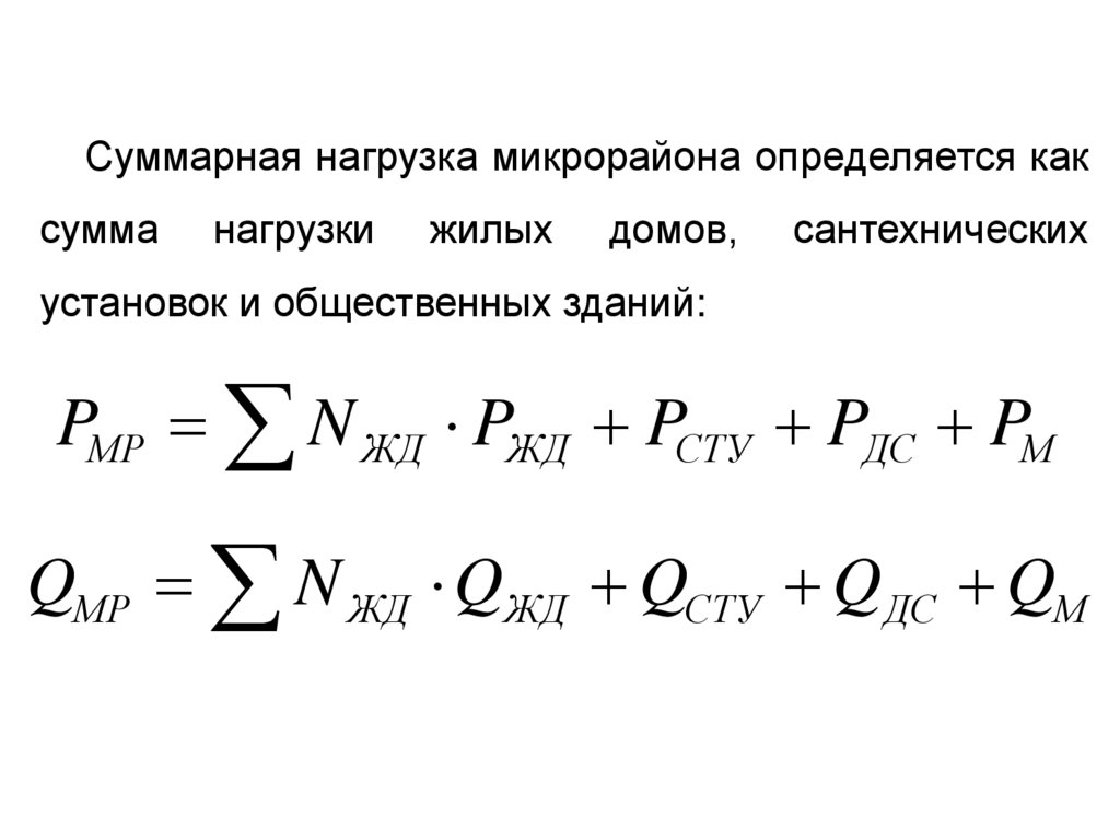
Суммарная нагрузка микрорайона определяется как
сумма
нагрузки
жилых
домов,
сантехнических
установок и общественных зданий:
PМР N ЖД PЖД PСТУ PДС PМ
QМР N ЖД QЖД QСТУ Q ДС QМ

25.

1. Определение нагрузки пятиэтажного дома.
Согласно СП-31-110-2003 при числе квартир 40 шт.
и кухонных плитах на природном газе:
PУД .КВ 1, 2 (кВт)
cos 0,96
PЖД PКВ 1, 2 40 48 (кВт)
QЖД QКВ 48 0, 29 13,92 (квар)

26.

2. Определение нагрузки десятиэтажного дома.
Согласно СП-31-110-2003 при числе квартир 120 шт.
и электрических кухонных плитах:
PУД .КВ 1, 47 (кВт)
cos 0,98
Нагрузка квартир:
PКВ 1, 47 120 176, 4 (кВт)
QКВ 176, 4 0, 2 35, 28 (квар)

27.

Нагрузка лифтов:
PЛ 0, 65 4,5 6 0, 4 11,1 (кВт)
QЛ 11,1 1,17 12,99 (квар)
Нагрузка жилого дома:
PЖД 176, 4 0,9 11,1 186,39 (кВт)
QЖД 35, 28 0,9 12,99 46,97 (квар)

28.

3. Определение нагрузки СТУ:
PСТУ 10 5 0,8 40 (кВт)
QСТУ 40 1, 02 40,8 (квар)
4. Нагрузка детского сада.
Согласно СП-31-110-2003 удельная нагрузка на
одного ребенка составляет 0,46 кВт.
PДС 140 0, 46 64, 4 (кВт)
Q ДС 64, 4 0, 2 12,88 (квар)

29.

5. Нагрузка магазина.
Согласно СП-31-110-2003 удельная нагрузка на
1 м2 магазина составляет 0,25 кВт.
PМ 170 0, 25 42,5 (кВт)
QМ 42,5 0, 62 26,35 (квар)

30.

6. Нагрузка жилого микрорайона.
PЖМ 5 186,39 7 48 40 64, 4 42,5 1414,85 (кВт)
QЖМ 5 46,97 7 13,92 40,8 12,88 26,35 412,32 (квар)
English     Русский Правила