488.72K

ПЭЭ. Семинар 3

1.

Задача №7
Выбрать двигатель механизма подъема мостового
крана при исходные данных:
Максимальная масса поднимаемого груза GH = 10 т.
Масса подъемного крюка GК = 0,5 т.
Высота подъема Н = 16 м.
Скорость подъема vп = 8 м/мин.
КПД = 0,75.
Время паузы t0 = 1,2 мин.
Синхронная скорость nС = 1000 об/мин.
Напряжение UН = 380 В.

2.

Решение:
1. Время работы двигателя:
0,75 Н


0,75 16

1,5 мин
8
2. Продолжительность включения:
tP
ПВР
100%
tP t0

3.

1,5
ПВР
100% 55,6%
1,5 1, 2
Принимаем
номинальную
включения равную 60%:
продолжительность
ПВН 60%
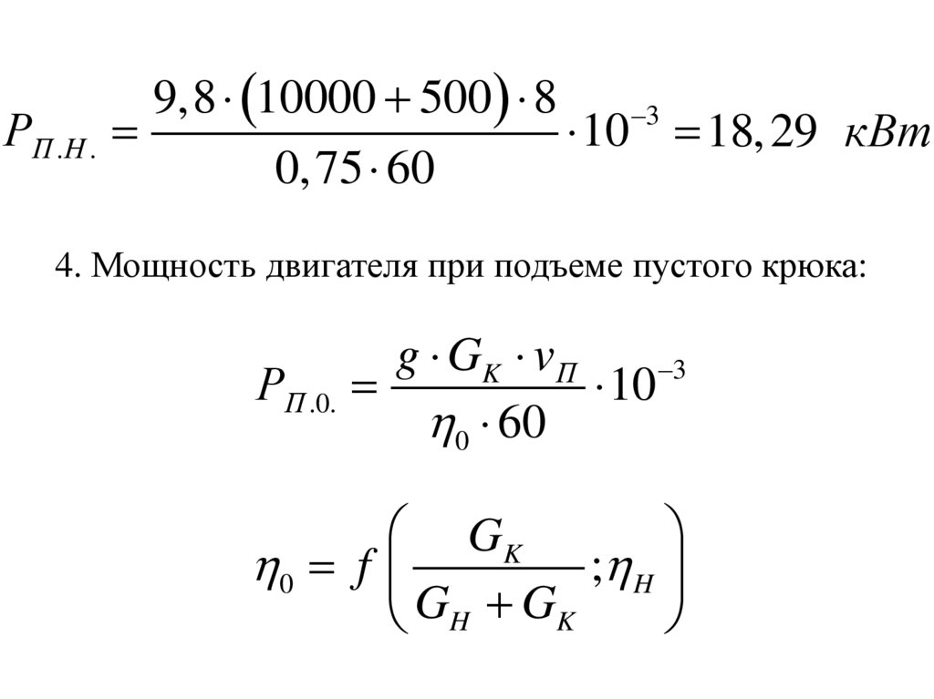
3. Мощность двигателя при подъеме груза:
g GН GK v П
3
РП . Н .
10
Н 60

4.

9,8 10000 500 8
3
РП . Н .
10 18, 29 кВт
0,75 60
4. Мощность двигателя при подъеме пустого крюка:
g GK v П
3
РП .0.
10
0 60
GK
0 f
; H
GH GK

5.

GK
500
4,76%
GH GK 10000 500
H 75%

6.

~ 20%
4,8%

7.

9,8 500 8
3
РП .0.
10 3, 27 кВт
0, 20 60
5. Мощность двигателя при спуске груза:
g GН GK v П
1 3
РС . Н .
2
10
60
Н
РС . Н .
9, 8 10000 500 8
60
2
1
0, 75
3
10 9,15 кВт

8.

6. Мощность двигателя при спуске пустого крюка:
3
g GK v П 1
РС .0.
2 10
60
0
9,8 500 8 1
3
РС .0.
2 10 1,96 кВт
60
0, 2
7. Определение эквивалентной мощности двигателя:
РЭКВ
Р
2
П .Н .
Р
2
П .0.
Р
4
2
С.Н .
Р
2
С .0.
ПВР
ПВН

9.

18, 29 3, 27 9, 15 1, 96
2
P
ЭКВ
2
2
2
4
55, 6
10, 01 кВт
60
8. Номинальная мощность двигателя:
PНДВ K З РЭКВ
K З 1,1 1, 4
K З 1, 25
PНДВ 1, 25 10,01 12,51 кВт

10.

Принимаем двигатель на напряжение 380 В с
номинальной мощностью 15 кВт с параметрами:
М МАКС 471 Н
nН 955 об / мин

11.

9. Нагрузочная диаграмма:
19
18
17
16
15
14
13
12
11
10
9
8
7
6
5
4
3
2
1
P, кВт
PT.H.
PH
PЭКВ
PС.Н.
PП.0.
PС.0.
1
2
3
4
5
6
7
8
9
10
t, мин

12.

Так как номинальная мощность двигателя меньше, чем
одна из расчетных, то необходима проверка на
перегрузку:
0,7 М МАКС . ДВ М СТ . ДВ.
РП . Н .
М СТ . ДВ. 9550

18, 29
М СТ . ДВ. 9550
182,9 Н
955
0,7 471 329,7 Н 182,9 Н
Условие выполняется

13.

Задача №8
Рассчитать мощность электродвигателя вентилятора и
выбрать двигатель при следующих исходных данных::
Производительность Q = 0,9 м3/с.
Давление Н = 7240 Па.
В = 0,8.
П = 0,9.
n = 3000 об/мин.

14.

Решение:
Q H
3
РРАСЧ k З
10
В П
0,9 7240
3
РРАСЧ 1,1
10 9,955 кВт
0,8 0,9
Принимаем двигатель на напряжение 380 В с
номинальной мощностью 11 кВт

15.

Задача №9
Оценить возможность использования трехфазного
асинхронного короткозамкнутого двигателя, параметры
которого
приведены
в
таблице,
в
электротехнологической
установке
и
определить
коэффициенты его загрузки при следующих параметрах
режима работы:
1. Рабочее напряжение электроустановки: 380 В.
2. Максимальная электрическая нагрузка двигателя
составляет:
PРМ = 20 кВт.
QРМ = 25 квар.
3. Режим работы электродвигателя: длительный, без
перегрузок.

16.

Рндв, кВт
nн, об/мин
сosφ
Uндв
30
980
0,92
0,9
380
Решение:
1. Проверка по напряжению:
U НДВ UУСТ
380 В 380 В

17.

2. Проверка по мощности:
РНДВ РРМ
30 кВт 20 кВт
3. Проверка по току:
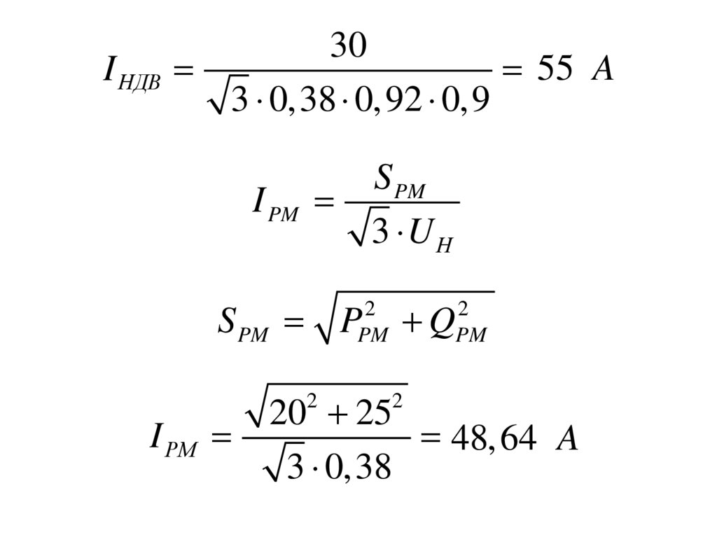
I НДВ I РМ
I НДВ
РНДВ
3 U НДВ cos

18.

30
I НДВ
55 A
3 0,38 0,92 0,9
S PM
I PM
3 U Н
S PM P
2
PM
Q
2
PM
20 25
I РМ
48,64 A
3 0,38
2
2

19.

55,05 A 48,64 A
4. Коэффициент загрузки по активной мощности:
РРМ
K
РНДВ
Р
З
20
K
0,67
30
Р
З

20.

5. Коэффициент загрузки по току:
I РМ
K
I НДВ
I
З
48,64
K
0,88
55,05
I
З
English     Русский Правила