1.12M
Категория: ФизикаФизика

8_лекция_Взаимная_индукция_Влияние_МП_на_размыкание_МП_в_веществе (1)

1.

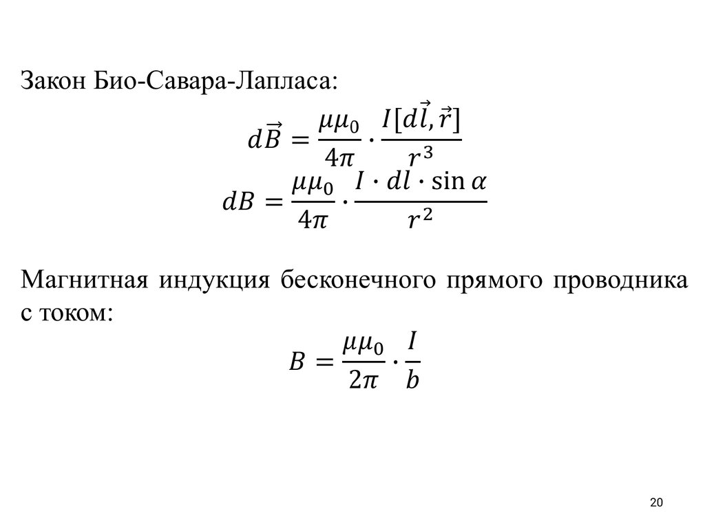
Взаимная индукция
Рассмотрим два контура:
1

2.

2

3.

3

4.

Трансформатор является типичным примером
двух связанных контуров.
4

5.

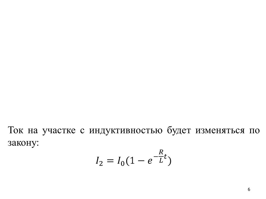
Влияние самоиндукции на ток при замыкании
и размыкании цепи, содержащей
индуктивность
5

6.

6

7.

7

8.

2 случай.
8

9.

9

10.

В обоих случаях, чем больше индуктивность, тем
медленнее изменяется ток в цепи.
10

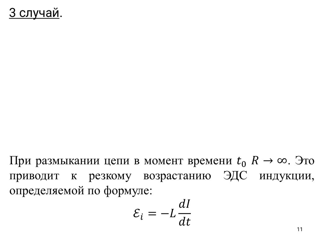
11.

3 случай.
11

12.

12

13.

Магнитное поле в веществе
В веществе магнитное поле возбуждается не
только эл. токами, но и движениями заряженных
частиц внутри молекул (атомов).
Магнетизм вещества обусловлен:
1) Орбитальным движением электронов вокруг
ядер;
2) Собственным вращением электронов (спин);
3) Собственным вращением ядер.
13

14.

Обычно из-за хаотического движения частиц, их
собственные магнитные поля компенсируют друг
друга.
При наложении внешнего МП атомы
ориентируются в направлении этого поля, и тогда
компенсация нарушается. Говорят, что тело
намагничено.
Тела, способные намагничиваться, называются
магнетиками.
14

15.

По степени вещества намагничиваться, его делят
на три группы:
1) Если магнитное поле слабо усиливается в
веществе, то его называют парамагнетиком;
2) Если ослабевает, то диамагнетиком;
3) Если магнитное поле значительно усиливается,
то ферромагнетиком. К ним относятся железо,
никель, кобальт, их сплавы и др.
15

16.

Ферромагнетики могут сохранять магнитные
свойства и в отсутствие внешнего поля,
представляя собой постоянные магниты.
16

17.

17

18.

18

19.

19

20.

20

21.

21

22.

22

23.

23

24.

24

25.

Все микротоки внутри тела компенсируют друг
друга:
И остаются только микротоки сосредоточенные на
поверхности (этот рисунок можно не рисовать):
25

26.

26

27.

27

28.

28

29.

29

30.

30
English     Русский Правила