1. Сопротивление в цепи переменного тока
5 Работа и мощность переменного тока
901.00K
Категория: ФизикаФизика

электромагнитные колебания

1.

Сегодня: пятница, 19 декабря 2025 г.
Тема ЭЛЕКТРОМАГНИТНЫЕ КОЛЕБАНИЯ
1 Переменный ток
2 Свободные колебания в электрическом
контуре без активного сопротивления
3 Свободные затухающие электромагнитные
колебания
4 Вынужденные электрические колебания
5 Работа и мощность переменного тока
1

2.

1 Переменный ток
При рассмотрении электрических колебаний
приходится иметь дело с токами, изменяющимися
во времени – переменными токами:
I = I0 sin( t + )
Закон Ома и вытекающие из него правила
Кирхгофа были установлены для постоянного тока.
Однако они остаются справедливыми и для
мгновенных значений изменяющегося тока.
2

3.

Электромагнитные сигналы распространяются
по цепи со скоростью света с.
• Пусть l – длина электрической цепи.
• Время распространения сигнала в данной цепи
t l / c.
• Если t T то такие токи называются
квазистационарными (Т – период колебаний тока).
• При этом условии мгновенное значение силы
тока во всех участках цепи будет постоянным.
• Для частоты f 50 Гц условие
квазистационарности будет выполняться при
длине цепи ~ 100 км.
• Рассматривая в дальнейшем электрические колебания,
3
мы будем считать, что токи квазистационарны.

4. 1. Сопротивление в цепи переменного тока

Ток в цепи I = I0 sin t ;
По закону Ома:
U = IR = I0 R sin t - напряжение
изменяется синфазно с током;
U0 = I0 R - амплитуда напряжения.
С, L
пренебрежимо малы
Векторная диаграмма напряжения на сопротивлении:

5.

2. Емкость в цепи переменного тока
R 0, L 0
I = I0 sin t,
dq
По определению I
dt
Ток в цепи:
Заряд конденсатора:
1
RC
C
- емкостное
сопротивление
q
I0
cos t
I0
I0
q
U
cos t
sin t
C
C
C
2
Напряжение отстает по фазе от тока
на π/2
-амплитуда
I
U 0
0
C
напряжения

6.

3. Индуктивность в цепи переменного тока
Рассмотрим цепь с R 0
при наличии переменного тока в катушке
возникает ЭДС самоиндукции: L dI
C
dt
По закону Ома для участка цепи с ЭДС:
U = IR – εC = - εC
RL L
индуктивное
сопротивление
dI
U L LI0 sin t
dt
2
Напряжение опережает по фазе ток на π/2
U 0 I 0 L -амплитуда напряжения

7.

4. Закон Ома для переменного тока
Напряжение при
последовательном
соединении R, L, C :
U U U R UC U L
1 - реактивная
Сумма U 0C U 0 L U p I 0 L
составляющая
C напряжения
U0R U a I0 R
- активная составляющая
напряжения

8.

Результирующее
колебание:
U = U0 sin ( t + )
Фаза:
1
U p L C
tg
Ua
R
U 0 I 0 Rпол
- закон Ома для переменного тока
Амплитуда напряжения: U 0 I 0
1
R L
C
2
2

9.

Полное
сопротивление
цепи
переменному току (импеданс) :
U0
1
2
Rполн
R L
I0
C
2
R – активное (омическое) сопротивление
1
Х = L
C
- реактивное сопротивление
R – активное сопротивление отвечает за потерю
мощности в цепи.
X
– реактивное сопротивление, определяет
величину энергии, пульсирующей в цепи с частотой 2ω.

10.

2 Свободные колебания в электрическом
контуре без активного сопротивления
Цепь, содержащая индуктивность (L) и ёмкость (С)
называется колебательным контуром.
Колебания в контуре можно вызвать либо зарядив
конденсатор, либо вызвав в индуктивности ток.
Т.к. R=0, то полная энергия контура E=const 10

11.

Если энергия конденсатора равна нулю (потенц. энергия), то
11
энергия магнитного поля максимальна (кинетич.) и наоборот...

12.

Из сопоставления электрических и механических
2
колебаний следует, что:
q
• энергия электрического поля ЕЭ
2C
аналогична потенциальной энергии упругой деформации
2
LI
• энергия магнитного поля
ЕМ
2
•аналогична кинетической энергии;
• Индуктивность L играет роль массы т
• 1/С – роль коэффициента жесткости k
• Заряду q соответствует смещение маятника х
• Силе тока I ~ скорость υ
• Напряжению U ~ ускорение а
12

13.

В соответствии с законом Кирхгофа (и законом
сохранения энергии)
q
dI
L
C
dt
R=0
dq
I
,
dt
2
d q 1
q 0
2
dt
LC
dI
Ei L ,
dt
Вновь мы получили диф. ур. второго порядка:
d 2q
2
0 q 0,
2
dt
0
1
LC
Собственная
частота
контура
Решение уравнения - гармоническая функция:
q qm cos( 0t )
13

14.

q qm cos( 0t )
Таким образом, заряд на обкладке конденсатора
изменяется по гармоническому закону с частотой
ω0 – собственная частота контура.
Период колебаний определяется по формуле
Томсона:
1 2
T
2 LC
T 2 LC
0
14

15.

qm
U
cos 0t U m cos 0t
C
Um Im
L
C
Закон Ома
для контура
Напряжение
на
конденсаторе
L
– волновое
C сопротивл.
[Ом].
Ток в цепи:
dq
I
0 qm sin 0t I m cos 0t
dt
2
I m 0 qm
Амплитуда тока
На емкости ток опережает напряжение на π/2.
На индуктивности наоборот напряжение
опережает ток на π/2.
15

16.

3 Свободные затухающие электрические
колебания
Всякий реальный контур обладает активным
сопротивлением R. Энергия, запасенная в
контуре, постепенно расходуется в этом
сопротивлении на нагревание, вследствие чего
колебания затухают.
16

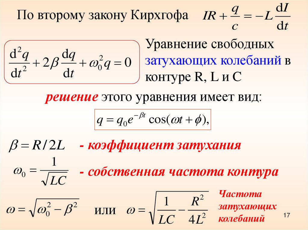
17.

По второму закону Кирхгофа
q
dI
IR L
c
dt
Уравнение свободных
d q
dq
2
2
0 q 0 затухающих колебаний в
2
dt
dt
контуре R, L и C
решение этого уравнения имеет вид:
2
q q0 e
t
cos( t ),
R / 2L - коэффициент затухания
0
1
LC
2
0
- собственная частота контура
2
или
2
1
R
2
LC 4 L
Частота
затухающих
17
колебаний

18.

Вид затухающих колебаний заряда q и тока I:
q q0 e t cos( t )
18

19.

A(t )
T Декремент
е
затухания
A(t T )
A( t )
ln
T
A( t T )
Логарифмический декремент
19
затухания

20.

R
Т.к. коэффициент затухания
2L
2
Период затух. колебаний T
;
Тогда
R
T
L
R, L, ω – определяются параметрами контура,
следовательно, и θ является характеристикой
контура.
2
2
Если затухание невелико
0
0
1
,
LC
C
R
L
20

21.

Добротность колебательного контура Q
определяется как величина, обратно
пропорциональная θ (Чем меньше
Q
затухание, тем выше добротность)
1
Время релаксации– время за которое
амплитуда колебаний уменьшается в е раз
1
Ne
T T
Число колебаний, совершаемых
за время релаксации
1

W
Q 2
W
то
Q N е
W – энергия контура в данный момент,
ΔW – убыль энергии за один период, следующий
21
за этим моментом

22.

При 2 02 , т.е. при
(Т ):
R / 4 L 1 / LC
2
2
Колебаний не будет
q
0
t
апериодический разряд
Сопротивление контура, при котором колебательный
процесс переходит в апериодический, называется
критическим сопротивлением:
2
Rk
2
4L
1
LC
L
Rk 2
C
Критическое
сопротивление
22

23.

4 Вынужденные электрические колебания
К контуру, изображенному на рис. подадим
переменное напряжение U : U U m cos t
2
Um
d q
dq
2
2
0 q
cos t
2
dt
dt
L
уравнение вынужденных электрических колебаний
23

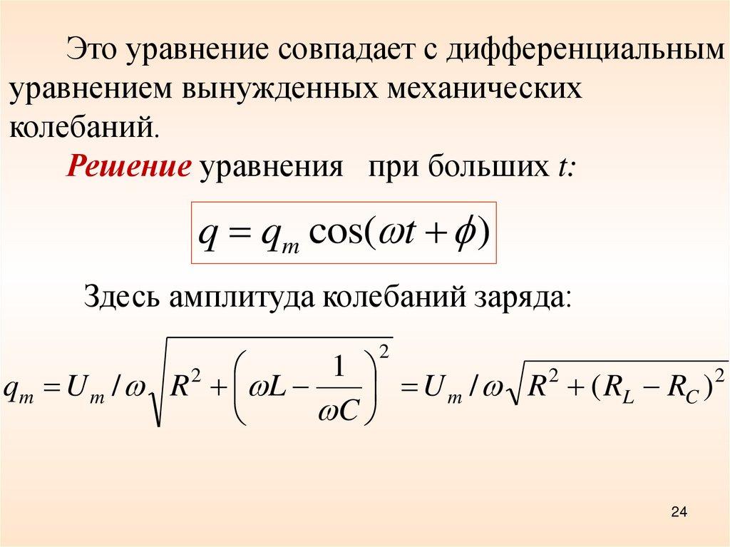
24.

Это уравнение совпадает с дифференциальным
уравнением вынужденных механических
колебаний.
Решение уравнения при больших t:
q qm cos( t )
Здесь амплитуда колебаний заряда:
2
1
2
2
qm U m / R L
U
/
R
(
R
R
)
m
L
C
C
2
24

25.

Величина
1
Z R L
C
2
2
а величина
1
X RL RC L
C
называется полным
сопротивлением цепи
(импеданс),
– реактивным
сопротивлением.
R – активное сопротивление отвечает за
потерю мощности в цепи.
X – реактивное сопротивление, определяет
величину энергии пульсирующей в цепи с
25
частотой 2ω.

26.

Резонанс напряжений (последовательный резонанс)
При последовательном
соединении R, L, С, при
L
рез
2
0 2
2
1
C
– наблюдается резонанс.
При этом угол
сдвига фаз между током и
напряжением обращается
в нуль (φ = 0) и
Z R
Тогда
U U R , а UC и UL одинаковы по амплитуде
и противоположны по фазе. Такой вид резонанса называется
26
резонансом напряжения или последовательным резонансом.

27.

L
1 L
U L рез U C рез
Im
U m QUm
C
R C
Таким образом, при последовательном резонансе,
на ёмкости можно получить напряжение с амплитудой
QU U
в узком диапазоне частот.
Этот эффект широко используется в различных
27
усилительных устройствах.

28.

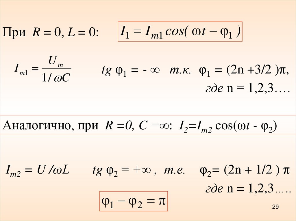
Резонансом токов (параллельный резонанс).
В цепях переменного тока содержащих
параллельно включенные ёмкость и индуктивность
наблюдается другой тип резонанса:
I1 I m1 cos( t 1 )
I2=Im2 cos(ωt - φ2)
рез
1
LC
1 2
I mC 0
I mL
28

29.

При R = 0, L = 0:
Um
I m1
1 / C
I1 I m1 cos( t 1 )
tg φ1 = - ∞ т.к. φ1 = (2n +3/2 )π,
где n = 1,2,3….
Аналогично, при R =0, C =∞: I2=Im2 cos(ωt - φ2)
Im2 = U /ωL
tg φ2 = +∞ , т.е.
1 2
φ2= (2n + 1/2 ) π
где n = 1,2,3…..
29

30.

Из сравнения выражений вытекает, что
разность фаз в ветвях цепи 1 2 , т.е. токи
противоположны по фазе
1
I m I m1 I m 2 U m C
L
1
Если рез
,
LC
то
I m1 I m 2
и
Im 0
Ёмкость конденсатора можно подобрать так, что в
результате резонанса ток в подводящих цепях резко
уменьшается, зато ток через индуктивность
возрастает.
30

31.

рез
1
LC
Явление уменьшения амплитуды тока во внешней
цепи и резкого увеличения тока в катушке
индуктивности,
при
приближении
частоты
приложенного напряжения ω к ωрез называется резонансом
токов, или параллельным резонансом.
(Используется в резонансных усилителях, приемниках,
а также в индукционных печах для разогрева металла).31

32. 5 Работа и мощность переменного тока

1. При наличии только активного сопротивления:
(вся работа переходит в тепло):
Напряжение на концах участка цепи: U = U0 sin t
Переменный ток в цепи: I = I0 sin t
Мгновенное значение мощности: Pt = IU = I0 U0 sin2 t
32

33.

Работа переменного тока за dt:
A = Pt dt = Im Um sin2 t dt
Работа переменного тока за период Т:
1
А I mU mT
2
1
Cредняя мощность P I mU m или
2
1 2
P RIm
2
Действующие (или эффективные) значения тока и
напряжения:
Im
I
2
Um
U
2
33

34.

При наличии реактивного сопротивления
- колебания
мгновенной
мощности с
переменой знака
(средняя
мощность
уменьшается)
1
Работа переменного тока за период Т: А I mU mTcos
2
Cредняя мощность: P АТ 1 I mU mcos
Т 2
Cos - коэффициент мощности.
При сos = 0 Р = 0

35.

Колебания
механические
Дифференциальное уравнение
Масса
Коэффициент
жесткости
электромагнитные
R
1
r
k
q 0
x x x 0 Дифференциаль- q q
L
LC2
m
m2
ное уравнение
q 2 q 0 q 0
x 2 x 0 x 0
m
Индуктивность
катушки
L
k
Обратная
величина емкости
1
C
Заряд
q qm sin( t )
dx / dt
Сила тока
I dq / dt
Потенциальная
энергия
kx 2
U
2
Энергия электрич.
поля
q 2 CU 2

2C
2
Кинетическая
энергия
m 2
K
2
Энергия
магнитного поля
LI 2
WM
2
Смещение
x xm sin( t )
Скорость

36.

k
m
Собств. частота
пружинного
маятника
0
Период колебаний
T 2 m / k
Циклич. частота
затухающих
колебаний
k r
m 2m
Коэффициент
затухания
2
r
2m
Собств. частота
колебательного
контура
0
Период колеб.
Формула Томсона
T 2 LC
Циклич. частота
затухающих
колебаний
1
LC
1
R2
2
LC 4 L
Коэффициент
затухания
R
2L
Логарифмич.
декремент
затухания
A( t )
ln
T
A( t T )
Логарифмич.
декремент
затухания
T πR
Добротность
пружинного
маятника
1
Q
km
r
Добротность
колебательного
контура
Q
Резонансная
частота
рез 02 2 2
Резонансная
частота
C
L
1 L
R C
рез 02 2 2
English     Русский Правила