Лекция
Неопределенный интеграл ( основные понятия)
Некоторые интегралы
Непосредственное интегрирование
Замена переменной в неопределенном интеграле
Замена переменной в неопределенном интеграле
Замена переменной в неопределенном интеграле
Замена переменной в неопределенном интеграле
Интегрирование по частям
Интегрирование по частям
Интегрирование по частям
Интегрирование по частям
Интегрирование по частям
Интегрирование по частям
Интегрирование по частям
Интеграл от выражений, содержащих квадратный трехчлен.
Интеграл от выражений, содержащих квадратный трехчлен.
Интеграл от выражений, содержащих квадратный трехчлен.
Интеграл от выражений, содержащих квадратный трехчлен.
279.95K
Категория: МатематикаМатематика

Лекция Неопр инт и методы инт

1. Лекция

НЕОПРЕДЕЛЕННЫЙ ИНТЕГРАЛ.
МЕТОДЫ ИНТЕГРИРОВАНИЯ

2. Неопределенный интеграл ( основные понятия)

Определение: Функция F(x) называется первообразной функцией
для функции f(x) , если в любой точке этого отрезка верно равенство:
F‫(י‬x)=f (x)
Надо отметить, что первообразных для одной и той же функции может быть
бесконечно много. Они будут отличаться друг от друга на некоторое постоянное
число С,
т.е. F1(x) = F2(x) + C.
Определение: Неопределенным интегралом функции f(x) называется
совокупность первообразных функций F(x) + C.
Записывают:
)
dx
F
(
x
)
C
;
f(x
f (x) – подынтегральная функция, dx- дифференциал переменной
интегрирования х.

3. Некоторые интегралы

x 1
C
,
1
1
x
dx
1) Степенная функция
=
2) Экспонента
dx
3) x = ln |x| +C .
x
e
dx

1
lnx =и
x
= ex +C
1
1
ln( x) = ( 1 ) =
x
x

1
dx= 1/4 lnI4x-1I+C
Примеры.1. xdx х2/2+C 4.
4 x 1
2. 5dx 5 х С
2 +5x +C
• 3. (2 х 3)dx х2 -3х + C 5.
=2х
(4x 5)dx

4. Непосредственное интегрирование

2
1
x
4 x 1=
Найти интегралы 1)
( x 4 )dx
dx
x
= х2/2-4x+ln|x|+C
x
2x-1+C
2)
1/2·
e
2 x 1
dx 2х4/4- х3 +С= х4/2- х3 +С
3) e
3
2
4) (2 х 3х )dx
хdx 2 / 3 х С
3
5)
4
(
5
x
1
)
3dx
(
5
x
1
)
С
20

5. Замена переменной в неопределенном интеграле

Пусть дан интеграл f x dx , пусть функция f x
x t непрерывна на интервале a, b и
- непрерывно дифференцируема на интервале , .
В
силу
свойства
инвариантности
неопределенного интеграла можно записать
f x dx f t t dt ,
t монотонна.
(1)

6. Замена переменной в неопределенном интеграле

Пусть
f t t dt F t c
(2)
Чтобы
вернуться
к переменной х нужно из
уравнения x t выразить t через х и подставить в
(2).
Если x t не является монотонной, то возвращение
от t к х может быть сопряжено с большими
трудностями. Поэтому формулу (1) применяют для
монотонных функций.

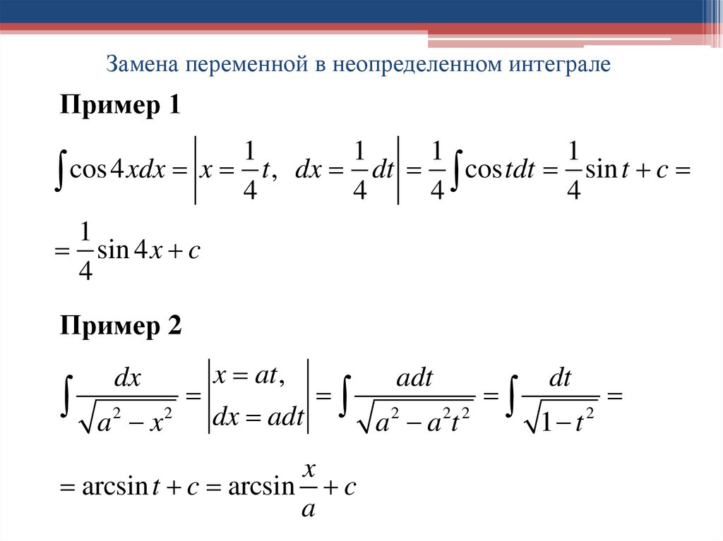
7. Замена переменной в неопределенном интеграле

Пример 1
1
1
1
1
cos 4 xdx x 4 t , dx 4 dt 4 cos tdt 4 sin t c
1
sin 4 x c
4
Пример 2
x at ,
adt
dt
a 2 x 2 dx adt
a 2 a 2t 2
1 t2
dx
x
arcsin t c arcsin c
a

8. Замена переменной в неопределенном интеграле

Замечание. На практике часто замену делают не в
виде x t , а в виде t x .
Пример 3
ln x t
3
3
dx
t
ln x
2
ln x x dx dt t dt 3 c 3 c
x
2

9. Интегрирование по частям

Пусть дан интеграл вида UdV , где U U x , V V x
- непрерывно дифференцируемые функции.
Рассмотрим
d UV UdV VdU UdV d UV VdU
проинтегрируем обе части равенства
или
UdV d UV VdU ,
UdV UV VdU
формула интегрирования по частям

10. Интегрирование по частям

Пусть Pn x - многочлен степени n. Методом
интегрирования по частям можно вычислить,
например, интегралы вида:
1 группа
1) Pn x cos axdx, U Pn x
P0 a
2) Pn x sin axdx, U Pn x
P1 ax b
3) Pn x e dx, U Pn x
P3 ax bx cx d
4) Pn x a dx, U Pn x
...................................
ax
bx
P2 ax 2 bx c
3
2

11. Интегрирование по частям

2 группа
1) Pn x ln axdx, U ln ax
2) Pn x arcsin axdx, U arcsin ax
3) Pn x arctg axdx, U arctg ax
4) Pn x arccos axdx, U arccos ax

12. Интегрирование по частям

3 группа
1) e ax cos bxdx
3) cos ln x dx
2) e ax sin bxdx
4) sin ln x dx
Обозначая любой из интегралов этой группы через
I и производя двукратное интегрирование по частям,
мы составим для I уравнение первого порядка.

13. Интегрирование по частям

UdV UV VdU
Пример 1
xe dx
x
U x
dU dx
dV e x dx V e x
xe x e x dx xe x e x c
Пример 2
dx
U arctg x dU
xdx
2
1 x x arctg x
2
arctg xdx
1 x
dV dx
V x
1
x arctg x ln 1 x 2 c
2

14. Интегрирование по частям

Пример 3
x
x
U
e
dU
e
dx
x
x
x
e
cos
xdx
e
sin
x
e
sin xdx
dV cos xdx V sin x
U e x dU e x dx
e x sin x e x cos x e x cos xdx c1
dV sin xdx V cos x
2 e cos xdx e sin x cos x c1
x
x
1 x
e cos xdx 2 e sin x cos x c
x

15. Интегрирование по частям

Замечание. Три перечисленные группы не
исчерпывают
всех
интегралов,
берущихся
посредством интегрирования по частям.
Пример 4
U x dU dx
xdx
cos2 x dV dx V tg x x tg x tg xdx
cos 2 x
d cos x
x tg x
x tg x ln cos x c
cos x

16. Интеграл от выражений, содержащих квадратный трехчлен.

Рассмотрим интегралы вида:
Ax B
I1 2
dx
ax bx c
I2
Ax B
ax 2 bx c
dx
Эти интегралы сводятся к табличным интегралам с
помощью подстановки
b
x
t dx dt ,
2a
или применяется
дифференциала.
метод
подведения
под
знак

17. Интеграл от выражений, содержащих квадратный трехчлен.

b
x
t dx dt
2a
Пример 1
5
x 1 t
5t 1 dt
5x 4
dx x t 1
x2 2 x 5
t2 4
dx dt
tdt
t2 4
2
d
t
4
dt
5
dt
t2 4 2
t2 4
t2 4
5 t 2 4 ln t t 2 4 c
5 x 2 2 x 5 ln x 1 x 2 2 x 5 c

18. Интеграл от выражений, содержащих квадратный трехчлен.

Второй способ:
d x 2 2 x 5 2 x 2 dx
5
2
x
2
1
5x 4
2
dx
x2 2x 5
x2 2x 5
2
d
x
5 2 x 5
2
2
x 2x 5
d x 1
x 1 4
2
5 x 2 2 x 5 ln x 1 x 2 2 x 5 c

19. Интеграл от выражений, содержащих квадратный трехчлен.

Пример 2
d x 2
dx
x2 4 x 5 x 2 2 1 arctg x 2 C
Пример 3
dx
5 4x x
2
d x 2
x 2
arcsin
C
2
3
9 x 2
5 4 x x2 x2 4 x 5 x 2 4 x 4 9
9 x 2
2
English     Русский Правила