Процессы и аппараты химической технологии
Абсорбция
Схема абсорбционной установки
Расчет абсорбционных колон
Расход поглотителя
Расход поглотителя
Выбор контактного устройства
Расчет скорости газа абсорбционной насадочной колонны
Расчет скорости газа абсорбционной насадочной колонны
Расчет скорости газа абсорбционной насадочной колонны
Расчет скорости газа абсорбционной тарельчатой колонны
Расчет скорости газа абсорбционной тарельчатой колонны
Определение скорости пара и диаметра колонны (ТК)
Определение скорости пара и диаметра колонны
Задачи
1.59M
Категория: ХимияХимия

практика 3_ТМО

1. Процессы и аппараты химической технологии

ПРАКТИКА 3. АБСОРБЦИЯ

2. Абсорбция

Абсорбцией называют процесс поглощения газов или паров из газовых или парогазовых смесей
жидкими поглотителями (абсорбентами).
При физической абсорбции поглощаемый газ (абсорбтив) не взаимодействует химически с
абсорбентом. Если же абсорбтив образует с абсорбентом химическое соединение, то процесс
называется хемосорбцией.
Физическая абсорбция в большинстве случаев обратима. На этом свойстве абсорбционных
процессов основано выделение поглощенного газа из раствора – десорбция.
Сочетание абсорбции с десорбцией позволяет многократно применять поглотитель и выделять
поглощенный компонент в чистом виде. Во многих случаях проводить десорбцию не обязательно, так
как абсорбент и абсорбтив представляют собой дешевые или отбросные продукты, которые после
абсорбции можно вновь не использовать (например, при очистке газов).

3. Схема абсорбционной установки

Исходная газовая смесь подается в нижнюю часть
абсорбционной колонны К-1, а одновременно сверху
поступает свежий (или регенерированный) поглотитель.
Инертные компоненты газовой смеси отводятся с
верхней части колонны, а с куба аппарата выводится поток
насыщенного поглотителя, который поступает через
теплообменник Т-1 и подогреватель П-1 в десорбционную
колонну Д-1. Регенерация осуществляется за счет подвода
тепла в нижнюю часть колонны Д-1, или за счет ввода
водяного пара. Регенерированный поглотитель, охлаждается
в теплообменнике Т-1 и холодильнике Х-1, возвращается в
аппарат К-1.

4. Расчет абсорбционных колон

Схема расчета абсорбционной колонны

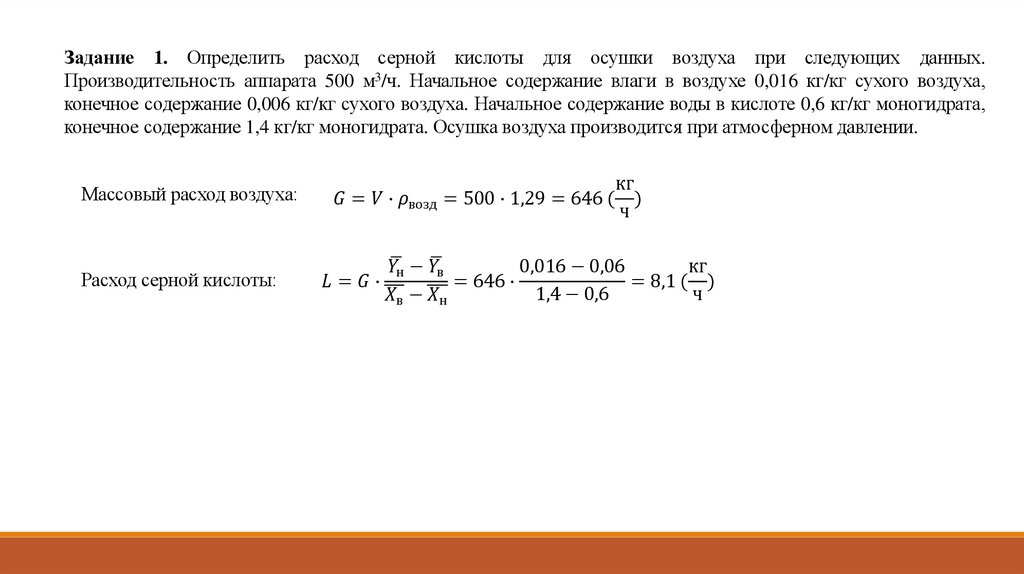
5. Расход поглотителя

Расход поглотителя определяется из материального баланса процесса абсорбции, составленного
с учетом закона сохранения масс: количество компонента, передаваемого при рассматриваемом
массообменном процессе из одной фазы в другую, равно убыли компонента в газовой фазе и
приросту его в жидкой фазе. Для абсорберов, осуществляющих массообменный процесс в
противотоке или в прямотоке, уравнение материального баланса имеет вид:
М =
English     Русский Правила