Анализ Внешней среды
Вопросы темы:
Типы границ рынка
PEST-анализ
(P) POLITICAL — политические факторы внешней среды
(E) ECONOMICAL — экономические факторы внешней среды
(S) SOCIO-CULTURAL — социально-культурные факторы внешней среды
(T) TECHNOLOGICAL — технологические факторы внешней среды
PEST – анализ тенденций, имеющих значение для стратегии организации
Пример оценки реальной значимости PEST — факторов
Сводная таблица PEST анализа
Метод «5 х 5»
Перечень из 4 вопросов и матрица «вероятность-воздействие»
Модель пяти сил конкуренции М. Портера
Ключевые факторы, характеризующие степень остроты конкурентной борьбы в той или иной отрасли
Показатели монопольной власти
Коэффициент Бэйна (норма экономической прибыли)
Коэффициент Лернера
Поскольку в долгосрочном периоде в условиях равновесия предельные издержки (МС) равны средним (АС), то индекс Лернера можно
Индекс Лернера показывает также долю монопольной прибыли (Пm) от общей выручки (TR)
Вариант расчета индекса Лернера
Коэффициент Тобина (q Тобина) связывает рыночную стоимость фирмы (измеряемой рыночной ценой ее акций) с восстановительной
qТобина> 1 - свидетельство полученной или ожидаемой положительной экономической прибыли
Коэффициент Попандреу
Коэффициент монопольной власти Папандреу
Концентрация продавцов на рынке и ее показатели
Рыночная концентрация определяется двумя основными параметрами:
Предположим для дальнейшей характеристики показателей концентрации, что:
Коэффициент концентрации- это сумма рыночных долей крупнейших фирм, действующих на рынке:
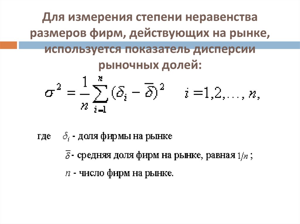
Для измерения степени неравенства размеров фирм, действующих на рынке, используется показатель дисперсии рыночных долей:
Индекс Нерфиндаля-Хиршмана (HHI) определяется как сумма квадратов долей всех фирм, действующих на рынке:
Индекс Джини
Причины того или иного уровня рыночной концентрации
В анализе отраслевых рынков важным является
Анализ конкурентов. Стратегические группы (пример).
Рекомендуемая литература
Дополнительная литература:
503.70K
Категория: ЭкономикаЭкономика

Лекция+2

1. Анализ Внешней среды

АНАЛИЗ ВНЕШНЕЙ СРЕДЫ
Лекция 2.
Ярошевич Н.Ю. к.э.н., доцент

2. Вопросы темы:

1.
2.
3.
Границы рынка
Методы анализа внешней среды
Анализ стратегических групп

3. Типы границ рынка

Продуктовые границы - отражают способность
товаров заменять друг друга в потреблении.
Временные границы - характеризуют
исследуемый временной интервал, а также
границы эксплуатации продаваемого товара.
Локальные границы - определяют
пространственные границы рынка.

4. PEST-анализ

Факторы «P» (Political) — это факторы
политико-правового окружения
Факторы «E» (Economic) — это факторы
экономического окружения
Факторы «S» (Social) — это факторы
социального окружения
Факторы «T» (Technological) — это факторы
технологического окружения

5. (P) POLITICAL — политические факторы внешней среды

Факторы влияния политической среды на рынок
Устойчивость политической власти и существующего правительства
Бюрократизация и уровень коррупции
Налоговая политика (тарифы и льготы)
Свобода информации и независимость СМИ
Тенденции к регулированию или дерегулированию отрасли
Количественные и качественные ограничения на импорт, торговая политика
Стремление к протекционизму отрасли, наличие государственных компаний в отрасли
Степень защиты интеллектуальной собственности и закон об авторском праве
Антимонопольное и трудовое законодательство
Законодательство по охране окружающей среды
Будущее и текущее законодательство, регулирующее правила работы в отрасли
Вероятность развития военных действий в стране

6. (E) ECONOMICAL — экономические факторы внешней среды

Факторы влияния экономической среды на рынок
Темпы роста экономики
Уровень инфляции и процентные ставки
Курсы основных валют
Уровень безработицы, размер и условия оплаты труда
Уровень развития предпринимательства и бизнес-среды
Кредитно-денежная и налогово-бюджетная политика
страны
Уровень располагаемых доходов населения
Степень глобализации и открытости экономики
Уровень развития банковской сферы

7. (S) SOCIO-CULTURAL — социально-культурные факторы внешней среды

(S) SOCIO-CULTURAL — социальнокультурные факторы внешней среды
Факторы влияния социально-культурной среды на рынок
Уровень здравоохранения и образования
Отношение к импортным товарам и услугам
Отношение к работе, карьере, досугу и выходу на пенсию
Требования к качеству продукции и уровню сервиса
Культура формирования накоплений и кредитования в обществе
Образ жизни и привычки потребления
Развитие религии и прочих верований
Отношение к натуральным и экологически-чистым продуктам
Темпы роста населения
Уровень миграции и иммиграционные настроения
Поло-возрастная структура населения и продолжительность жизни
Социальная стратификация в обществе, меньшинства
Размер и структура семьи

8. (T) TECHNOLOGICAL — технологические факторы внешней среды

Факторы влияния технологической среды на рынок
Уровень инноваций и технологического развития
отрасли
Расходы на исследования и разработки
Законодательство в области технологического
оснащения отрасли
Развитие и проникновение интернета, развитие
мобильных устройств
Доступ к новейшим технологиям
Степень использования, внедрения и передачи
технологий

9. PEST – анализ тенденций, имеющих значение для стратегии организации

Политика
Экономика
P
E
1.
Выборы Президента РФ
1.
Общая характеристика экономической
ситуации (подъем, стабилизация, спад)
2.
Выборы Государственной Думы РФ
2.
Инфляция
3.
Изменение законодательства РФ
3.
Динамика курса
доллару США
российского
рубля
к


Социум
Технология
S
T
1.
Изменения в базовых ценностях
1.
Государственная технологическая политика
2.
Изменения в уровне и стиле жизни
2.
Значимые тенденции в области НИОКР
3.
Экологический фактор
3.
Новые патенты


10. Пример оценки реальной значимости PEST — факторов

11. Сводная таблица PEST анализа

12. Метод «5 х 5»

Если вы обладаете информацией о факторах
внешней среды, назовите хотя бы 5 из них.
Какие 5 факторов внешней среды представляют для
вас наибольшую опасность?
Какие 5 факторов из планов ваших конкурентов вам
известны?
Если вы уже определили направление стратегии,
какие 5 факторов могли бы стать наиболее
важными для достижения ваших целей?
Назовите 5 внешних пространств, включающих
возможность изменений, которые могли бы стать
благоприятными для вас?

13.

Метод предполагает как анализ макро,
так и микроокружения и включает
основные критерии оценки влияния
каждого значимого фактора среды на
будущее организации:
Как (положительно или отрицательно) данный фактор
может повлиять на положение организации?
Какова вероятность усиления этого фактора, можно ли
будет его проследить?
Насколько велико будет воздействие фактора на
организацию?
Когда воздействие этого фактор на организацию может
ослабнуть? В ближайшее время? В среднесрочном
периоде? Через длительное время?

14. Перечень из 4 вопросов и матрица «вероятность-воздействие»

Вероятность
Воздействие
Высокое
Высокая
Средняя
Низкая
Высокое значение фактора
для
организации
Среднее значение фактора
для организации
Среднее
Низкое значение фактора
для организации
Низкое

15. Модель пяти сил конкуренции М. Портера

16. Ключевые факторы, характеризующие степень остроты конкурентной борьбы в той или иной отрасли

Число конкурентов.
Рост отрасли.
Степень дифференциации продуктов
Уровень постоянных затрат

17.

Монопольная власть фирмы проявляется в
способности назначать цены на уровне,
превышающем предельные издержки на
производство продукции (то есть выше
конкурентного уровня). Показатели монопольной
власти, таким образом, основываются на
сравнении структуры реального рынка с рынком
совершенной конкуренции.

18. Показатели монопольной власти

1) норма экономической прибыли
(коэффициент Бэйна);
2) коэффициент Лернера;
3) коэффициент Тобина
(q-Тобина);
4) коэффициент Папандреу.

19. Коэффициент Бэйна (норма экономической прибыли)

Коэффициент Бэйна показывает экономическую
прибыль на один рубль собственного
инвестированного капитала:

20. Коэффициент Лернера

pm MC
1
L
pm
Ed
pm – монопольная цена;
MC – предельные издержки;
Ed – ценовая эластичность спроса.
В случае монополии значение коэффициента
Лернера приближается к единице, а в случае
совершенной конкуренции этот показатель
равен нулю.
где

21. Поскольку в долгосрочном периоде в условиях равновесия предельные издержки (МС) равны средним (АС), то индекс Лернера можно

определить и по
формуле:
pm AC
L
pm

22. Индекс Лернера показывает также долю монопольной прибыли (Пm) от общей выручки (TR)

23. Вариант расчета индекса Лернера

p MC
HHI
L
p
Ed

24. Коэффициент Тобина (q Тобина) связывает рыночную стоимость фирмы (измеряемой рыночной ценой ее акций) с восстановительной

стоимостью ее активов:
P
qТобина
C
где P- рыночная стоимость активов фирмы
(обычно определяется по курсу акций)
С - восстановительная стоимость активов
фирмы, равная сумме расходов, необходимых
для приобретения активов фирмы по текущим
ценам.

25. qТобина> 1 - свидетельство полученной или ожидаемой положительной экономической прибыли

qТобина> 1 - свидетельство полученной или
ожидаемой положительной экономической
прибыли
Использование индекса qТобина базируется на
гипотезе эффективного финансового рынка.
Фирмы с высоким значением qТобина обычно
обладают уникальными факторами производства
или выпускают уникальные товары, то есть для этих
фирм характерно наличие монопольной ренты.
Фирмы с небольшими значениями qТобина
действуют в конкурентных или регулируемых
отраслях.

26. Коэффициент Попандреу

где Qdi - объем спроса на товар фирмы, обладающей
монопольной властью,
Pj - цена конкурента (конкурентов),
коэффициент ограниченности мощности конкурентов,
измеряемый как отношение потенциального увеличения
выпуска к росту объема спроса на их товар, вызванного
понижением цены (изменяется от 0 до1).

27. Коэффициент монопольной власти Папандреу

Основывается на концепции перекрестной эластичности
остаточного спроса на товар фирмы.
Однако сам по себе показатель перекрестной эластичности
остаточного спроса не может служить показателем
монопольной власти, так как его величина зависит от двух
факторов, оказывающих противоположное влияние на
монопольную власть:
от числа фирм на рынке
от уровня заменимости товара рассматриваемого продавца и
товаров других фирм.
Увеличение числа фирм на рынке приводит к снижению их
взаимозависимости и соответствующему снижению
показателя перекрестной эластичности остаточного спроса.

28. Концентрация продавцов на рынке и ее показатели

Рыночная концентрация отражает удельный вес
отдельных участников рынка или отрасли

29. Рыночная концентрация определяется двумя основными параметрами:

численностью продавцов на рынке (или
производителей в отрасли);
распределением между ними рыночных долей
(долей в производстве).
Уровень концентрации тем выше, чем меньше количество
фирм на рынке (или в отрасли). При одинаковом
количестве фирм уровень концентрации будет тем выше,
чем больше неравномерность в распределении между
фирмами их долей.

30. Предположим для дальнейшей характеристики показателей концентрации, что:

31. Коэффициент концентрации- это сумма рыночных долей крупнейших фирм, действующих на рынке:

r
r
qi
CRr i
i 1 Q
i 1
где δi - рыночная доля i-той фирмы;
r - число фирм, для которых определяется этот показатель;
qi - объем продаж фирмы;
Q- объем рыночных продаж

32. Для измерения степени неравенства размеров фирм, действующих на рынке, используется показатель дисперсии рыночных долей:

33. Индекс Нерфиндаля-Хиршмана (HHI) определяется как сумма квадратов долей всех фирм, действующих на рынке:

n
n
qi 2
2
HHI ( )
i 1 Q
i 1
где δi - рыночная доля фирмы;
n - число фирм на рынке (в отрасли);
qi - объем продаж фирмы;
Q- объем рыночных продаж.

34. Индекс Джини

dxi – доля i –ой группы в общем объеме совокупности;
dyi – доля i –ой группы в общем объеме признака;
-накопленная доля i –ой группы в общем объеме
признака.

35. Причины того или иного уровня рыночной концентрации

Изменение концентрации может быть результатом
как изменения числа продавцов, так и изменений в
распределении их рыночных долей. Следовательно
факторами изменения структуры рынка –
рыночной концентрации являются:
вход на рынок новых участников;
выход с рынка;
слияния и поглощения фирм;
рост объемов производства фирм.

36. В анализе отраслевых рынков важным является

констатация
состояния и изменений структуры
рынка;
констатация факторов, влияющих на структуру
рынка;
выявление первопричин, влияющих на повышение
или снижение концентрации продавцов на рынке
или фирм в отрасли.

37.

Стратегической группой принято называть
группу компаний той или иной отрасли,
похожих между собой по ряду критериев
(ценовой сегмент, характеристики
продукта \ услуги, размер, стратегия и
т.п.).

38. Анализ конкурентов. Стратегические группы (пример).

39. Рекомендуемая литература

40. Дополнительная литература:

1.
Воловиков, Б. П. Стратегическое бизнес-планирование на
промышленном предприятии с применением динамических моделей и
сценарного анализа [Электронный ресурс] : Монография / Б. П. Воловиков. Москва : ИНФРА-М, 2015. - 226 с. http://znanium.com/go.php?id=496225
2.
Верхоглазенко, В. Н. Критериальное управление развитием компании
[Электронный ресурс] : монография / В. Н. Верхоглазенко. - Москва : ИНФРАМ, 2018. - 206 с. http://znanium.com/go.php?id=941082
3.
Ярошевич, Н. Ю. Консолидация отрасли: формы, методы, стратегии
[Текст] : учебное пособие / Н. Ю. Ярошевич ; М-во образования и науки Рос.
Федерации, Урал.гос. экон. ун-т. - Екатеринбург : Издательство УрГЭУ, 2015. 102 с. http://lib.usue.ru/resource/limit/ump/16/p486389.pdf 37экз.
4.
Баринов, В. А. Стратегический менеджмент [Электронный ресурс] :
учебное пособие для слушателей образовательных учреждений,
обучающихся по программе МВА и другим программам подготовки
управленческих кадров / В. А. Баринов, В. Л. Харченко ; Ин-т экономики и
финансов "Синергия". - Москва : ИНФРА-М, 2014. - 237 с.
http://znanium.com/go.php?id=414317
English     Русский Правила