650.48K
Похожие презентации:
Электротехника и электроника
Линейные электрические цепи постоянного тока
Электрические цепи постоянного тока. (Лекция 1)
Законы Кирхгофа. (Лекция 2)
Электрические цепи постоянного тока
Анализ сложной линейной электрической цепи постоянного тока
Электричество и магнетизм. Колебания и волны
Постоянный ток
Основные методы расчета линейных электрических цепей
Классификация электрических цепей
ТОЭ лекция 3
1.
Лекция 3
Тема: Применение законов Кирхгофа для
анализа разветвленных цепей с несколькими
источниками энергии.
2.
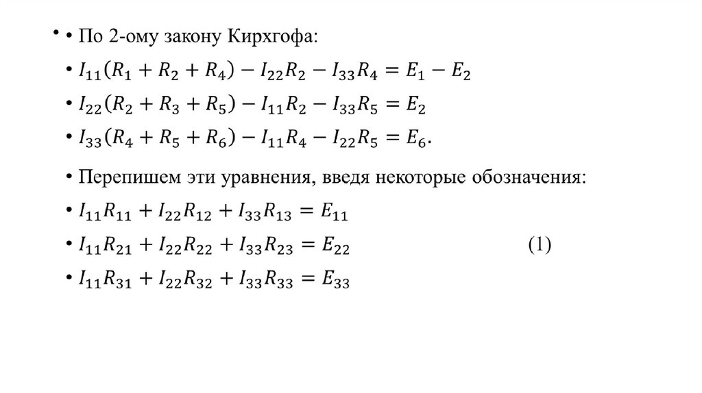
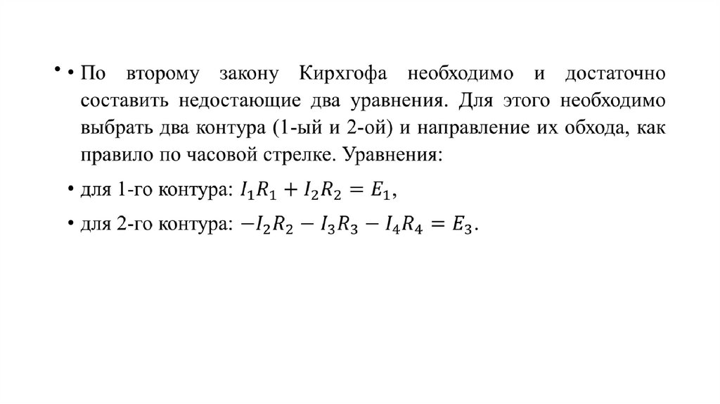
Первый закон Кирхгофа
Рис. 3
3.
4.
5.
6.
7.
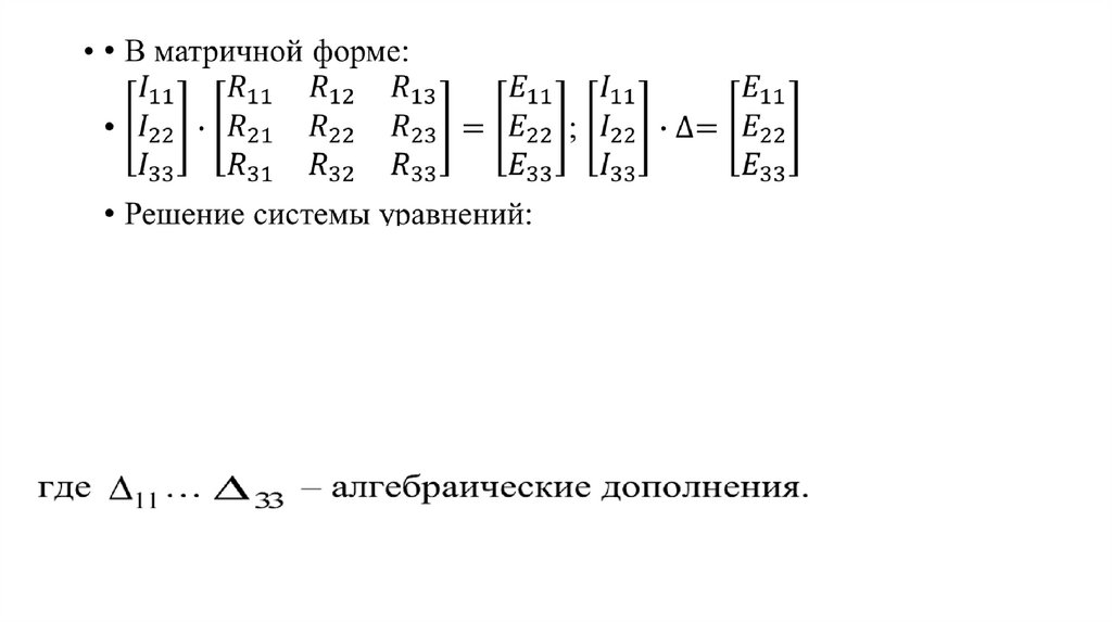
• Метод контурных токов для расчета линейных электрических
цепей постоянного тока
Рис. 4
8.
9.
10.
11.
12.
English
Русский
Правила