60.38K
Категория: ПсихологияПсихология

Таътил бизнес процесс

1.

Ходим
Алоҳида ойнада қуйидаги ариза
турларининг бирини танлаш лозим:
ЭДО тизимида
ариза яратиш
тугмасини босади
Алоҳида ойнада
“Таътил даврида
хорижий давлатга
чиқасизми?” деагн
савол берилади
Ҳа
1. Меҳнат таътили
2. Иш ҳақи сақланмаган ҳолда таътил
3. Ўқув таътили
4. Ҳомиладорлик ва туғиш таътили
5. Бола парваришлаш таътили
6. Бошқа таътил
7. Бошқа турдаги ариза
Ариза матни шакллантирилади,
бунда, ариза Администрация
раҳбари номига ёзилади.
Агар, таркибий бўлинма
бошлиғи бўлса
Йўқ
1. Меҳнат таътилидан тўлиқ фойдаланиш;
2. Меҳнат таътилининг бир қисмидан фойдаланиш.
Агар ходим 2-бандни танласа унга қуйидагиларнинг
бирини танлаш лозим бўлади:
- қолган қисмини пуллик компенсация билан
алмаштириш
- қолган қисмини кейинга кўчириш.
Ходим автоматик шакллантирилган
ариза матнини кўриб чиқади (зарур
ҳолларда ўзининг ўзгартиришларни
киритади) ва иловани бириктиради.
Ариза матнида фарқ бор
Ариза матни шакллантирилади,
бунда, ариза тегишли таркибий
бўлинма раҳбари номига ёзилади.
Ходим автоматик шакллантирилган
ариза матнини кўриб чиқади (зарур
ҳолларда ўзининг ўзгартиришларни
киритади) ва иловани бириктиради.
Камчиликлари бартараф этилгандан сўнг,
келишувчиларга янги ҳужжат сифатида кўринади
Имзоланади
Ходим
ЭРИ ёрдамида
аризани имзолайди
Ариза
келишувчиларнинг
шахсий кабинетида
кўринади
Қайтарилади
Рад этилади
Журналда автоматик
рўйхатга олинади ва
ҳужжатга статус
берилади
Изоҳда сабабини
кўрсатиш лозим
Изоҳда сабабини
кўрсатишни
тавсия этиш
Ходим сақлаш
тугмасини босади
(кейинги босқичда
ҳам бажариш
мумкин)
1. Таркибий бўлинма раҳбари
2. Комплаенс раҳбари
3. Режим бўйича шўъба мудири
Ходим
келишувчиларни
белгилайди
Четга чиқиладиган ҳолда
HR томонидан Иш берувчининг
резолюцияси (фишка)
тайёрланади ва Котибиятга
киритилади
1. Таркибий бўлинма раҳбари
Котибият иш берувчига
ахборот берилгандан сўнг,
тегишли резолюцияси
(фишка) имзоланади
Четга чиқилмайдиган ҳолда
HR томонидан буйруқ лойиҳаси
тайёрланади ва имзолашга
киритилади
2 бет

2.

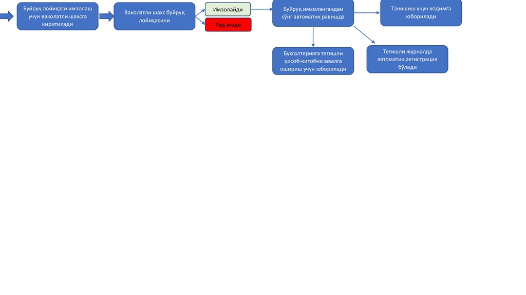
Буйруқ лойиҳаси имзолаш
учун ваколатли шахсга
киритилади
Ваколатли шахс буйруқ
лойиҳасини
Имзолайди
Буйруқ имзолангандан
сўнг автоматик равишда
Танишиш учун ходимга
юборилади
Рад этади
Бухгалтерияга тегишли
ҳисоб-китобни амалга
ошириш учун юборилади
Тегишли журналда
автоматик регистрация
бўлади
English     Русский Правила