Лекция №8 Разработка программного обеспечения для моделирования физических процессов
Содержание
Классификация уравнений в частных производных
Уравнение гиперболического типа
Уравнение гиперболического типа
Уравнение гиперболического типа
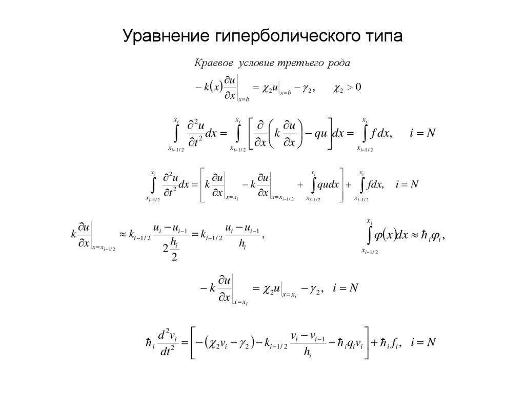
Уравнение гиперболического типа
Уравнение гиперболического типа
Уравнение гиперболического типа
Уравнение гиперболического типа
Уравнение гиперболического типа
Метод прямых для уравнения гиперболического типа
259.50K
Категория: ФизикаФизика

Лекция_8_формулы_22.10.2024

1. Лекция №8 Разработка программного обеспечения для моделирования физических процессов

Санкт-Петербургский политехнический университет Петра Великого
Лекция №8
Разработка программного обеспечения
для моделирования физических
процессов
Воскобойников С.П.
Доцент ВШ ПИ ИКНК, к.ф.-м.н.
voskob_sp@spbstu.ru
22.10.2024

2. Содержание


Уравнения гиперболического типа
Постановка задачи.
Применение метода прямых и ИИМ.

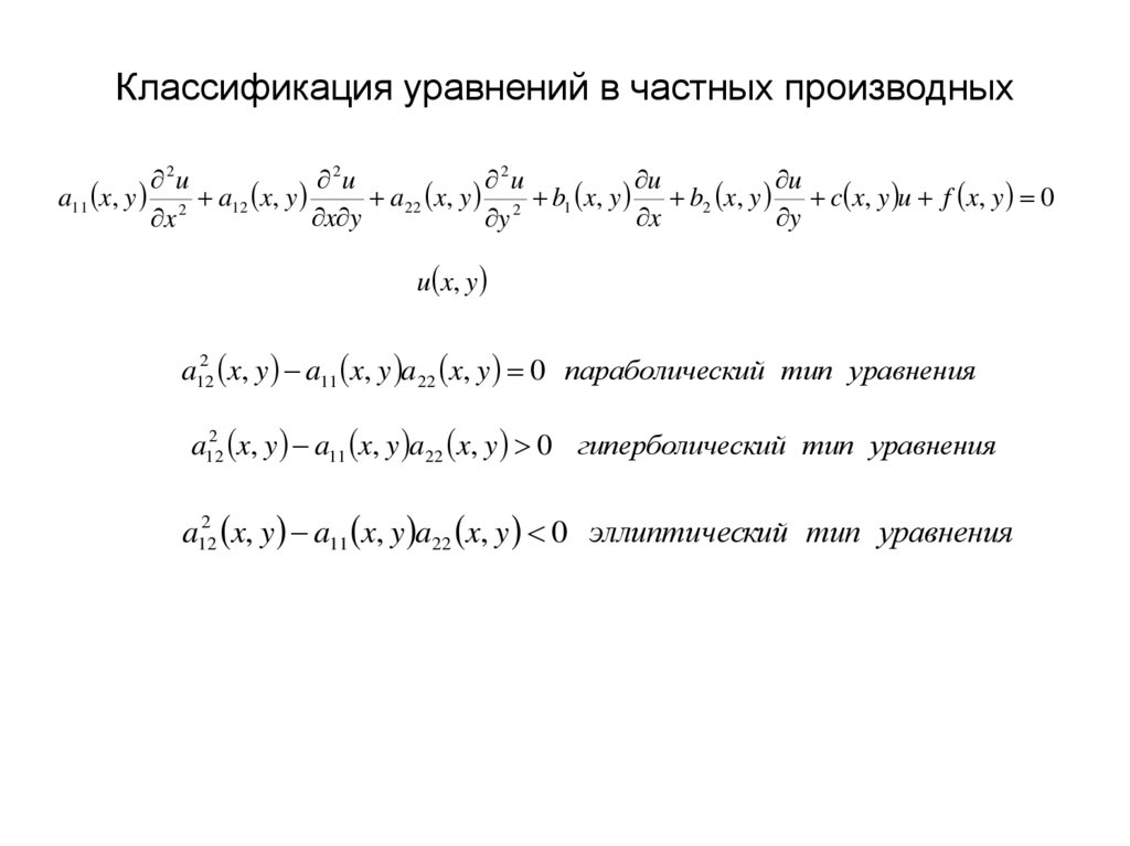
3. Классификация уравнений в частных производных

2u
2u
2u
u
u
a11 x, y 2 a12 x, y
a 22 x, y 2 b1 x, y b2 x, y c x, y u f x, y 0
x y
x
y
x
y
u x, y
a122 x, y a11 x, y a22 x, y 0 параболический тип уравнения
a122 x, y a11 x, y a22 x, y 0 гиперболический тип уравнения
a122 x, y a11 x, y a22 x, y 0 эллиптический тип уравнения

4. Уравнение гиперболического типа

2u
2u
2u
u
u
a11 x, y 2 a12 x, y
a 22 x, y 2 b1 x, y b2 x, y c x, y u f x, y 0
x y
x
y
x
y
a122 x, y a11 x, y a22 x, y 0 гиперболический тип уравнения
a11 x, y 0,
a12 x, y 0,
a22 x, y 1
2u 2u
u
u
a11 x, t 2 2 b1 x, t b2 x, t c x, t u f x, t 0
x
t
x
t
y t
b2 0
2u
2u
u
a
x
,
t
b
x
,
t
c x, t u f x, t
11
1
t 2
x 2
x

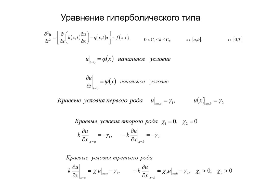
5. Уравнение гиперболического типа

2u
u
k
x
,
t
q
x
,
t
u
f x, t ,
t 2 x
x
0 C1 k C2 ,
x a,b ,
t 0, T
u t 0 x начальное условие
u
x начальное условие
t t 0
Краевые условия первого рода
u x a 1,
u x x b 2
Краевые условия второго рода 1 0, 2 0
k
u
1 ,
x x a
k
u
2
x x b
Краевые условия третьего рода
k
u
1u x a 1 ,
x x a
k
u
2u x b 2 , 1 0, 2 0
x x b

6. Уравнение гиперболического типа

2u u
k
qu
f,
2
t
x x
x a,b ,
0 C1 k C2 ,
t 0, T
u t 0 x начальное условие
u
x начальное условие
t t 0
Краевые условия третьего рода
k
u
1u x a 1 ,
x x a
k
u
2u x b 2 , 1 0, 2 0
x x b

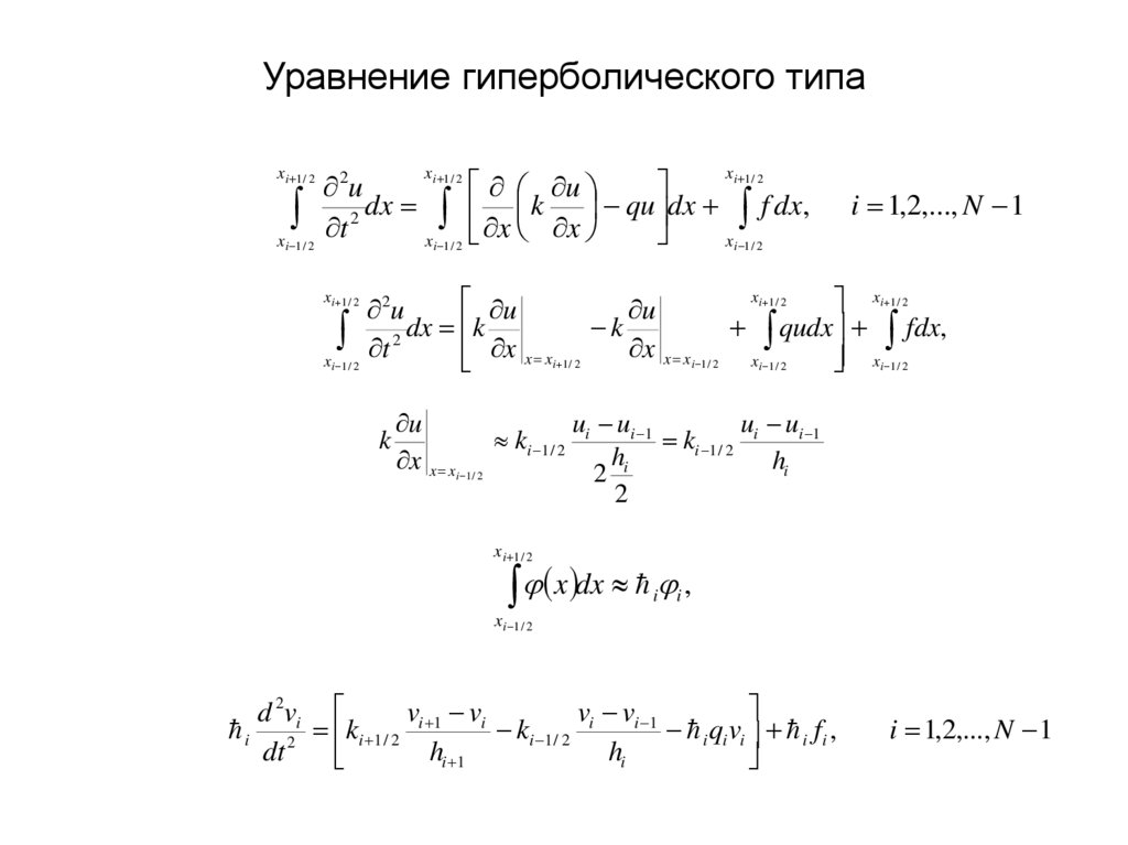
7. Уравнение гиперболического типа

i 1 / 2
i 1 / 2
u
2u
dx k qu dx f dx,
2
t
x x
x i 1 / 2
x i 1 / 2
x i 1 / 2
x i 1 / 2
x
x
i 1,2,..., N 1
xi 1 / 2
u
xi 1/ 2
2u
u
dx k
k
qudx fdx,
2
t
x x xi 1/ 2 xi 1/ 2
x x xi 1/ 2
xi 1/ 2
xi 1 / 2
xi 1 / 2
k
u
u ui 1
u ui 1
ki 1 / 2 i
ki 1 / 2 i
h
x x xi 1/ 2
hi
2 i
2
x i 1 / 2
x dx ,
i
i
x i 1 / 2
d 2vi
v v
v v
i 2 ki 1 / 2 i 1 i ki 1 / 2 i i 1 i qi vi i fi ,
dt
hi 1
hi
i 1,2,..., N 1

8. Уравнение гиперболического типа

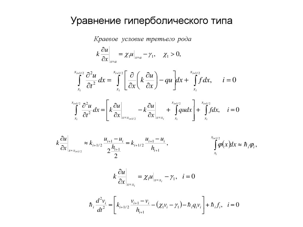
Краевое условие третьего рода
k
u
1u x a 1 ,
x x a
1 0,
i 1 / 2
i 1 / 2
u
2u
x t 2 dx x x k x qu dx x f dx,
i
i
i
x i 1 / 2
x
x
i 0
xi 1 / 2
u
xi 1/ 2
2u
u
x t 2 dx k x x x k x x x x qudx x fdx,
i 1 / 2
i
i
i
i
xi 1 / 2
k
u
u u
u u
ki 1 / 2 i 1 i ki 1 / 2 i 1 i ,
h
x x xi 1/ 2
hi 1
2 i 1
2
k
i 0
xi 1 / 2
x dx ,
i
xi
u
1u x x 1 , i 0
i
x x xi
d 2vi
v v
i 2 ki 1 / 2 i 1 i 1vi 1 i qi vi i fi , i 0
dt
hi 1
i

9. Уравнение гиперболического типа

Краевое условие третьего рода
k x
u
2u x b 2 ,
x x b
2 0
i
i
u
2u
dx k qu dx f dx,
2
t
x x
x i 1 / 2
x i 1 / 2
x i 1 / 2
xi
x
x
xi
u
xi
2u
u
dx k
k
qudx fdx,
2
t
x
x
x xi
x xi 1 / 2
xi 1/ 2
xi 1 / 2
xi 1 / 2
xi
u
u ui 1
u ui 1
k
ki 1 / 2 i
ki 1 / 2 i
,
hi
x x xi 1/ 2
h
i
2
2
k
i N
i N
xi
x dx ,
i
x i 1 / 2
u
2u x x 2 , i N
i
x x xi
d 2vi
v v
i 2 2vi 2 ki 1 / 2 i i 1 i qi vi i fi , i N
dt
hi
i

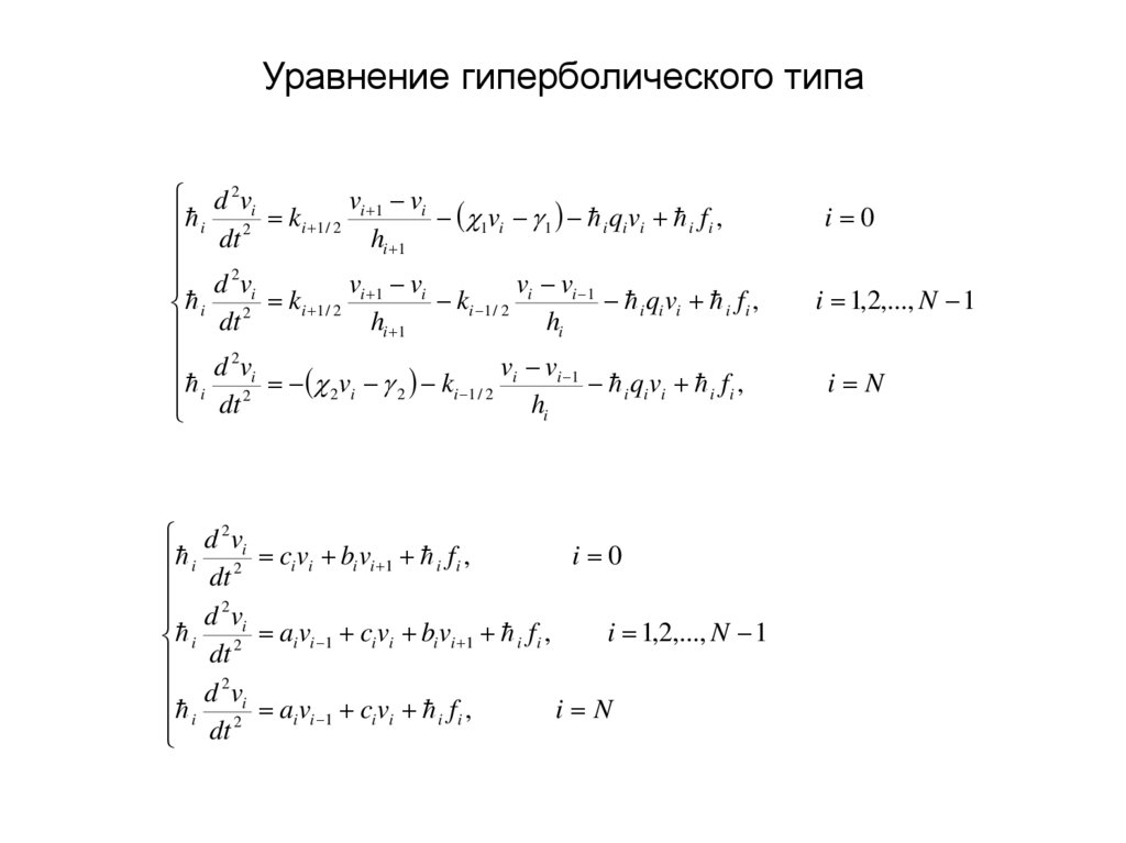
10. Уравнение гиперболического типа

d 2vi
vi 1 vi
k
1vi 1 i qi vi i fi ,
i 1 / 2
i 2
dt
h
i 1
d 2vi
vi 1 vi
vi vi 1
k
k
i qi vi i fi ,
i 2
i 1 / 2
i 1 / 2
dt
h
h
i 1
i
d 2v
v v
i 2i 2vi 2 ki 1 / 2 i i 1 i qi vi i fi ,
dt
hi
d 2vi
i 0
i dt 2 ci vi bi vi 1 i f i ,
d 2vi
i 1,2,..., N 1
i 2 ai vi 1 ci vi bi vi 1 i f i ,
dt
d 2vi
i N
i 2 ai vi 1 ci vi i f i ,
dt
i 0
i 1,2,..., N 1
i N

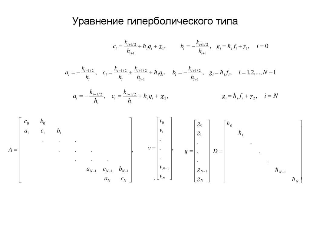
11. Уравнение гиперболического типа

ci
ki 1 / 2
i qi 1 ,
hi 1
k
k
k
ai i 1 / 2 , ci i 1 / 2 i 1 / 2 i qi ,
hi
hi
hi 1
k
bi i 1 / 2 , g i i f i 1 ,
hi 1
k
bi i 1 / 2 , g i i f i ,
hi 1
k
k
ai i 1 / 2 , ci i 1 / 2 i qi 2 ,
hi
hi
c0
a
1
A
b0
c1
.
b1
.
.
.
.
.
.
.
.
aN 1
cN 1
aN
,
bN 1
cN
v0
v
1
.
v . ,
.
vN 1
, v N
i 0
i 1,2,..., N 1
gi i fi 2 ,
g0
0
g
1
.
g .
D
.
g N 1
g
N
i N
1
.
.
.
N 1
N

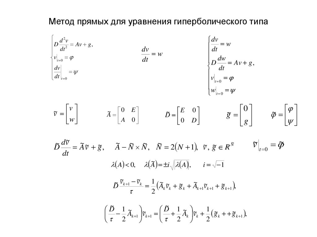
12. Метод прямых для уравнения гиперболического типа

d 2v
D 2 Av g ,
dt
v t 0
dv
dt t 0
v
v~
w
dv~ ~ ~ ~
~
D
Av g ,
dt
dv
dt w
D dw Av g ,
dt
v t 0
w
t 0
dv
w
dt
~ 0 E
A
A 0
~ E
D
0
0
g~
g
0
D
~
~
~
~
~
N
~
~
A N N , N 2 N 1 , v , g R
A 0,
~ i A ,
A
i 1
~ v~ g~ A
~ v~ g~ ,
~ v~k 1 v~k 1 A
D
k k
k
k 1 k 1
k 1
2
~
~
D 1 ~ ~
D 1 ~ ~ 1 ~
Ak 1 vk 1 Ak vk g k g~k 1 ,
2
2
2
~
v~ t 0 ~
English     Русский Правила