Тема урока: Перемещение. Проекции перемещения
Необходимость ввода вектора перемещения
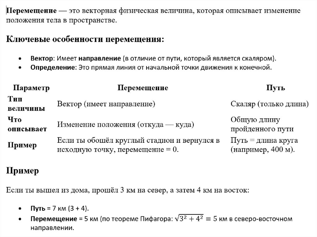
Вектор перемещения
Необходимость ввода вектора перемещения
Проекция вектора перемещения на координатную ось
Знаки проекции перемещения
Реши задачи:
Проверь себя:
Реши задачу:
Проверь себя:
Проверь себя:
456.00K
Категория: ФизикаФизика

Перемещение (2)

1. Тема урока: Перемещение. Проекции перемещения

2.

3.

4.

5.

Может ли перемещение быть больше, чем путь?
Нет, перемещение не может быть больше пути.\
•Перемещение всегда меньше или равно пути, потому что путь учитывает все
изгибы и повороты траектории, а перемещение — это просто расстояние "по
прямой" между начальной и конечной точками.
•В частном случае, если тело движется по прямой линии в одном направлении,
перемещение и путь совпадают.
Связь с траекторией
•Перемещение не зависит от формы траектории — только от начальной и
конечной точек.
•Пример: Бег по кругу стадиона — путь равен длине круга, а перемещение —
0 (если вернулся в исходную точку).

6.

Вот как обозначаются путь, траектория и перемещение в физике:

7. Необходимость ввода вектора перемещения

• Основная задача механики –
ГДЕ, КОГДА?
?
?
х
о
Определить положение тела в любой момент
времени
y
?

8. Вектор перемещения

В
А
s
1Обозначение- S
2.Определение перемещением тела
называется вектор,
соединяющий
начальное положение
тела его последующим
положением.
3.Единицы измерения(СИ)-м (метр)

9. Необходимость ввода вектора перемещения

Основная задача механики – ГДЕ,
КОГДА?
х
Зная начальное
положение тела и s за
промежуток времени t
, однозначно
определяется
положение тела в
заданный момент
времени
s
Определить положение тела в любой момент
времени!
о
y

10. Проекция вектора перемещения на координатную ось

S-вектор перемещения . Sх- проекция вектора
перемещения
о
1
2
3
s
s
s
4

5
6
7
8
9
х
10
Чтобы определить проекцию вектора перемещения
на координатную ось, надо опустить
перпендикуляры из начала и конца вектора на
координатную ось. Полученный отрезок между
перпендикулярами будет проекцией вектора на
координатную ось

11. Знаки проекции перемещения

•1
s
s
о
х
s
s

х
s
3
о
Ss x > o
Sx < o
s
х
Sx = o

12.

S-вектор перемещения .
Sх- проекция вектора
перемещения
S-модуль ( длина)
вектора перемещения
L-путь(длина
траектории)
Формула проекции
перемещения на ось
ох
Sx =X-Xo
X-конечная координата
Хо- начальная
координата
Модуль перемещения S и путьL могут совпадать
по значению, только в том случае, если тело
движется вдоль прямой в одном направлении

13. Реши задачи:

• По заданной
траектории найдите
его перемещение
В
А
С
В
С
А
В
Д
Д
А
С

14. Проверь себя:

• По заданной
траектории найдите
его перемещение
А
S
SS С
S
В
В
S
А
С
В
Д
Д
S
А
С

15. Реши задачу:

у
Найдите проекцию
вектора перемещения
на ось ОХ и ось ОУ,
если в начальном
положение тело имело
координаты
х1=2 м;
у1=1 м,
а координаты конечного
положения тела
Х2=4 м;
У2=5 м
0
о
0
1
2
3
4
5 х

16. Проверь себя:

у
Найдите проекцию
вектора перемещения
на ось ОХ и ось ОУ,
если в начальном
положение тело имело
координаты
х1=2 м;
у1=1 м,
а координаты конечного
положения тела
Х2=4 м;
У2=5 м

Sx
0
о
0
1
2
3
4
5 х

17. Проверь себя:

у
Проекция на ось ОХ
S = Х - Хо
S =4м-2м=2м

X
X
Проекция на ось Оу
Sу = у - уо
Sу=5м-1м=4м
Sx
0
о
0
1
2
3
4
5 х
English     Русский Правила