Схемотехника электронных устройств
ОСНОВНЫЕ ОПРЕДЕЛЕНИЯ
ИДЕАЛИЗИРОВАННЫЕ ЭЛЕМЕНТЫ ЭЛ. ЦЕПИ
Электрический ток
ЗАВИСИМОСТЬ ОТ ВРЕМЕНИ ЭЛЕКТРИЧЕСКОГО ЗАРЯДА, ПЕРЕНОСИМОГО ЧЕРЕЗ СЕЧЕНИЕ ПРОВОДНИКА
НАПРЯЖЕНИЕ
ЭЛЕКТРОДВИЖУЩАЯ СИЛА
МОЩНОСТЬ
ЭНЕРГИЯ
Схема электрической цепи
Идеализированные пассивные элементы Сопротивление
Вольт-амперная характеристика (ВАХ) сопротивления
ВОЛЬТ-АМПЕРНАЯ ХАРАКТЕРИСТИКА ЛИНЕЙНОГО СОПРОТИВЛЕНИЯ
Взаимосвязь тока и напряжения
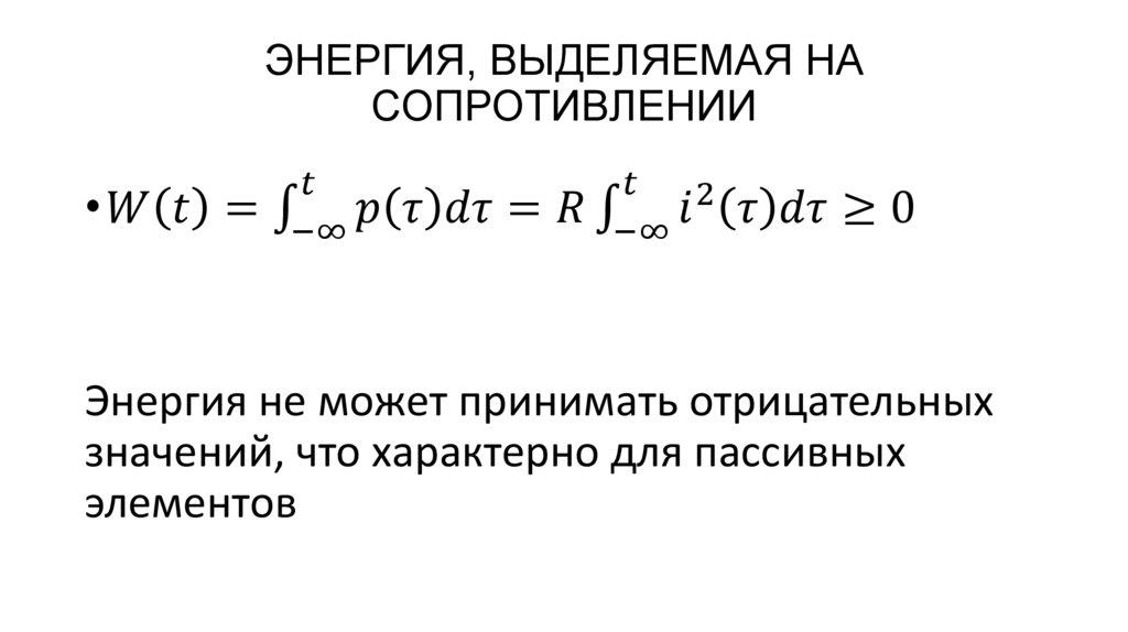
ЭНЕРГИЯ, ВЫДЕЛЯЕМАЯ НА СОПРОТИВЛЕНИИ
Ёмкость
Виды ёмкости
Соотношение между током и напряжением
Мгновенная мощность
ВЫВОД
ИНДУКТИВНОСТЬ
ЗАКОН ЭЛЕКТРОМАГНИТНОЙ ИНДУКЦИИ
.
ВИДЫ ИНДУКТИВНОСТИ
Соотношение между током и напряжением
Мгновенная мощность
Конец
455.72K
Категория: ФизикаФизика

Л01 Основные определения

1. Схемотехника электронных устройств

Доц. Кудинов Сергей Иванович

2. ОСНОВНЫЕ ОПРЕДЕЛЕНИЯ

• Электрическая цепь – это совокупность устройств, образующих путь
для протекания электрического тока.
• Электрическая цепь состоит из некоторых элементов. Различают
источники и приемники электрической энергии.
• Источником электрической энергии называется элемент, в котором
происходит преобразование тепловой, механической и других видов
энергии в электрическую энергию.
• Приемником называется элемент, в котором происходит
преобразование электрической энергии в другие виды энергии или
запасание энергии электрического или магнитного поля.
• Каждый элемент электрической цепи имеет внешние выводы, которые
называются зажимами или полюсами. В зависимости от количества
зажимов различают двух-, трех-, четырехполюсники и т.п.

3. ИДЕАЛИЗИРОВАННЫЕ ЭЛЕМЕНТЫ ЭЛ. ЦЕПИ

1. Сопротивление (реальный элемент-резистор);
2. Ёмкость (реальный элемент-конденсатор);
3. Индуктивность (реальный элемент-катушка
индуктивности);
4. Трансформатор (реальный элемент трансформатор);
5. Идеализированный источник напряжения;
6. Идеализированный источник тока.

4. Электрический ток

• Электрический ток — упорядоченное движение носителей
электрического заряда.
• За положительное направление тока выбирают направление
движения положительных зарядов. При анализе цепи требуется
задавать условно положительное направление тока, которое
обозначается символом "→ "Оно может быть задано
произвольно, но должно быть обязательно задано.
• Если при анализе цепи значение тока получилось
положительным, значит истинное направление тока совпадает с
условно положительным.
• Если ток получается со знаком "минус", то истинное направление
тока противоположно условно положительному.

5. ЗАВИСИМОСТЬ ОТ ВРЕМЕНИ ЭЛЕКТРИЧЕСКОГО ЗАРЯДА, ПЕРЕНОСИМОГО ЧЕРЕЗ СЕЧЕНИЕ ПРОВОДНИКА

• Зависимость переносимого заряда
через поперечное сечение проводника
English     Русский Правила