СП64.13330.2017
2.09M
Категория: СтроительствоСтроительство

Практика 4 сжатие с изгибом

1.

Санкт-Петербургский государственный
архитектурно-строительный университет
кафедра металлических и деревянных конструкций
Расчет элементов конструкций из дерева и пластмасс
Сжато-изогнутые элементы
Миронова Стефания Ивановна
к.т.н., доцент

2.

3.

4.

5.

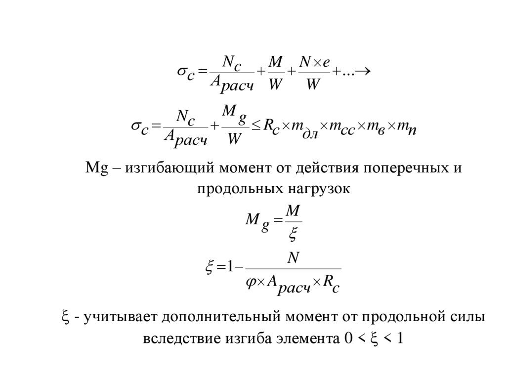
Nc
M N e
с
...
Арасч W W
Mg
Nc
с
Rс m mсс mв mп
дл
Арасч W
Mg – изгибающий момент от действия поперечных и
продольных нагрузок
M
Mg
1
N
A расч Rc
- учитывает дополнительный момент от продольной силы
вследствие изгиба элемента 0 < < 1

6.

RАи – расчетное сопротивление таблица 3 СП64.13330.2017
mдл – коэффициент учитывающий характеристику режима нагружения, табл. 4
СП64.13330.2017; mдл = 0,66
mсс – коэффициент учитывающий срок службы элемента, табл. 13
СП64.13330.2017; mсс = 0,9
mв – коэффициент учитывающий условия эксплуатации, табл. A2
СП64.13330.2017; mв
mп – переходный коэффициент, зависит от породы, таблица 5 СП64.13330.2017;
mп = 1

7. СП64.13330.2017

8.

RАи – расчетное сопротивление таблица 3 СП64.13330.2017
mдл – коэффициент учитывающий характеристику режима нагружения,
табл. 4 СП64.13330.2017; mдл = 0,66
mсс – коэффициент учитывающий срок службы элемента, табл. 13
СП64.13330.2017; mсс = 0,9
mв – коэффициент учитывающий условия эксплуатации, табл. A2
СП64.13330.2017; mв
mп – переходный коэффициент, зависит от породы, таблица 5
СП64.13330.2017; mп = 1
mсл – зависит от толщины слоя,
mсл=1 при толщине доски до 33 мм;
mсл= 0,95 при толщине доски до 44 мм; таблица 11 СП64.13330.2017
mб=1 – высота балки до 50 см;
mб=0,95 – высота балки до 60 см;
mб= 0,8 – высота балки от 60 см до 120 см; таблица 10 СП64.13330.2017
mо – коэффициент учитывающий ослабление в элементе, mо= 0,8;
mt – коэффициент учитывающий условия температуру воздуха, при
которой работает элемент, при t = 50°C mt= 0,8;
mа – коэффициент учитывающий глубокую пропитку антипиренами,
антисептиками, mа=0,9;
mгн – коэффициент учитывающий значение расчетных сопротивлений
гнутых элементов, таблица 12 СП64.13330.2017

9.

Определить достаточна ли прочность стержня
сечением 20 25 см. Равномерно распределенная
нагрузка равна 5кН/м. Р=100кН. Длина элемента 5 м.
Порода: пихта II сорт. Класс условий эксплуатации 4а.1.
Концы шарнирно закреплены.

10.

11.

RA=2,25кН/см2

12.

mдл= 0,66

13.

mсс=0,9

14.

mп=0,8

15.

mв= 0,85

16.

mдл = 0,66; mсс = 0,9; mп = 0,8; mв = 0,85
Rc=2,25 0,66 0,9 0,8 0,85 = 0,91 кН/см2
q l 2 5 5 2
M
15,6 кНм
8
8
r l 1 500 85,5
i 0,289 20
Коэффициент продольного изгиба
3000
2
1
2 N
3000 A расч Rc

17.

85,52 × 100
English     Русский Правила