943.50K
Категория: ЭлектроникаЭлектроника

Лек Тема 07-10 RCL

1.

Тема 7. Измерение параметров цепей
Лекция 10
Учебные вопросы
1. Основные сведения о компонентах цепей c
сосредоточенными постоянными.
2. Принцип вольтметра-амперметра при измерении
сопротивлений.
3. Мостовые принципы измерения параметров цепей.
4. Резонансный принцип измерения параметров цепей.
5. Принцип вольтметра-амперметра со вспомогательным
опорным напряжением.

2.

7.1. Основные сведения о компонентах цепей
c сосредоточенными постоянными
2
Свойства пассивной цепи проявляются при ее реакции на энергетическое
воздействие, при котором происходит образование электрических и магнитных
полей и преобразование энергии в каждом компоненте или участке цепи.
На частотах до 300 МГц электрические и радиотехнические цепи можно
рассматривать как цепи, содержащие компоненты с сосредоточенными
постоянными: катушки индуктивности, конденсаторы и резисторы, оказывающие
влияние на электрические свойства цепей.
Основные (первичные) параметры компонентов электро- и радиоцепей –
это:
• активные сопротивление R или проводимость G,
• емкость C,
1
• индуктивность L
j
Z Z e R jX;
Z R2 X 2 ;
X
arctg .
R
R
;
G
1
U
Xc
c;
ωC I c
UL
X ωL
;
L
IL

3.

Производные (вторичные) параметры компонентов электро- и
радиоцепей:
3
•добротность Q;
•тангенс угла (фактор) потерь tg ;
•постоянная времени τ .
Одно из основных требований, которому должны отвечать используемые в
радиоцепях катушки индуктивности и конденсаторы, заключается в том, чтобы
энергия, запасаемая в электрическом и магнитном полях, была много больше
расходуемой.
1/Rc
PX
Iреакт
X
PК PR PX ;
Q
;
ωC

PR
R
X L ωL
Q
;
RL RL
tgδ
1
.
RC ωC
Постоянная времени цепи определяет ее
инерционные свойства
τ RC;
τ L .
R
δ
δ
Iакт
Диаграмма токов и треугольник
проводимостей конденсатора

4.

Приборы для измерения параметров компонентов и цепей с
сосредоточенными постоянными
4
подгруппа Е
Е3 - измерители индуктивности;
Е4 - измерители добротности;
Е6 - измерители сопротивлений;
Е7 - измерители параметров универсальные;
Е8 - измерители емкостей
Е9 - преобразователи параметров компонентов и цепей.
Принципы построения средств измерения параметров компонентов и цепей с
сосредоточенными постоянными определены методами их измерения, которые, в
свою очередь, основываны на взаимосвязях между параметрами сигналов и цепей
( закон Ома и соотношения, определяющие процессы в резонансных контурах и
мостовых схемах).

5.

7.2. Принцип вольтметра-амперметра при измерении сопротивлений
5
Принцип измерения вольтметра-амперметра относится к косвенным методам.
Он основан на законе Ома Z=U/I и требует раздельного измерения тока
(переменного и постоянного), протекающего в цепи измеряемого сопротивления, и
напряжения на его зажимах.
a)
U
R
I
A
Iv
IA
V
UV
Rx
Ix
б)
A
V UV
Ix
Rx
Рис. Схемы измерения активного сопротивления
методом вольтметра-амперметра
а) R U x
x
UV
UV
U
;
если RV >>Rx, то Rx V .
I x I A IV I UV
IA
A
RV
UV
U x UV U A UV U A UV
.
б) Rx
RA ; если Rx >> RА , то Rx
IA
Ix
IA
IA IA
IA
Схемой, приведенной на рисунке а), следует пользоваться при измерении
малых сопротивлений, а схемой б) - при измерении больших сопротивлений.

6.

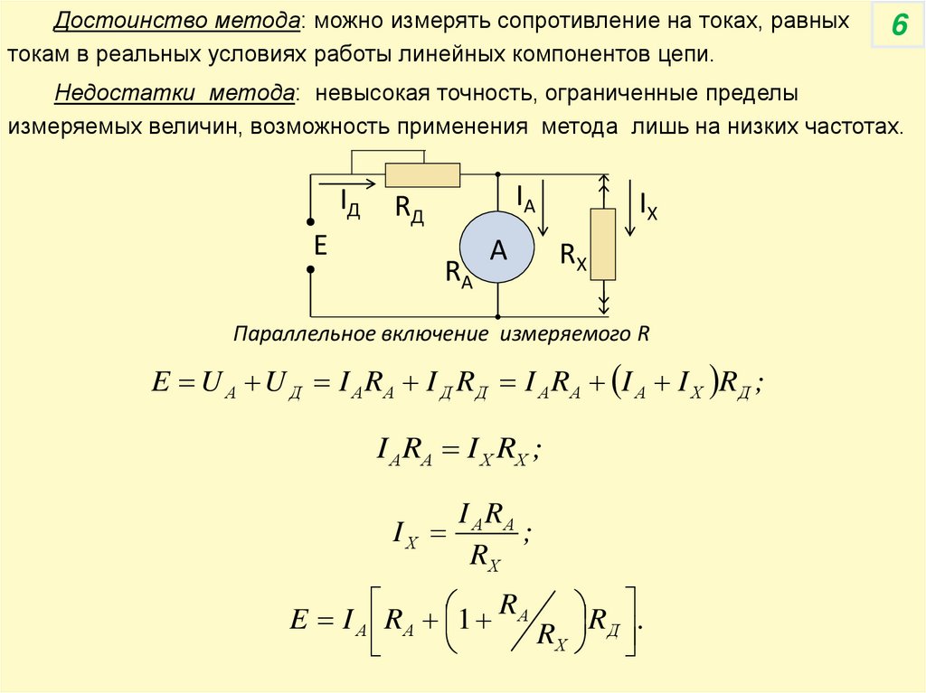
Достоинство метода: можно измерять сопротивление на токах, равных
токам в реальных условиях работы линейных компонентов цепи.
6
Недостатки метода: невысокая точность, ограниченные пределы
измеряемых величин, возможность применения метода лишь на низких частотах.

Е
IA


А
IX
RX
Параллельное включение измеряемого R
E U А U Д I А RА I Д R Д I А RА I А I Х R Д ;
I АRА I Х RХ ;
I А RА

;

R .
E I А RА 1 RА
Д
R
Х

7.

Метод непосредственной оценки параметров цепей - частный случай 7
метода вольтметра-амперметра


Е

А
RX
Параллельное включение измеряемого R
IA
E
R Д RА
R Д RА

RХ 0
I A min 0;

I A max
.
E
;
R Д RА
Е
RX

А
Последовательное включение измеряемого R
E
IA
;
R Д RХ RА
I A max
E
;
R Д RА
I A min 0.
Шкала тестера градуируется в единицах сопротивления от 0 до ∞
слева направо
справа налево

8.

7.3. Мостовые принципы измерения параметров цепей
8
Наибольшее распространение нашли четырехплечие мосты.
Уравновешенный мост постоянного тока
R1
R2
А
Е=
R4
R3
Мостовая
измерительная схема
Z1
Z2
А
U ̰
Z4
R1R3 R2 R4 ;
R2 R4
Rх R1
.
R3
Для уравновешивания моста необходима минимум
одна регулировка.
Уравновешенный мост переменного тока
Z 1Z 3 Z 2 Z 4 ;
Z i Ri jX i ;
Z3
Z i Z i e j i .
Z1e j 1 Z 3e j 3 Z 2e j 2 Z 4e j 4 ;
Z1Z 3 Z 2 Z 4 ;
1 3 2 4 .
Для уравновешивания моста необходимы минимум две регулировки.

9.

Неуравновешенный мост постоянного тока
R1
R2
А
Е=
R4
9
R1R3 R2 R4 ;
R3
Ia
E R1R3 R2 R4
.
Ra R1 R4 R2 R3 R2 R3 R1 R4 R1R4 R2 R3
В неуравновешенных мостах шкалу амперметра градуируют в единицах
измерения сопротивления.

10.

7.4. Резонансный принцип измерения параметров цепей
10
Резонансные методы основаны на использовании резонансных явлений в
колебательных контурах. Колебательный контур составляют из образцового и
измеряемого элементов.
Г
КК
ИР
1
f
.
р 2π LC
Структурная схема измерения
параметров резонансным методом
Резонансные методы измерения применяют в высокочастотных измерителях
индуктивностей, емкостей и сопротивлений в диапазоне рабочих частот от 1 кГц до
300 МГц, так как в области низких частот резонансные явления менее выражены,
что не обеспечивает достаточной точности измерений.

11.

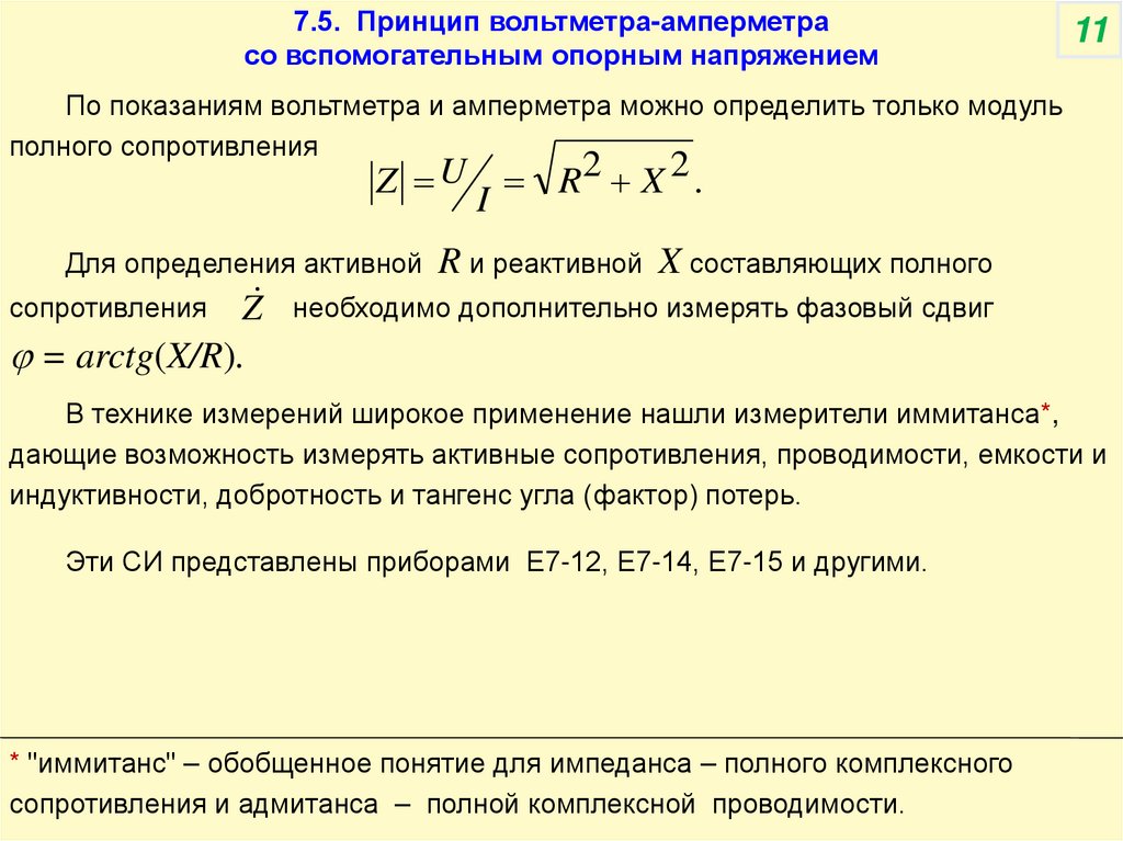
7.5. Принцип вольтметра-амперметра
со вспомогательным опорным напряжением
11
По показаниям вольтметра и амперметра можно определить только модуль
полного сопротивления
Z U R2 X 2 .
I
Для определения активной R и реактивной X составляющих полного
Z
= arctg(X/R).
сопротивления
необходимо дополнительно измерять фазовый сдвиг
В технике измерений широкое применение нашли измерители иммитанса*,
дающие возможность измерять активные сопротивления, проводимости, емкости и
индуктивности, добротность и тангенс угла (фактор) потерь.
Эти СИ представлены приборами Е7-12, Е7-14, Е7-15 и другими.
* "иммитанс" ‒ обобщенное понятие для импеданса – полного комплексного
сопротивления и адмитанса – полной комплексной проводимости.

12.

Принцип действия прибора основан на законе Ома, а именно на известном
соотношении для комплексного сопротивления:
Re U j Im U a jb (a jb)(c jd)
U
Z
R jX
I
Re I j Im I c jd (c jd)(c jd)
и заключается в раздельном измерении значений действительных и мнимых
слагаемых тока и напряжения (a, b, c, d), действующих в объекте измерения –
комплексном сопротивлении .
Слагаемые комплексного сопротивления определяют из соотношений
jU
b
aс bd
R 2
;
2
c d

d φ ‒π/2

φ
a
c
U
bс ad
X 2
.
2
c d
12

13.

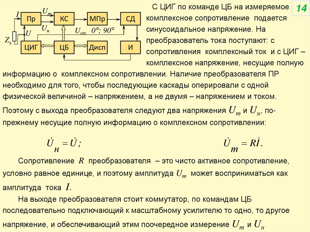
I
Пр
U
Zx
ЦИГ

13
КС

МПр
СД
Uоп 0°; 90°
ЦБ
Дисп
И
Структурная схема измерителя полного
сопротивления со вспомогательным опорным
напряжением
Схема состоит из цифрового измерительного генератора ЦИГ,
преобразователя тока в напряжение Пр, коммутатора сигналов КС, масштабного
преобразователя МПр, синхронного детектора СД, интегратора И, цифрового блока
ЦБ с микропроцессором и дисплея Д.
Управляет схемой цифровой блок.

14.

С ЦИГ по команде ЦБ на измеряемое 14
I
Пр
КС
МПр
СД комплексное сопротивление подается

синусоидальное напряжение. На
Uоп 0°; 90°
U
Zx
преобразователь тока поступают: с
ЦИГ
ЦБ
Дисп
И
сопротивления комплексный ток и с ЦИГ –
комплексное напряжение, несущие полную
информацию о комплексном сопротивлении. Наличие преобразователя ПР
необходимо для того, чтобы последующие каскады оперировали с одной
физической величиной – напряжением, а не двумя – напряжением и током.

Поэтому с выхода преобразователя следуют два напряжения Uт и Uн, попрежнему несущие полную информацию о комплексном сопротивлении:
U U ;
н
U
т
RI .
Сопротивление R преобразователя – это чисто активное сопротивление,
условно равное единице, и поэтому амплитуда Uт может восприниматься как
амплитуда тока I.
На выходе преобразователя стоит коммутатор, по командам ЦБ
последовательно подключающий к масштабному усилителю то одно, то другое
напряжение, и обеспечивающий этим поочередное измерение Uт и Uн

15.

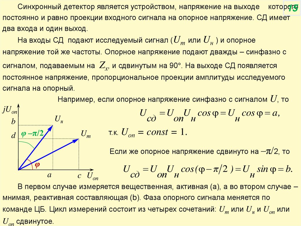
Синхронный детектор является устройством, напряжение на выходе которого
15
постоянно и равно проекции входного сигнала на опорное напряжение. СД имеет
два входа и один выход.
На входы СД подают исследуемый сигнал (Uт или Uн ) и опорное
напряжение той же частоты. Опорное напряжение подают дважды – синфазно с
сигналом, подаваемым на Zx, и сдвинутым на 90°. На выходе СД появляется
постоянное напряжение, пропорциональное проекции амплитуды исследуемого
сигнала на опорный.
Например, если опорное напряжение синфазно с сигналом U, то
jUоп
b
d φ ‒π/2
U U cos U cos a ,
сд
оп н
н
т.к. Uоп = const = 1.
U


Если же опорное напряжение сдвинуто на ‒π/2, то
φ
a
c Uоп
U
сд
U U cos ( π 2 ) U sin b.
оп н
н
В первом случае измеряется вещественная, активная (а), а во втором случае –
мнимая, реактивная составляющая (b). Фаза опорного сигнала меняется по
команде ЦБ. Цикл измерений состоит из четырех сочетаний: Uт или Uн и Uоп или
Uоп сдвинутое.

16.

I
Zx
Пр
U
ЦИГ

КС

МПр
СД
Uоп 0°; 90°
ЦБ
Дисп
И
Интегратор предназначен для
16
преобразования подаваемого на него
постоянного напряжения, пропорционального вещественной либо мнимой части
измеряемого напряжения (Uт или Uн ) во
временной интервал, измеряемый в ЦБ и
представляемый соответствующим ему
кодом.
Результаты измерения параметров a, b, c, d накапливаются в памяти ЦБ, в
котором после четырех измерений вычисляют вещественные и мнимые части тока
I и напряжения U , несущие полную информацию о комплексном сопротивлении
Zx.
В зависимости от того, измеряется сопротивление или проводимость, емкость
или индуктивность, добротность или тангенс угла потерь, числитель и знаменатель
или их слагаемые могут меняться местами и использоваться по необходимости.
Результаты измерения выводят на дисплей.
English     Русский Правила