Основы теплогазоснабжения и вентиляции
Раздел 1 Теплопотребление
Децентрализованное теплоснабжение
Расчет теплового потребления
Расчет отпуска тепла на отопление
Расход тепла на отопление по объему здания находится по формуле
Расход тепла на отопление по площади застройки
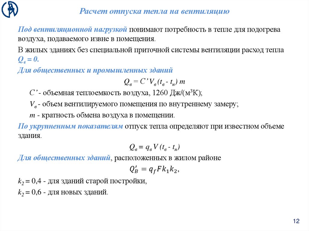
Расчет отпуска тепла на вентиляцию
Спасибо за внимание!
0.99M
Категория: СтроительствоСтроительство

Лекция 1

1. Основы теплогазоснабжения и вентиляции

Доцент кафедры «Водоснабжение и водоотведение»,
к.т.н. М.В. Асташина
Уфа, 2026 г.
1

2. Раздел 1 Теплопотребление

2

3. Децентрализованное теплоснабжение

3

4.

По степени централизации системы централизованного
теплоснабжения (ЦТС) можно разделить на четыре группы:
1. групповое теплоснабжение (ТС) группы зданий;
2. районное – ТС городского района;
3. городское – ТС города;
4. межгородское– ТС нескольких городов.
Процесс ЦТС состоит из трех операций:
1. подготовка теплоносителя (ТН)
теплоприготовительная установка ТЭЦ
2. транспорт ТН
тепловые сети
3. использование ТН
теплоиспользующие установки потребителей.
Комплекс установок, предназначенных для подготовки, транспорта и
использования теплоносителя называется системой централизованного
теплоснабжения.
4

5.

Категории потребления тепла
коммунально-бытовая
нагрузка
для создания
комфортных
условий труда и
быта
технологическая
нагрузка
Для выпуска
продукции
заданного
качества
потребление воды на отопление,
вентиляцию, горячее водоснабжение
(ГВС), кондиционирование
По уровню температуры тепло подразделяется на:
• низкопотенциальное, с температурой до 150 0С;
• среднепотенциальное, с температурой от 150 0С до 400 0С;
• высокопотенциальное, с температурой выше 400 0С.
5

6. Расчет теплового потребления

Тепловая нагрузка
сезонная
круглогодичная
отопление
зимняя нагрузка
вентиляция
кондиционирование - летняя
горячее водоснабжение
технологическая
зависит: от времени года
зависит: вид производства
не зависит: от времени года
График:
постоянный - суточный
переменный - годовой
График:
постоянный - относительно
всегда
6

7. Расчет отпуска тепла на отопление

Цель отопления – поддержание температуры внутреннего воздуха в помещении
на заданном уровне.
Температура воздуха в помещении
• для жилых зданий - от 18 до 20 0С;
• для промышленных зданий - от 16 до 20 0С;
• для общественных зданий - от 14 до 25 0С.
7

8.

Потери:
Qт - потери тепла обусловлены теплопередачей через ограждения, на которых перепад
температур более 5 0С
Qинф - инфильтрация, затраты тепла на нагрев воздуха, поступающего извне через
неплотности ограждений
Qмт - тепло расходуется также на нагрев материалов и транспортных средств,
поступающих извне -производственных помещениях
Приток:
Qо - тепло в помещение осуществляется через отопительные установки
Qвт - внутренние тепловыделения
8

9. Расход тепла на отопление по объему здания находится по формуле

English     Русский Правила