37.95M
Категория: ФизикаФизика

Презентация Механическая работа и энергия. (1)

1.

Тема урока: Механическая работа и энергия.
Цель урока:
- определять механическую работу аналитически и
графически;
- объяснять взаимосвязь работы и энергии.

2.

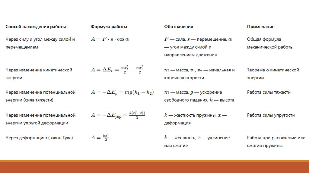
Мы уже встречались с понятием механической работы в 7 классе.
Механическая работа — физическая величина, равная произведению модуля силы,
действующей на тело, и перемещения, пройденного им в направлении действия силы.

3.

Работа силы (в зависимости от угла между силой и перемещением)
Угол α между силой и
перемещением
Значение cos α
Работа силы
α = 0°
cos 0° = 1
A > 0 — положительная
0° < α < 90°
cos α > 0
A > 0 — положительная
α = 90°
cos 90° = 0
A = 0 — работа равна
нулю
90° < α < 180°
cos α < 0
A < 0 — отрицательная
α = 180°
cos 180° = −1
A < 0 — отрицательная

4.

Единица измерения работы
— Джоуль (Дж).
За единицу измерения работы
принимают работу, совершаемую
силой в 1 Н, на пути, равном 1 м.
24 декабря 1818 г. – 11 октября 1889 г.

5.

Механическая энергия
Кинетическая энергия
(энергия движения)
Потенциальная энергия
(энергия взаимодействия)
Потенциальная энергия
поднятого над Землей тела
Потенциальная энергия упруго деформированного тела

6.

Изменение энергии равно совершаемой работе.
Теорема о кинетической энергии

7.

Работа силы тяжести

8.

Какую работу нужно произвести, чтобы поезд, движущийся со
скоростью 54 км/ч, увеличил скорость до 90 км/ч?
Масса поезда 800 т. Какая сила должна быть приложена к поезду,
если увеличение скорости происходит на участке 1,5 км?
Дано:
m = 800 т = 8 · 10⁵ кг
v₁ = 54 км/ч = 15 м/с
v₂ = 90 км/ч = 25 м/с
s = 1,5 км = 1500 м
Найти:
A—?
F—?
Работа (через изменение кинетической энергии)

9.

Груз массой 6 кг опустили с высоты 3,5 м на высоту 1 м над землёй.
Определите работу силы тяжести при опускании груза.
(Принять g=10 Н/кг)
Работа силы тяжести при перемещении тела вертикально
вниз определяется по формуле:

10.

Пружину с жесткостью 400 Н/м сжали на 0,15 м, затем
отпустили и она разогнала тележку массой 1 кг по
горизонтали без трения. Найдите скорость тележки.
Приравниваем энергии: Eпружины​=Eкинетическая​
Выразим скорость
Трения нет ⇒ механическая энергия сохраняется.
В начале:тележка покоится,
есть только потенциальная энергия деформации
пружины.
В конце:пружина распрямлена,
тележка движется и имеет кинетическую энергию.
Подстановка чисел

11.

12.

Пройдите Формативное оценивание по
пройденной теме!
Ссылка будет отправлена в WhatsApp
English     Русский Правила