Логарифмическая функция, ее свойства и график
Найдите область определения функции y=log8(4-5x)
Сравните числа: а)log35 и log37; б) log1/35 и log1/37
223.74K
Категория: МатематикаМатематика

bee763a017ad4133aa47e75fad602e32

1. Логарифмическая функция, ее свойства и график

2.

Функцию,
заданную
формулой
y=logax, называют логарифмической
функцией с основанием а,
a 0,
a 1

3.

Прочитайте и назовите график функции,
изображённый на рисунке:
y
y a ,a 1
x
1
0
y1 a ,0 xa 1
x

4.

График функции y log a x симметричен графику
x
функции y a относительно прямой y = x.
y
y a ,a 1
x
a
y log a x, a 1
1
01
a
x

5.

Свойства функции у = loga x, a > 1
у
y log a x
1) D(f) = (0, + ∞);
2) не является ни чётной,
ни нечётной;
0
х
3) возрастает на (0, + ∞);
4)не ограничена сверху, не ограничена снизу;
5)не имеет ни наибольшего, ни наименьшего
значений;
6) непрерывна;
7) E(f) = (- ∞, + ∞);
8) выпукла вверх.

6.

График функции y log a x симметричен графику
x
функции y a относительно прямой y = x.
y
y a ,0 a 1
x
1
0
y log a x,
1
0 a 1
x

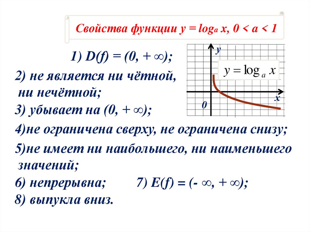
7.

Свойства функции у = loga x, 0 < a < 1
у
1) D(f) = (0, + ∞);
y log a x
2) не является ни чётной,
ни нечётной;
х
0
3) убывает на (0, + ∞);
4)не ограничена сверху, не ограничена снизу;
5)не имеет ни наибольшего, ни наименьшего
значений;
6) непрерывна;
7) E(f) = (- ∞, + ∞);
8) выпукла вниз.

8.

Постройте графики функций:
1 вариант
2 вариант
y log 2 x
y log 1 x
2
x
¼
½
1
2
4
8
¼
½
1
2
4
8
y=
log2x
x
y=
log1/2x

9.

Постройте графики функций:
1 вариант
2 вариант
y log 2 x
y log 1 x
2
x
¼
½
1
2
4
8
y=
log2x
-2
-1
0
1
2
3
x
¼
½
1
2
4
8
y=
log1/2x
2
1
0
-1
-2
-3

10.

y
y log 2 x
3
2
1
-1
-2
-3
0
1 2
4
y log81 x
x
2

11.

Найдите наибольшее и наименьшее значения
функции на промежутке:
y lg x, x 1,1000
у
1
y log 1 x, x ,27
9
3
у
х
х
Функция возрастает,
значит: y = lg1 = 0
Функция убывает,
значит: y = -3
y = lg1000 = lg10³ = 3
y =2
наим.
наиб.
наим.
наиб.

12.

Постройте графики функций: y log 2 ( x 2) 3
y
x=-2
1
x
01
y=-3

13.

Установите для предложенных
графиков значение параметра a (a >1, 0 < a < 1)
у
у
у
a 1
х
0 a 1
х
х
Не является
графиком
логарифмической
функции

14. Найдите область определения функции y=log8(4-5x)

Область
определения
логарифмической
функции

множество R+. Поэтому заданная
функция определена только для тех x,
при которых 4-5x>0, т.е при х<0,8.
следовательно, областью определения
заданной функции является интервал
(-∞; 0,8).

15. Сравните числа: а)log35 и log37; б) log1/35 и log1/37

a)
b)
Логарифмическая функция с основанием,
большим 1, возрастает на всей числовой прямой.
Так как 5<7, то log35 < log37.
В данном случае основание логарифма меньше 1,
поэтому функция log1/3x убывает. Так как 5<7, то
log1/35>log1/37.

16.

Используя свойства логарифмической
функции, сравните:
а) lоg2 3 и log2 5;
б) log2 1/3 и log2 1/5;
в)log1/2 3 и log1/2 5;
г)log1/2 1/3 и log1/2 1/5.
English     Русский Правила