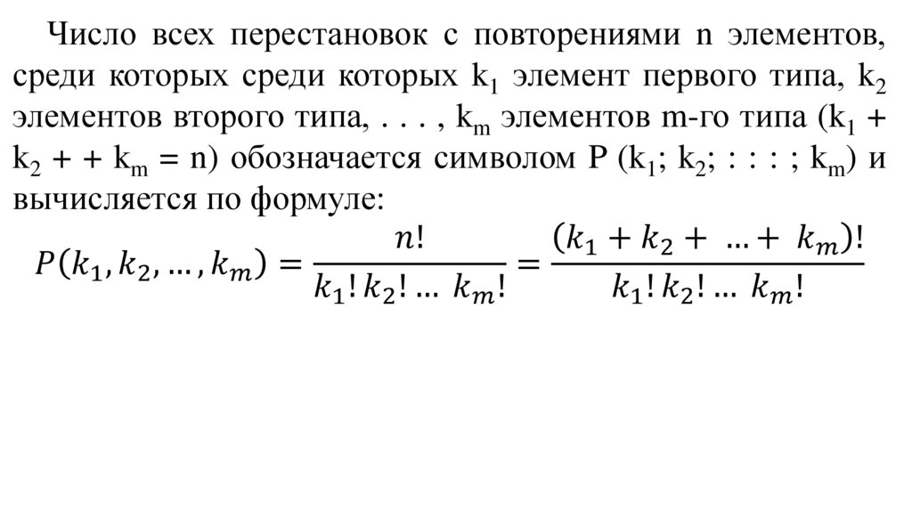
Элементы комбинаторики, теории вероятностей и теории кодирования
1.26M

лекция_4_по_дискретной_математике

1. Элементы комбинаторики, теории вероятностей и теории кодирования

Основные правила комбинаторики.
Правило суммы. Если выбор каждого из объектов a1; a2; a3 …
можно выполнить n1; n2; n3 … способами, соответственно, причем
выборы a1; a2; a3 … являются взаимоисключающими, то выбор
«или a1, или a2, ..., или ak» можно произвести N=n1+n2+…+
nk=σ
English     Русский Правила