ОРГАНИЗАЦИОННЫЕ СТРУКТУРЫ УПРАВЛЕНИЯ
Схема адаптивной структуры управления организацией
Высокая и плоская структуры управления
Виды традиционных структур управления
Функциональная структура управления
Линейно-функциональная структура управления
Дивизиональные структуры управления 1. Продуктовая дивизиональная структура управления
Региональная структура управления организацией
Дивизиональная структура, ориентированная на потребителя
Органические (адаптивные) структуры управления
Матричная структура управления
Новые адаптивные структуры управления.
Схема предпринимательской структуры управления
ПРОИЗВОДСВЕННАЯ СТРУКТУРА ПРЕДПРИЯТИЯ
552.45K

ПП

1. ОРГАНИЗАЦИОННЫЕ СТРУКТУРЫ УПРАВЛЕНИЯ

Принципиальная схема традиционной механистической структуры
управления

2. Схема адаптивной структуры управления организацией

3. Высокая и плоская структуры управления

4. Виды традиционных структур управления

Виды
традиционны
х структур
управления
• Линейная структура управления – это
простая организация, в которой все
функции управления осуществляет один
руководитель.

5. Функциональная структура управления

6. Линейно-функциональная структура управления

7. Дивизиональные структуры управления 1. Продуктовая дивизиональная структура управления

8. Региональная структура управления организацией

Региональн
ая
структура
управления
организаци
ей

9. Дивизиональная структура, ориентированная на потребителя

Дивизиональна
я структура,
ориентированн
ая на
потребителя

10. Органические (адаптивные) структуры управления

Органическ
ие
(адаптивны
е)
структуры
управления
• Схема проектной структуры управления
организацией

11. Матричная структура управления

12. Новые адаптивные структуры управления.

Принципиальная схема эдхократической организации

13. Схема предпринимательской структуры управления

14. ПРОИЗВОДСВЕННАЯ СТРУКТУРА ПРЕДПРИЯТИЯ

15.

16.

ПРОИЗВОДСТВЕННЫЙ
Расчет длительности производственного цикла (Т ) производится по формуле
ЦИКЛ
ц
При последовательном движении обработка партии деталей на каждой последующей
операции начинается после окончания обработки всей партии на предыдущей операции.
Длительность производственного цикла при последовательном сочетании операций
рассчитывается по формуле

17.

18.

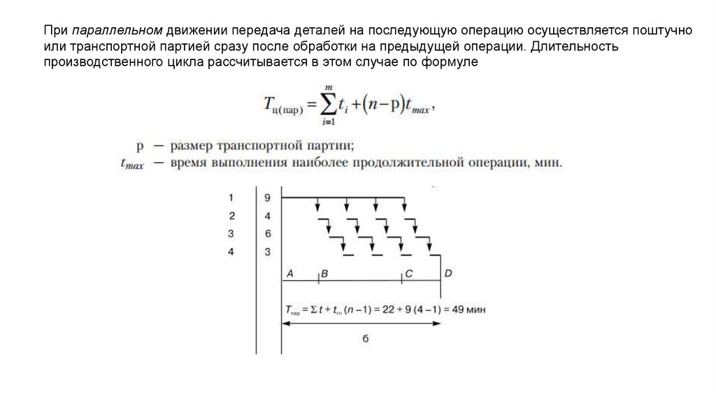
При параллельном движении передача деталей на последующую операцию осуществляется поштучно
или транспортной партией сразу после обработки на предыдущей операции. Длительность
производственного цикла рассчитывается в этом случае по формуле

19.

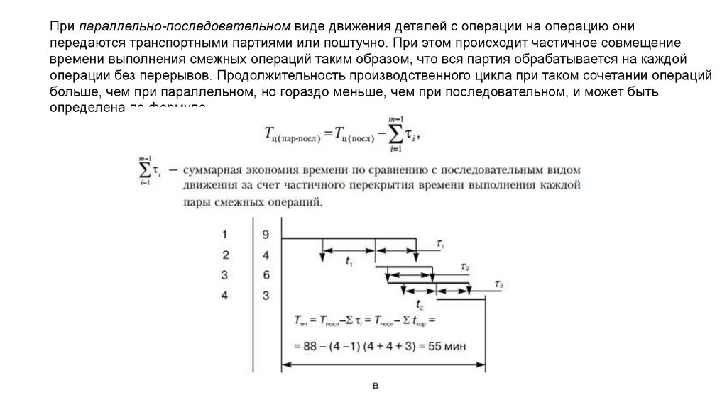
При параллельно-последовательном виде движения деталей с операции на операцию они
передаются транспортными партиями или поштучно. При этом происходит частичное совмещение
времени выполнения смежных операций таким образом, что вся партия обрабатывается на каждой
операции без перерывов. Продолжительность производственного цикла при таком сочетании операций
больше, чем при параллельном, но гораздо меньше, чем при последовательном, и может быть
определена по формуле
English     Русский Правила