ЭЛЕКТРОСТАТИКА - изучает взаимодействие неподвижных зарядов.
I.Электрические заряды и их взаимодействие.
II. Электрическое поле.
Примеры изображения ЭП
Принцип суперпозиции:
III.Потенциальность электростатического поля.
Потенциал – скалярная, энергетическая характеристика, в данной точке поля.
IV. Проводники и диэлектрики в электрическом поле.
Определите емкость батареи, если С1-4 = 2пФ:
7.58M
Категория: ФизикаФизика

Электростатика вариант 2023

1. ЭЛЕКТРОСТАТИКА - изучает взаимодействие неподвижных зарядов.

2. I.Электрические заряды и их взаимодействие.

Электрический заряд - физическая величина, определяющая
электромагнитное взаимодействие.
Свойства электрического заряда.
1)Два вида электрического заряда ("+ " и " - " ) они не существуют друг
без друга.
2) Одноимённые заряды отталкиваются, а разноимённые
притягиваются.
3)Электрический заряд дискретен: существует минимальный
элементарный электрический заряд, которому кратны все
электрические заряды тел.
е = - 1,6 10-19 Кл
5)Закон сохранения электрического заряда
∑ qi = const
Суммарный заряд электрически изолированной системы не изменяется
4)Электрические заряды не создаются и не исчезают, а только
передаются от одного тела к другому или перераспределяются внутри
данного тела.

3.

4.

Закон Кулона. Сила взаимодействия двух точечных зарядов прямо пропорциональна
произведению их величине и обратно пропорциональна квадрату расстояния между
ними и направлена вдоль одной прямой соединяющей эти заряды.
q
q
F k
r
1
2
2

5.

[q] =Кл – электрический заряд
[r] =м -расстояние между заряженными телами
k = 910 9 Нм2 /Кл2
0 8,85 10
12
k – коэффициент
пропорциональности в вакууме
Ф
м
k
1
4
0
- коэффициент в веществе
ε0- диэлектрическая постоянная

6. II. Электрическое поле.

Существование электрического поля.
Взаимодействие зарядов установленный факт. Закон Кулона даёт математическое
выражение закона взаимодействия, но не раскрывает физической картины самого процесса. Если
есть взаимодействие двух тел, то из повседневного опыта мы знаем, что - либо тела
взаимодействуют непосредственно (шары при неупругом ударе), либо с помощью посредника.
Значит, между заряженными телами должен быть посредник. Его назвали поле - электрическое
поле.
Существует два варианта: заряды взаимодействуют мгновенно - теория дальнодействия.
Теория близкодействия - заряды взаимодействуют посредством поля, следовательно,
взаимодействие возникает с каким-то запаздыванием.
Впервые теория близкодействия появилась в работах Майкла Фарадея(1791 – 1867) и долгое
время не получала экспериментального.
Электрическое поле - особая форма материи,
посредством которой осуществляется взаимодействие
между электрическими зарядами.
Свойства:
1)создаётся только электрическими зарядами
2)влияет на любые электрические заряды
3)поле созданное покоящимся зарядом называется электростатическим.

7.

Электроскоп от греческих слов "электрон" и « sсорсо» наблюдать,
обнаруживать прибор для обнаружения электрических зарядов
Прибор состоит из металлического стержня, к которому
подвешены две полоски
бумаги или алюминиевой фольги. Стержень укреплён при
помощи эбонитовой пробки внутри металлического корпуса
цилиндрической формы, закрытого стеклянными крышками.
Устройство электроскопа основано на явлении
электрического отталкивания заряженных тел. При
соприкосновении заряженного тела со стержнем электроскопа
электрические заряды распределяются по стержню и
листочкам. Так как одноимённо заряженные тела
отталкиваются, то под действием силы отталкивания листочки
электроскопа разойдутся на некоторый угол. Причём чем
больше величина заряда электроскопа, тем больше сила
отталкивания листочков. Следовательно, по углу расхождения
листочков можно судить о величине заряда.
Для обнаружения и измерения электрических зарядов
применяется также электрометр принцип действия,
которого существенно не отличается от электроскопа.
Основной частью электрометра является лёгкая алюминиевая
стрелка, которая может вращаться вокруг вертикальной оси.
По углу отклонения стрелки можно судить о величине заряда.
Этим же прибором пользуются для определения разности
потенциалов.

8.

Напряженность:
- силовая векторная характеристика
электрического поля, равная отношению
силы со стороны электрического поля,
действующей на "+ " заряд к величине этого
заряда.
F
Е
q
kq
Е
r
0
2
Особенности:
1)напряженность не зависит от внесенного заряда в поле
2) [Е]= Н/Кл или [Е]= В/м
3)направление напряженности совпадает с направлением силы
действующей на внесённый в поле заряд
4) q0 – заряд создающий поле .

9.

4)Линии напряженности электрического поля (силовые)
- позволяют графически изображать электрические поля
- это линия, касательная к которой в каждой точке совпадает с
вектором напряженности
- начинается на "+" заряде, заканчивается на "-" заряде или
уходит на бесконечность
- нигде не пересекается
- между зарядами нигде не обрываются
- густота силовых линий характеризует значение вектора
напряженность

10. Примеры изображения ЭП

11. Принцип суперпозиции:

12.

Однородное поле –напряженность которого во всех
точках постоянна (по модулю и направлению).
Например: однородным поле можно считать между
двумя параллельными заряженными пластинами.
Если d <<< l, d - расстояние между пластинами, l - длина
пластин.

13. III.Потенциальность электростатического поля.

Электростатическое поле – потенциально, т.е.
работа по перемещению электрического заряда
по любой замкнутой траектории равна нулю.
q
1
А 12 – А21 = 0
0
2
Эта работа не зависти от формы траектории, подобно
тому как не зависит от формы траектории работа силы
тяжести.
Следовательно, работа равна изменению
потенциальной энергии, взятому с противоположным
знаком:
A = – (Wp1 – Wp2) .

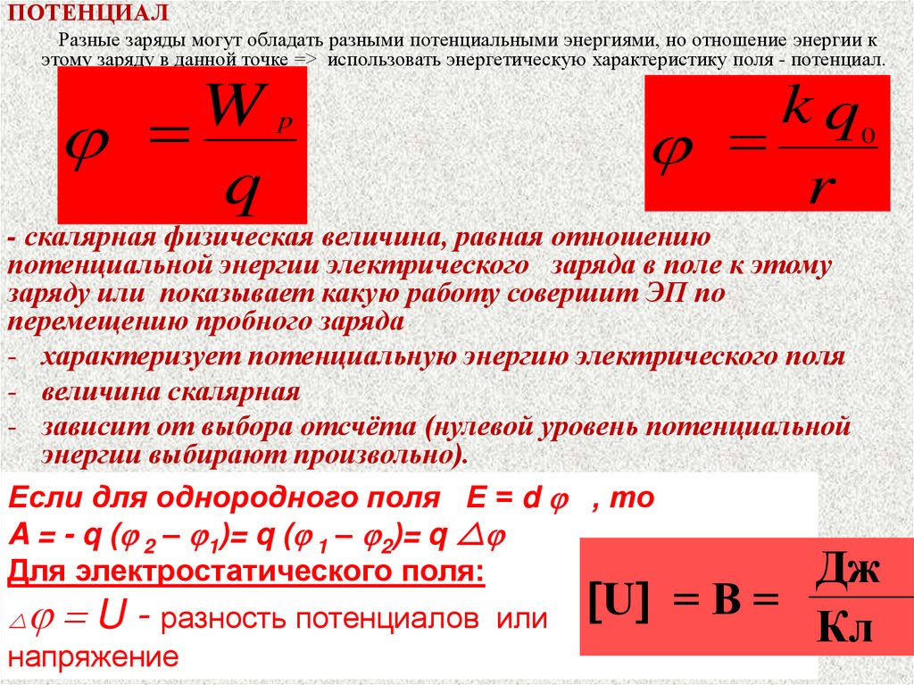
14. Потенциал – скалярная, энергетическая характеристика, в данной точке поля.

q0
r
1
kq
2
1
1
r
0
kq
2
r
r
Положительный заряд перемещается из точки d в
2
1
точку d2 от положительного заряда q0.
Напряженность однородного поля Е.
Работа по перемещению заряда равна: А = Fкл rd,
гдеrd= d1 – d2 ;
А = q Е (d1 – d2)
A = - ( q Е d2 - q Е d1)
A = - (Wp1 – Wp2)
0

15.

ПОТЕНЦИАЛ
Разные заряды могут обладать разными потенциальными энергиями, но отношение энергии к
этому заряду в данной точке => использовать энергетическую характеристику поля - потенциал.
W
q
p
kq
r
0
- скалярная физическая величина, равная отношению
потенциальной энергии электрического заряда в поле к этому
заряду или показывает какую работу совершит ЭП по
перемещению пробного заряда
- характеризует потенциальную энергию электрического поля
- величина скалярная
- зависит от выбора отсчёта (нулевой уровень потенциальной
энергии выбирают произвольно).
Если для однородного поля Е = d , то
A = - q ( 2 – 1)= q ( 1 – 2)= q r
Для электростатического поля:
Дж
U - разность потенциалов или [U] = В = Кл
r
напряжение

16.

ЭКСПОНЕНЦИАЛЬНЫЕ ПОВЕРХНОСТИ
- геометрическое место точек
электростатического поля, в которых значение
потенциала одинаковы (поверхности все точки,
которых имеют один и тот же потенциал).
Вектор напряженности перпендикулярен эквипотенциальной поверхности
каждой точке и направлен в сторону убывания потенциала.
U = Ed

17. IV. Проводники и диэлектрики в электрическом поле.

18.

Диэлектрики — вещества, не проводящие электрического тока;
в которых длительное время существует электрическое поле.
неполярные
полярные
В молекулах и атомах,
Состоящие из молекул, у
которых цент]:
которых центры
распределения "+" и "-" распределения "+" и "-" зарядов
зарядов совпадают (водород,
не совпадают
бензол)
(спирт, вода)
Неполярные диэлектрики во
внешнем поле ведут себя
аналогично, т. к. их молекулы
становятся диполями под
действием внешнего поля.
Полярные диэлектрики.
При
помещении диэлектрика в
электрическое поле происходит процесс
– поляризации. Под действием
внешнего электрического поля
молекула диэлектрика будет
ориентироваться так чтобы дипольный
момент (диполи) был со направлен с
напряжённостью поля Ео. Строгой
ориентации диполей препятствует их
тепловое движение.

19.

20.

21.

Диэлектрическая проницаемость - скалярная, безразмерная величина
- табличная величина, характеризующая конкретное
вещество.ε
Е
ε Е
qq
F k
ε_ r
0
1
2
2
kq
kq
Е
εr
εr
_
_
0
2
0

22.

ПРОВОДНИКИ –ВЕЩЕСТВА ПРОВОДЯЩИЕ ЭЛЕКТРИЧЕСКИЙ ТОК, ТАК
КАК ИМЕЮТ СВОБОДНЫЕ ЗАРЯЖЕННЫЕ ЧАСТИЦЫ.
В зависимости от характера действия на тела электрического поля их можно разделить на проводники,
диэлектрики и полупроводники.
Свойства тел и их поведение в электрическом поле определяются строением и расположением атомов в телах.
В металлах из-за особенностей их строения при внешнем воздействии электроны легко могут быть
удалены за пределы своего атома и свободно, перемещаться до тех пор, пока не будут захвачены другим
атомом. Электроны, потерявшие связь со своим атомом называют свободными.
Таким образом, положительно заряженные ионы металлов, расположенные в узлах кристаллической
решётки, оказываются окружёнными свободными электронами, которые участвуют в тепловом движении и
могут перемещаться по металлу в любом направлении. Поэтому совокупность свободных электронов
называют – электронным газом.
Если металлический проводник помещён в электрическое поле, то в нем начинается хаотическое
движение электронов в направлении, противоположном напряжённости поля. Такое движение электронов
называют дрейфом.
В металле существуют положительные ионы, расположенные в
узлах кристаллической решётки и свободные электроны, которые
участвуют в тепловом (хаотическом) движении.
Свободными электронами называют электроны, потерявшие связь со
своим атомом.
При внесении проводника в электрическое поле на малое время в
нём возникает ток, электроны перемещаются противоположно линиям
напряжённости. В результате обе стороны проводника будут заряжены.

23.

24.

Эти заряды создадут поле, компенсирующее внешнее, следовательно,
электростатического поля внутри проводника нет.
Явление разделения разноименных зарядов в проводнике, помещенном в
электрическое поле, называется электростатической индукцией.
Электрическая защита – основана на явлении
расположения зарядов не во всем объеме проводника, а
только на его внешней поверхности.
Пример: металлические корпуса
электроприборов, металлическая сетка,
опыт Фарадея.
Заряды на поверхности проводника
распределяется неравномерно:
наибольший заряд сосредоточен на
выпуклостях и остриях проводника.
Имеющий острие проводник быстро
теряет заряд, т.к. заряды «стекают» с
острия в воздух. Этот факт можно
подтвердить, поднеся пламя свечи к
острию заряженного проводника. Пламя
сечи, отклонится в сторону. На острие
шара образуется настолько большая
плотность зарядов, что окружающий
воздух ионизируется. Ионы
противоположного знака притягиваются
остриём и нейтрализуют его заряд.

25.

ЭЛЕКТРОЁМКОСТЬ.
Исторически понятие электроёмкости проводника возникло из представлений об электричестве
как некой жидкости "электроде", которую якобы наливать в тело.
Электроёмкость [С] -скалярная величина,
характеризующая способность проводника накапливать
заряды.
Известно, что все заряды, сообщённые проводнику, распределяют поверхности,
независимо от того, полый он или сплошной =>
Электроёмкость зависит от геометрических размеров
проводника, его формы; взаимного расположения проводников,
от диэлектрической проницаемости окружающей среды.
Не зависит от массы проводника, от материала, от заряда, потенциала.
[С] = Ф =Кл/В
1 фарад - электроёмкость проводника
потенциал, которого изменяется при сообщении ему
заряда в 1Кл.

26.

Электроёмкость уединенного
проводника - величина равная
отношению заряда q проводника к его
потенциалу.
- начало отсчёта потенциала на
бесконечности.
r - разность
q
С=
r
С=
потенциалов между
проводниками.
q
1 2
Электроёмкость
системы
проводников.
Электроёмкость такого проводника, как Земля, всего лишь порядка 7 10-4 Ф,
поэтому для практических целей используют дольные единицы
1 мкФ = 10-6 Ф, 1 мФ = 10-3, и т.д.

27.

V.Конденсатор
-прибор, предназначенный для накопления
электрического заряда и электрической энергии.
- прибор состоит из двух разноимённых проводников,
разделеных диэлектриком, толщина которого мала по
сравнению с размерами проводников.
Первый конденсатор, назывался лейденской банкой, был создан в середине XVIII в. Было
обнаружено, что гвоздь, вставленный в стеклянную банку с ртутью, накапливает
большой электрический заряд. В таком конденсаторе ртуть служила одной обкладкой,
а ладони экспериментатора, державшего банку, - другой. Впоследствии обе обкладки
стали делать из тонкой ладони или станиоля.
Электролитический Бумажный
конденсатор
конденсатор
Воздушный
конденсатор

28.

Применение конденсаторов
Конденсаторы находят широкое применение во
многих областях радио- и электротехники. При быстром
разряде конденсатора можно получить импульс большой
мощности, например, в фотовспышках, электромагнитных
ускорителях, импульсных лазерах и т. п.
Так как конденсатор способен длительное время сохранять
заряд, то его можно использовать в качестве элемента
памяти или устройства хранения электрической энергии.
Емкость конденсатора заметно изменяется при
малейших изменениях параметра конденсатора. Так
малое изменение расстояния между обкладками
учитывается в измерителях малых перемещений,
изменение состава диэлектрика при изменении влажности
фиксируется в измерителях влажности, учет изменения
высоты диэлектрика между обкладками конденсатора
позволяет измерять уровень жидкости и т.п.
Конденсаторы (совместно с катушками
индуктивности и/или резисторами) используются для
построения различных цепей с частотно-зависимыми
свойствами, в частности, фильтров, цепей обратной связи,
колебательных контуров и т. п.

29.

Маркировка
конденсаторов:
Бумажный: 2 полоски алюминиевой
фольги, изолированы бумагой,
пропитанной парафином. Б. и Г. –
бумажный малогабаритный
КЭ-2М – конденсатор
электролитический, малогабаритный
Г – герметизированный Ц –
цилиндрический. 1 обкладка –
фольга, 2 обкладка – бумага,
пропитанная раствором
электролита; диэлектрик – плёнка
оксидов, покрывающая 1-ю
обкладку. КЭ бывают с твёрдым
диэлектриком и с жидким
(например: водный раствор борной
кислоты с нашатырным спиртом).
Имеют большие габариты, сложную
конструкцию, С до 2000 мкф.
Керамические (стеклокерамические)
высокого (до3 Кв) и низкого (до500 В)
напряжения.
Плёночные ПСО – открытые, спиральные
(тип намотки)
Слюдяные опресованные КСО
(пластинки слюды чередуются с
металлическими обкладками).
Номинальные ёмкости по ГОСТ 2516-60 г.
от 1пф до 100 мкф. (кроме
электролитических – до 5000 мкф.)

30.

[C] =Ф, [q] =Кл, [U]= В.
Конденсаторы различают:
плоский,
цилиндрический,
сферический.
q
с
u
S
С
0
d
Более подробно рассмотрим плоский конденсатор:
1) чем больше площадь пластин, тем больше заряд будет накоплен, а
электроемкость увеличивается.
2) U между пластинами зависит от расстояния U =Еd, чем больше расстояние
между обкладками конденсатора, тем меньше электроемкость.
3)в среде Е поля и U уменьшаются, а электроемкость увеличивается
Вывод:
электроёмкость плоского конденсатора прямо пропорциональна
диэлектрической проницаемости среды, площади обкладок и обратно
пропорциональна расстоянию между ними.
Е
q
0 d
[C] =Ф,
[S] – площадь обкладок - м2 ,
[d]- толщина диэлектрика, расстояние между
обкладками - м,
[ ] – диэлектрическая проницаемость безразмерная величина,

31.

СЛАЙД ОБЯЗАТЕЛЬНО СПИСАТЬ И НАЧЕРТИТЬ СХЕМЫ!!

32.

ЭНЕРГИЯ ЭЛЕКТРИЧЕСКОГО ПОЛЯ (КОНДЕНСАТОРА)
Энергия конденсатора сосредоточена между обкладками конденсатора.
Для однородного поля:
qU
W
2
CU
2
2
2
q
2C
В процессе разрядки конденсатора напряжение между его обкладками убывает
прямо пропорционально от U до нуля.
Площадь под гиперболой указывает на величину накопленного заряда.

33. Определите емкость батареи, если С1-4 = 2пФ:

1.
2.
3.
4.

34.

Опишите принцип работы электрической цепи.
English     Русский Правила