246.12K
Категория: ФизикаФизика

Лекция №1( кин., дин., зак. сох. )

1.

Лектор: Ципинова Аминат Хажмусовна
1

2.

Литература
1. Трофимова Т.И. Курс физики. М. «Академия». 2008.
2

3.

механика
Лекция №1
Кинематика и динамика материальной точки.
Законы сохранения.
1. Система отсчета. Путь, перемещение, скорость, ускорение при
равнопеременном прямолинейном движении.
2. Кинематика вращательного движения. Угол поворота, угловая скорость,
угловое ускорение и их связь с линейными характеристиками.
3. Динамика материальной точки. Понятие массы, силы. Законы Ньютона.
4. Силы в механике (сила трения, тяжести, упругости).
Закон Всемирного тяготения.
5. Закон сохранения импульса.
6. Понятие механической работы. Закон сохранения энергии.
3

4.

1 вопрос
Система отсчета. Путь, перемещение, скорость, ускорение при
равнопеременном прямолинейном движении.
Слово физика означает науку о природе.
Современная физика - наука о формах материи, о взаимодействиях
этих форм материи и их движениях…
Механика-часть физики, которая изучает закономерности
механического движения и причины, вызывающие или
изменяющие это движение.
Механическое движение- изменение с течением времени
взаимного расположения тел или их частей.
Материальная точка –это тело, обладающее массой, размерами которого в
данной задаче можно пренебречь.
4

5.

Система отсчета – совокупность системы координат и
часов, связанных с телом отсчета.
Декартова система координат
x x(t )
y y (t )
z z (t )
r r (t )
кинематические уравнения движения
материальной точки
5

6.

Траектория движения
материальной точки –
линия, описываемая материальной
точкой в пространстве
Пройденный путь – длина траектории
r r r0
- перемещение
Перемещение- это вектор, проведенный из начального положения
движения точки в положение ее в данный момент времени
6

7.

Для характеристики движения материальной точки вводится
векторная величина – скорость, которой определяется как
быстрота движения, так и его направление
r dr
V lim
t 0 t
dt
Длина пути, пройденного точкой за промежуток времени от t1 до t2,
дается интегралом
t2
S V(t)dt
t1
7

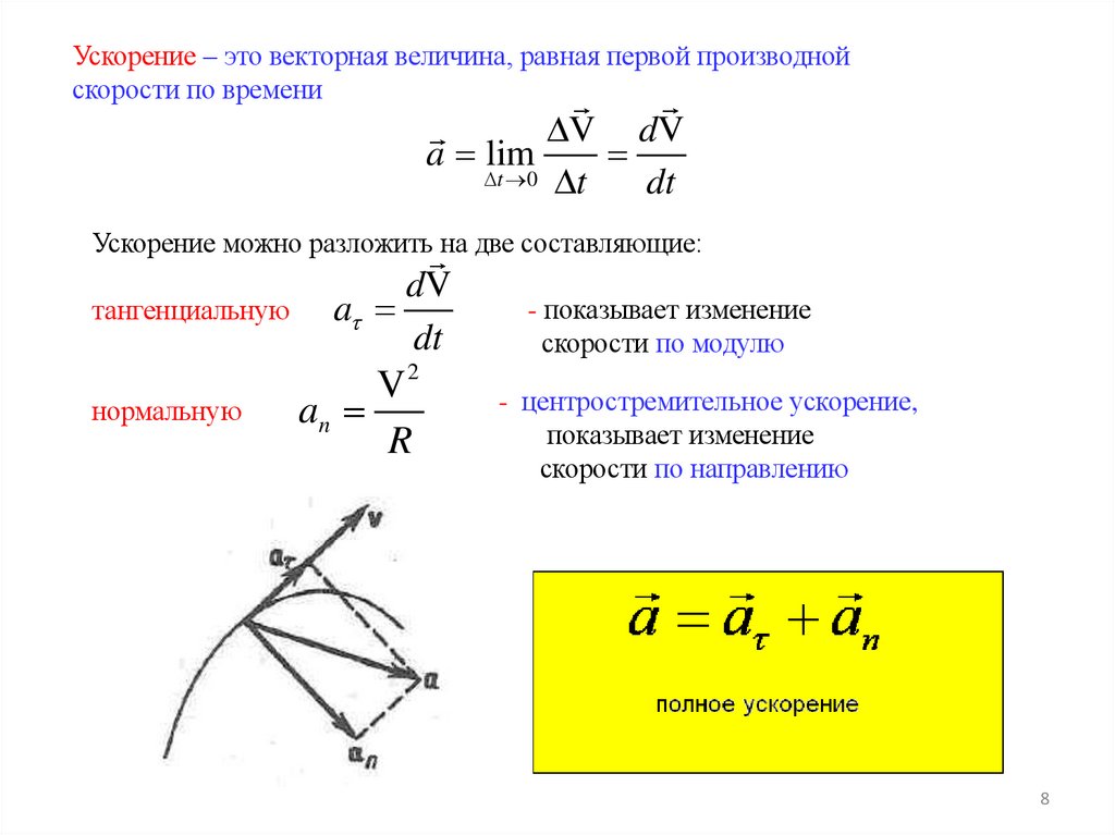
8.

Ускорение – это векторная величина, равная первой производной
скорости по времени
V dV
t 0 t
dt
a lim
Ускорение можно разложить на две составляющие:
тангенциальную
нормальную
a
dV
dt
V2
an
R
- показывает изменение
скорости по модулю
- центростремительное ускорение,
показывает изменение
скорости по направлению
8

9.

2 вопрос.
Кинематика вращательного движения. Угол поворота,
угловая скорость, угловое ускорение и их связь с
линейными характеристиками.
Угловой скоростью называется векторная
величина, равная первой производной
угла поворота по времени
d
lim
t 0 t
dt
9

10.

Угловым ускорением называется векторная величина,
равная первой производной от угловой скорости по времени
d
dt
Тангенциальная составляющая ускорения
a
dV d ( R)
d
R
R
dt
dt
dt
Нормальная составляющая ускорения
V2 2 R2
a
2 R
R
R
10

11.

3 вопрос . Динамика материальной точки. Понятие массы,
силы. Законы Ньютона.
Масса тела – физическая величина, являющаяся одой из
характеристик материи, определяющая ее инерционные и
гравитационные свойства.
Сила – это векторная величина, являющаяся мерой механического
воздействия на тело со стороны других тел или полей, в результате
которого тело приобретает ускорение или изменяет свою форму и
размеры.
1 закон Ньютона
Всякая материальная точка (тело) сохраняет состояние покоя или
равномерного прямолинейного движения до тех пор, пока
воздействие со стороны других тел не заставит ее изменить это
состояние
11

12.

2. закон Ньютона
Ускорение, приобретаемое материальной точкой (телом), пропорционально
вызывающей его силе, совпадает с нею по направлению и обратно
пропорционально массе материальной точки (тела).
F
a
m
3. Третий закон Ньютона.
Cилы, с которыми действуют друг на друга материальные точки,
всегда равны по модулю, противоположно направлены и
действуют вдоль прямой, соединяющий эти точки
12

13.

4. вопрос. Силы в механике.
1). Сила трения
Тело придет в движение,
если:
F Fтр
Сила трения скольжения
пропорциональна силе нормального
давления, с которой одно тело
действует на другое
- коэффициент трения скольжения, зависит от свойств
соприкасающихся поверхностей;
N - сила нормального давления
13

14.

2) Сила упругости
F1
Сила, действующая на единицу площади
поперечного сечения называется механическим
напряжением
F
S
F2
S-площадь поперечного сечения
Р. Гук экспериментально установил, что для малых деформаций,
относительное удлинение и напряжение прямо
пропорциональны друг другу
E
где Е- модуль Юнга
14

15.

F k l
закон Гука
k - жесткость тела (Н/м), зависит от формы и размеров тела, а также
от материала.
15

16.

3) Закон Всемирного тяготения
M m
F G 2
r
где M и m – массы тел, r – расстояние между ними,
G 6, 67 10
11
Н м2- гравитационная постоянная.
кг 2
Между любыми двумя материальными точками
действует сила взаимного притяжения, прямо
пропорциональная произведению масс этих точек и
обратно пропорциональна квадрату расстояния между
ними.
16

17.

5. Закон сохранения импульса.
Механическая система – совокупность материальных точек
(тел), рассматриваемых как единое целое.
Силы взаимодействия между материальными точками механической
системы называются внутренними.
Силы, с которыми на материальные точки системы действуют
внешние тела называются внешними.
Механическая система тел, на которую не действуют внешние силы
называется замкнутой (или изолированной).
17

18.

закон сохранения импульса
Импульс замкнутой системы сохраняется, т.е. не
изменяется с течением времени
Закон сохранения импульса носит универсальный характер, т.е.
является фундаментальным законом природы
18

19.

6. Понятие механической работы. Закон сохранения энергии.
Тело движется прямолинейно:
S
A F S cos ,
F
где
F
1
dr
FS
F const
Тело движется по кривой
траектории:
2
2
1
1
A F cos dS FS dS
2
19

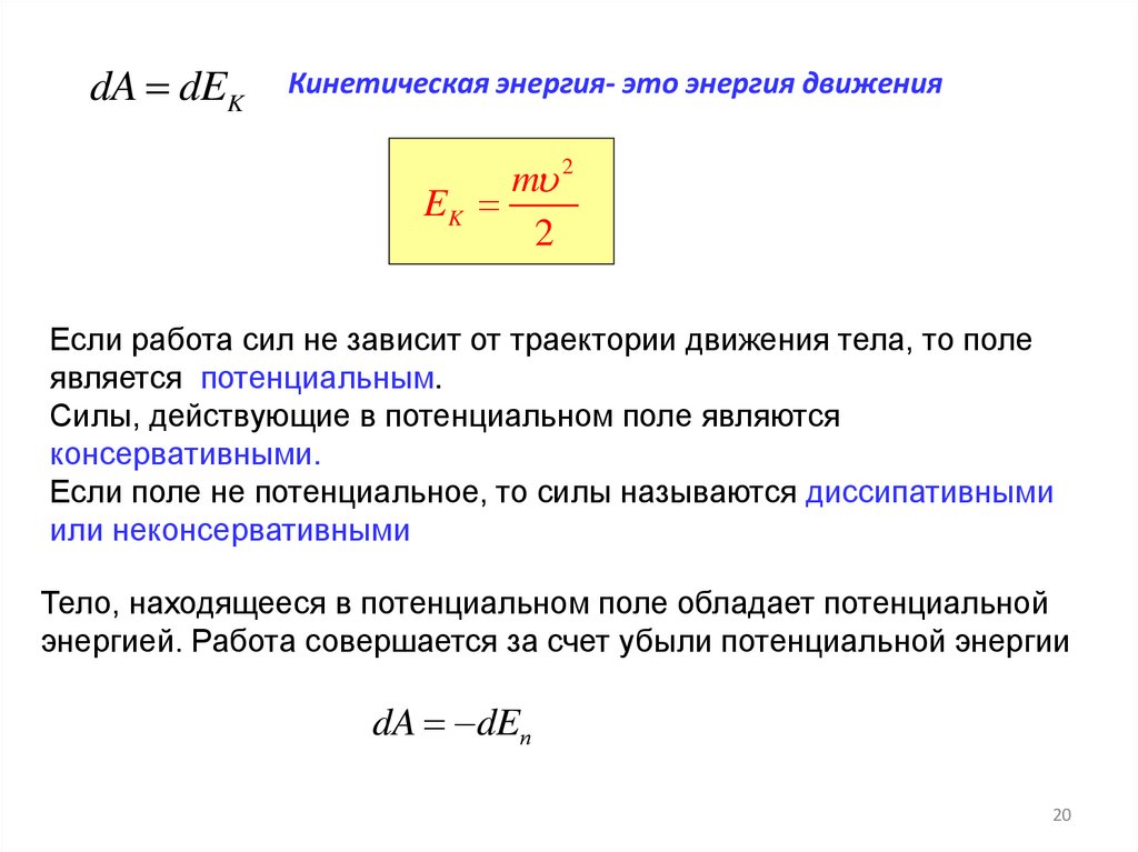
20.

dA dEK
Кинетическая энергия- это энергия движения
m 2
EK
2
Если работа сил не зависит от траектории движения тела, то поле
является потенциальным.
Силы, действующие в потенциальном поле являются
консервативными.
Если поле не потенциальное, то силы называются диссипативными
или неконсервативными
Тело, находящееся в потенциальном поле обладает потенциальной
энергией. Работа совершается за счет убыли потенциальной энергии
dA dEп
20

21.

Потенциальная энергия- это энергия взаимодействия.
Eп mgh
- потенциальная энергия
тела на высоте h
kx 2
Eп
2
- потенциальная энергия
упругодеформированного тела
В системе тел между которыми действуют только
консервативные силы, полная механическая энергия
сохраняется, т.е. не изменяется со временем.
EK Eп const
Закон сохранения энергии- фундаментальный закон
природы.
Энергия никогда не исчезает и не когда не появляется вновь,
она лишь превращается из одного вида в другой.
21
English     Русский Правила