Плоское движение твердого тела
Принцип относительности Галилея
Силы различной природы
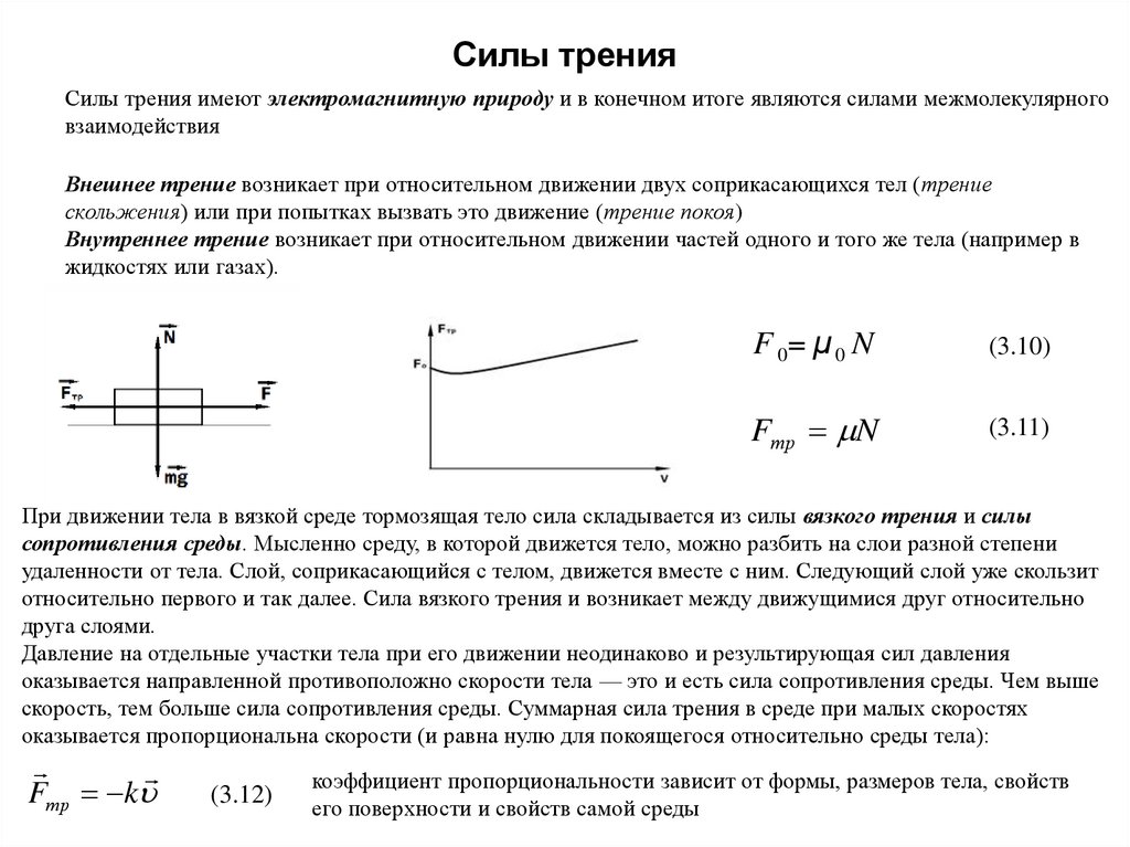
Силы трения
1.39M

МехЧасть1PPTX

1.

МЕХАНИКА
Механика — раздел физики, который изучает закономерности механического движения и
причины, вызывающие это движение.
Механическое движение — это изменение взаимного расположения тел или их частей
в пространстве с течением времени.
Кинематика даёт математическое описание механического движения, не касаясь
причин, которыми оно вызвано.
Динамика — основной раздел механики, она изучает законы движения тел и
причины, которыми вызывается движение и его изменение.
Статика изучает законы равновесия системы тел под действием приложенных
сил.
Материальная точка — тело, обладающее массой, размерами которого в данных
условиях можно пренебречь.
Макроскопическое тело в ряде случаев можно представить в виде взаимодействующих
между собой материальных точек. Тогда рассмотрение движения тела или системы тел
сводится к рассмотрению движения системы материальных точек.
Абсолютно твердое тело – такое тело, у которого расстояние между его любыми
двумя точками неизменно.
Механическое движение всегда относительно.

2.

Кинематика
Рис.1
Рис.2
English     Русский Правила