Степени числа 2
Скорость передачи данных
797.17K
Категория: ИнформатикаИнформатика

Скорость передачи информации (1)

1. Степени числа 2

20 1
1
2 2
2
2 2 2 4
3
2 2 2 2 8
2 4 2 2 2 2 16
5
2 2 2 2 2 2 32
6
2 64
7
2 128
28 256
29 512
10
2 1024

2.

Вычислить
№1
1024 256
2 2
512
29
№2
19
32 128 4 32 2 2 2 2 25
2
19 1
4
9
6
16 512 64
2 2 2
2
10
5
8
218
9
2
7
29 512

3. Скорость передачи данных

4.

На протяжении многих столетий для передачи
писем человечество пользовалось услугами
почтовой связи.
Во второй половине XIX века была изобретена
технология передачи звука (телефон).
С 30-х годов XX века для передачи
изображений стали использовать телефакс.
В наши дни для для передачи информации
используются компьютерные сети.

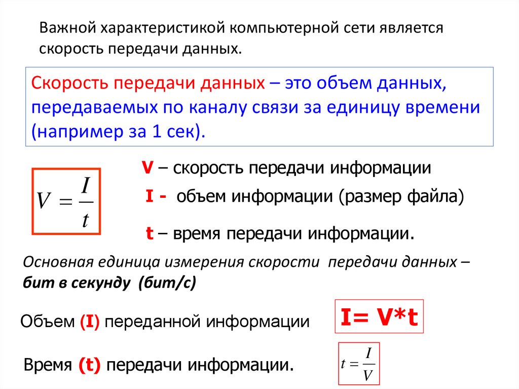
5.

Важной характеристикой компьютерной сети является
скорость передачи данных.
Скорость передачи данных – это объем данных,
передаваемых по каналу связи за единицу времени
(например за 1 сек).
I
V
t
V – скорость передачи информации
I - объем информации (размер файла)
t – время передачи информации.
Основная единица измерения скорости передачи данных –
бит в секунду (бит/с)
Объем (I) переданной информации
I= V*t
Время (t) передачи информации.
I
t
V

6.

Соотношения между единицами скорости передачи
информации такие же, как между единицами
измерения количества информации:
1 байт/с =1 8 = 8 бит/с
1 Кбит/с = 1 1024 = 1024 бит/с
1 Мбит/с = 1 1024 = 1024 Кбит/с
1 Гбит/с = 1 1024 = 1024 Мбит/с

7.

1 тип задач:
Известны скорость передачи данных и время передачи.
Найти размер файла.
I= V*t
Задача 1
Скорость передачи данных по некоторому каналу связи равна
1 024 бит/с. Передача данных через это соединение заняла 16 сек.
Определить информационный объем переданных данных в
килобайтах?
Решение:
Дано:
V = 1024 бит/с
t = 16 с
I= V*t
I=1024 бит/с · 16 сек =
= 210 · 24 = 214 бит
I (Кб)- ?
Переведем в Кбайты
214
214
214
I
3 10 13 21 2 Кб
2
8 1024
2 2
Ответ: 2 Кбайт

8.

1 тип задач:
Известны скорость передачи данных и время передачи.
Найти размер файла.
Задача 2
Определить какой размер файла (в Кбайтах) можно передать по
каналу связи со скоростью 4 096 000 бит/сек, если передача
данных заняла 8 секунды.
Решение:
Дано:
V = 4 096 000 бит/с
t=8с
I (Кбайт)- ?
Ответ: 4000 Кбайт
I= V*t
4096000 бит / с 8с 4096 1000
бит
I
1024
1024 8
212 1000 2 2 1000
210
4 1000
4000Кб

9.

1 тип задач:
Известны скорость передачи данных и время передачи.
Найти размер файла.
Задача 3
Определить какой размер файла (в битах) можно передать по
каналу со скоростью 10 Кбит/с за 5 секунд?
Решение:
Дано:
V = 10 Кбит/с
t=5с
I (бит)- ?
I= V*t
V=10 Кбит/с*1024 = 10240 бит/с
I=10 240 бит/с * 5 сек=51 200 бит
Ответ: 51200 бит

10.

2 тип задач:
Известны скорость передачи данных и размер файла.
Найти время передачи.
I
t
V

11.

2 тип задач:
Известны скорость передачи данных и размер файла.
Найти время передачи.
I
t
V
Задача 4
Файл размером 525 Кбайт, передают со скоростью 33 600 бит/с.
Определить время передачи.
Решение:
Дано:
I = 525 Кбайт
V = 33 600 бит/с
t (сек)- ?
I
t
V
525Кб 525 8 1024 бит
525 8 1024 бит
525 8 1024 бит
t
525 64 бит / с
33 600 бит / с
1024 бит 210
3 с 2 7 128 сек
8 бит / с
2
Ответ: 128 сек

12.

3 тип задач:
Известны размер файла и время передачи.
Найти скорость передачи данных.
I
V
t

13.

3 тип задач:
Известны размер файла и время передачи.
Найти скорость передачи данных.
Задача 5
За 3 секунды модем передал 10 800 байт. Определить скорость
модема (бит/с).
Дано:
t = 3 сек
I = 10 800 байт
V (бит/сек)- ?
Решение:
I
V
t
I = 10 800 байт * 8 = 86 400 бит
86400 бит
V
28 800 бит / сек
3 сек
Ответ: 28 800 бит/сек

14.

Домашнее задание
Задача 1
Скорость передачи данных составляет 128 000 бит/с. Файл имеет
размер 625 Кбайт. Определите время передачи в секундах.
Задача 2
Скорость передачи данных через некоторое соединение равна
256 000 бит/с. Сколько времени (в секундах) потребуется для
передачи через это соединение файла размером 500 Кбайт?
Задача 3
Скорость передачи данных по некоторому каналу связи равна
512 000 бит/с. Передача файла по этому каналу занимает 16 сек.
Определить объем файла в килобайтах.
English     Русский Правила