8.15M

Лекции КМС_new

1.

Тема1. Основные понятия Моделирования
1.1. Моделирование и системный анализ
1.1.1 Объекты и системы
ОБЬЕКТ- ПРЕДМЕТ,
ПРОЦЕСС ИЛИ ЯВЛЕНИЕ,
ОБЛАДАЮЩЕЕ
ИМЕНЕМ И СВОЙСТВАМИ
МАТЕРИАЛЬНЫЕ
НЕМАТЕРИАЛЬНЫЕ
СМЕШАННЫЕ
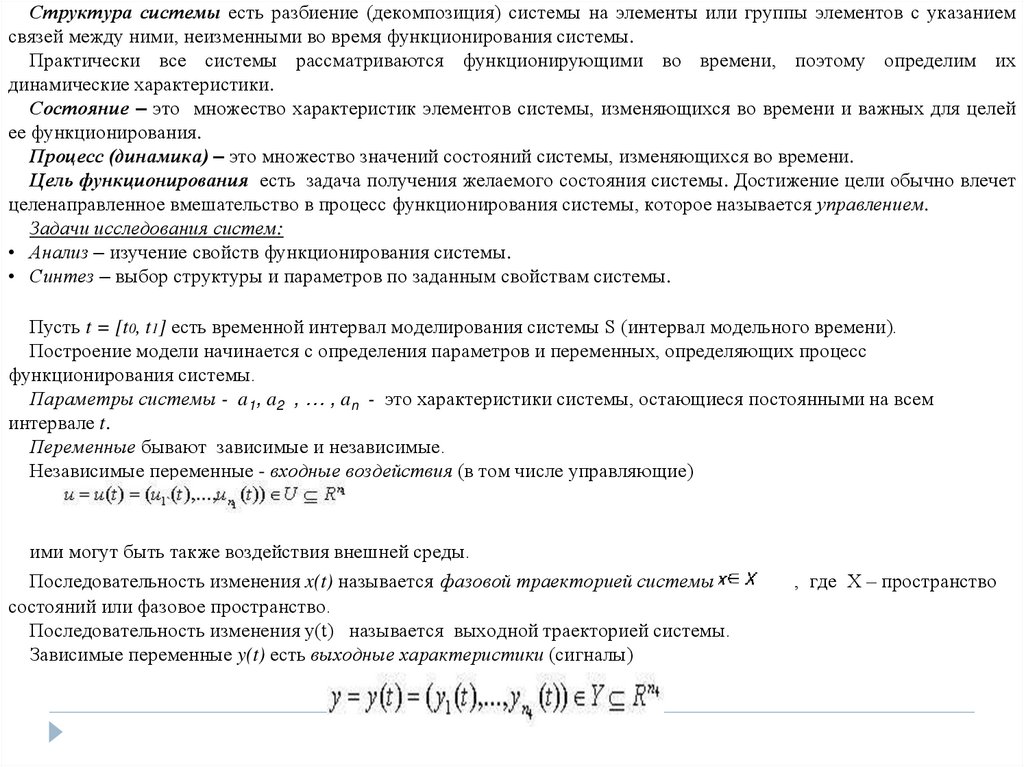
СИСТЕМА- ЦЕЛОЕ,
СОСТОЯЩЕЕ
ИЗ
ЭЛЕМЕНТОВ (ОБЪЕКТОВ),
СВЯЗАННЫХ
МЕЖДУ СОБОЙ
Динамические
– развивающиеся
и изменяющиеся
Статические – не изменяющиеся
(карта местности )

2.

1.1.2 Внешняя среда и объект
Внешняя среда
ut
wt
Система
Управление
yt

3.

1.1.3 Неопределенности
Внешние
неопределенности
Модель
Внешние неопределенности:
шум/возмущение
Внутренние неопределенности:
◆ Параметрические неопределенности
◆ Неопределенности
воздействия
◆ Функциональные неопределенности
Внутренние
неопределенности

4.

1.1.4 Принцип «черного ящика»
Изменение динамической системы - эволюция или
функционирование.
«Черный ящик» - динамическая система, у которой явно
прослеживаются входные сигналы и моделируется выходной сигнал.
При этом внутренние строение системы нас не интересует.
вход
вход
вход
выход

5.

Моделирование — ведущий способ современного научного познания, стоит на
принципах:
• редукционизма — возможность сведения более
сложного к более простому. Это значит, что изучение
более простого может что-то сказать и о самом объекте.
• эволюции — все высшие формы постепенно развились
из низших форм. Это значит, что, анализируя поведение
низших форм, можно прогнозировать поведение высших
форм.
• рациональности, который гласит, что объекты реального
мира можно познавать с помощью логики и математики.

6.

1.2 Понятие Модели. Разновидности моделирования
«Модель» - «modulus» - «мера», «образец» (перв.- в строит. искусстве).
Модель – объект-заместитель объекта-оригинала
English     Русский Правила