Тема 10 “Методологічні засади розрахункових операцій і фінансів”
Види процентів :
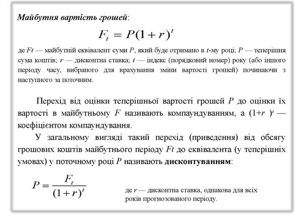
Теперішня вартість являє собою
Механізм розрахунку облікової ставки :
1.52M
Категория: ФинансыФинансы

Методологічні засади розрахункових операцій і фінансів

1. Тема 10 “Методологічні засади розрахункових операцій і фінансів”

1.1 Теоретичні та термінологічні особливості фінансових
розрахунків
1.2 Процент, його суть та види
1.3 Норма процента: визначення та типи
1.4 Ставка процента: її суть, форми та види
1.5 Показники вимірювання ставок і норм процента
1.6 Концепція теорії змінності вартості грошей у часі, її
терміни та позначки

2.

3.

4.

5.

6.

7.

8.

9. Види процентів :

10.

11.

12.

13. Теперішня вартість являє собою

14. Механізм розрахунку облікової ставки :

15.

•Дякую за увагу
English     Русский Правила